手机版
二维码
购物车
(
0
)
供应
求购
公司
团购
展会
资讯
招商
品牌
人才
知道
专题
图库
视频
下载
商圈
推广
热搜:
采购方式
甲带
滤芯
气动隔膜泵
减速机
带式称重给煤机
减速机型号
履带
链式给煤机
无级变速机
首页
供应
求购
公司
团购
展会
资讯
招商
品牌
人才
知道
专题
图库
视频
下载
商圈
首页
>
资讯
>
社会热点
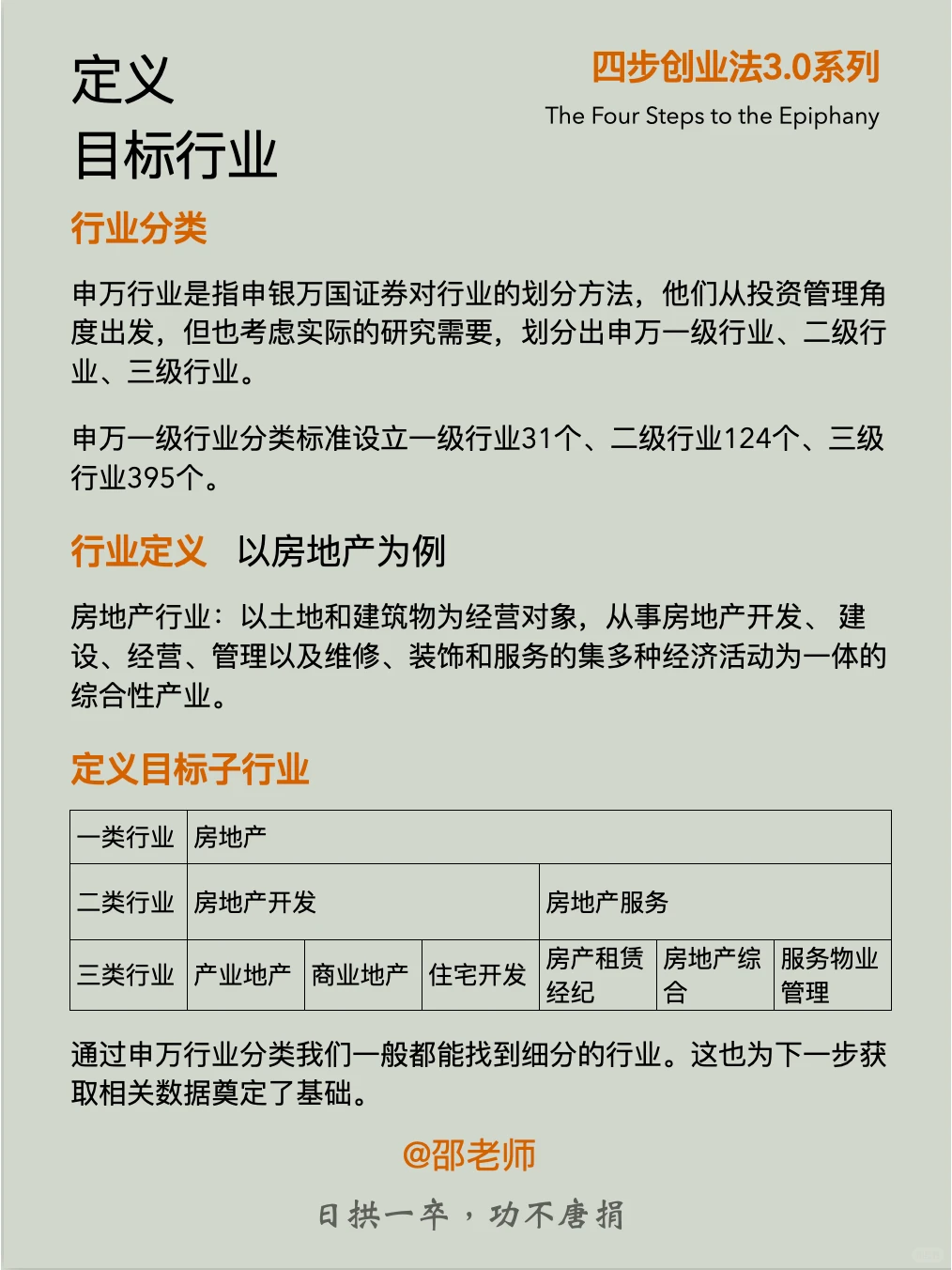
市场规模预测,走出创业第一步 A11
日期:2025-11-21 03:03:04 来源:网络整理 作者:本站编辑
评论:0
市场规模预测,走出创业第一步 A11
市场规模预测是企业在制定市场战略和商业计划时的重要环节,它可以帮助企业了解市场潜力、评估市场机会和制定合适的营销策略。
评估市场规模的好处在于,它能帮助你确定新企业的回报是否值得付出汗水和努力,确定是否需要在一开始就做出重要调整。
市场规模预测帮助你评估业务发展的天花板在哪。
#商业思维
#赚钱
#创业
#成长
#行业分析
#市场分析
打赏
更多
>
同类资讯
• 今天,世界悄悄留了个彩蛋(11.20新
0
条
相关评论
推荐图文
推荐资讯
点击排行
0
1
储能PACK解析
0
2
dsffsdfds
0
3
fdsfdsdfsdfsdfs
0
4
综艺虽然很多,爆笑下饭的全在这桌
0
5
超好看的6部综艺|你喜欢哪部❓❓❓
0
6
喜人奇妙夜评分,虎扑比现场观众靠谱多了
0
7
2024是什么喜剧元年吗
0
8
喜人奇妙夜2 阵容直接过年啦!
0
9
喜人奇妙夜2第一期,哪个作品更好笑?
网站首页
|
关于我们
|
联系方式
|
使用协议
|
版权隐私
|
网站地图
|
排名推广
|
广告服务
|
积分换礼
|
网站留言
|
RSS订阅
|
违规举报
|
皖ICP备20008326号-18
(c)2008-2022 免费发布网 All Rights Reserved