手机版
二维码
购物车
(
0
)
供应
求购
公司
团购
展会
资讯
招商
品牌
人才
知道
专题
图库
视频
下载
商圈
推广
热搜:
采购方式
甲带
滤芯
气动隔膜泵
减速机
带式称重给煤机
减速机型号
履带
链式给煤机
无级变速机
首页
供应
求购
公司
团购
展会
资讯
招商
品牌
人才
知道
专题
图库
视频
下载
商圈
首页
>
资讯
>
社会热点
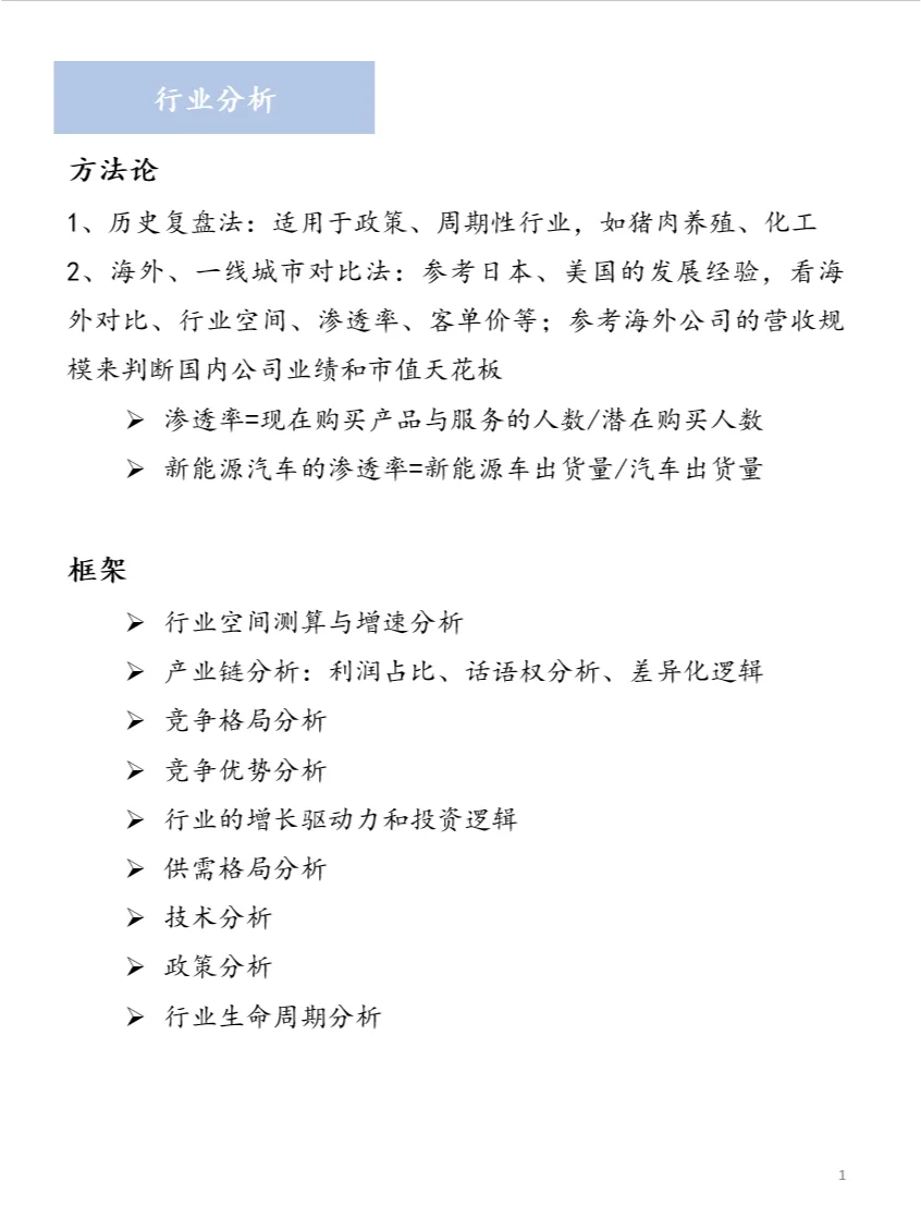
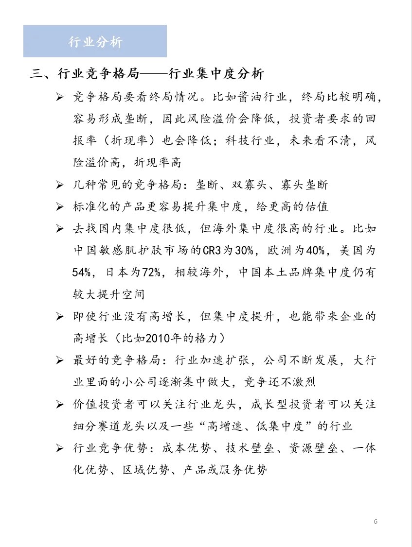
行业研究基本维度
日期:2025-11-21 02:58:00 来源:网络整理 作者:本站编辑
评论:0
行业研究基本维度
主要分析维度:
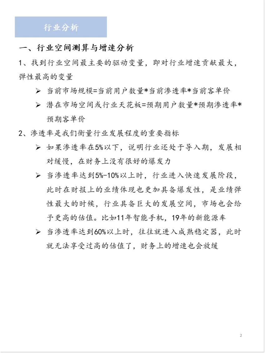
1、行业空间测算与增速分析
2、产业链分析:利润占比、话语权分析、差异化逻辑
3、竞争格局分析
4、竞争优势分析
5、行业的增长驱动力和投资逻辑
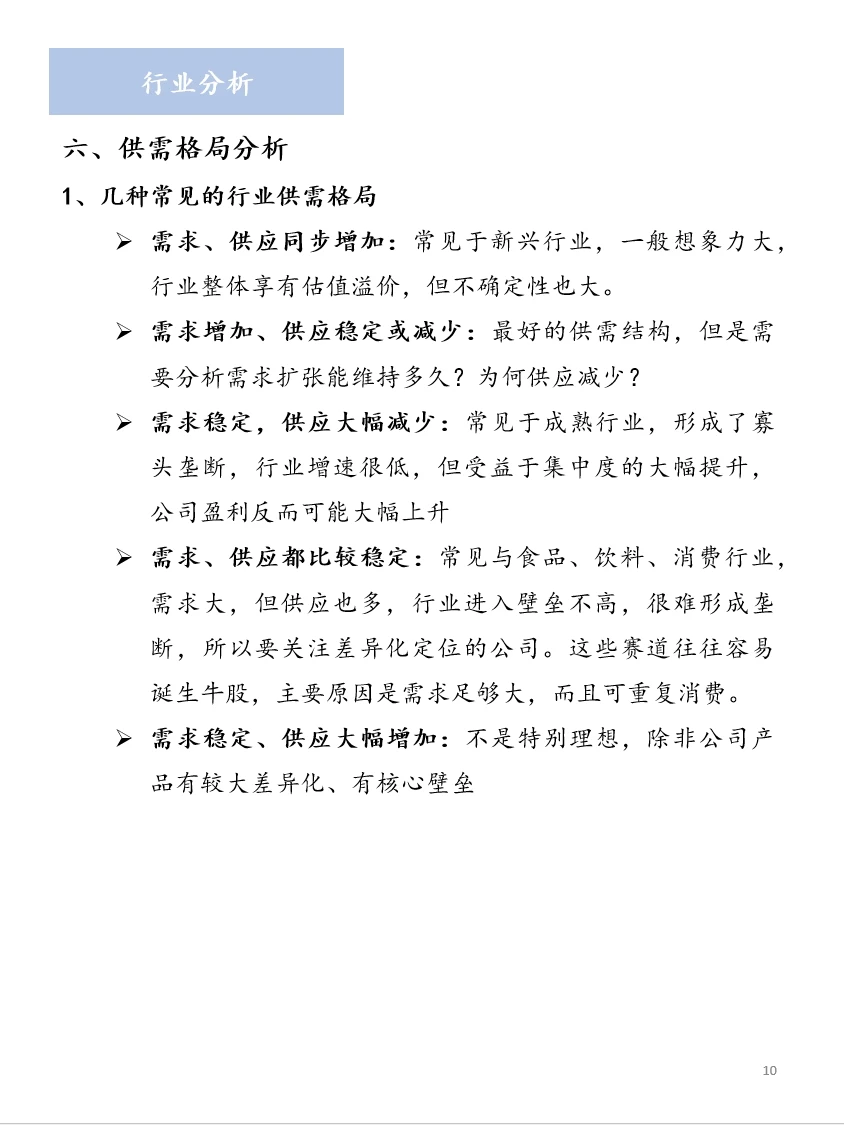
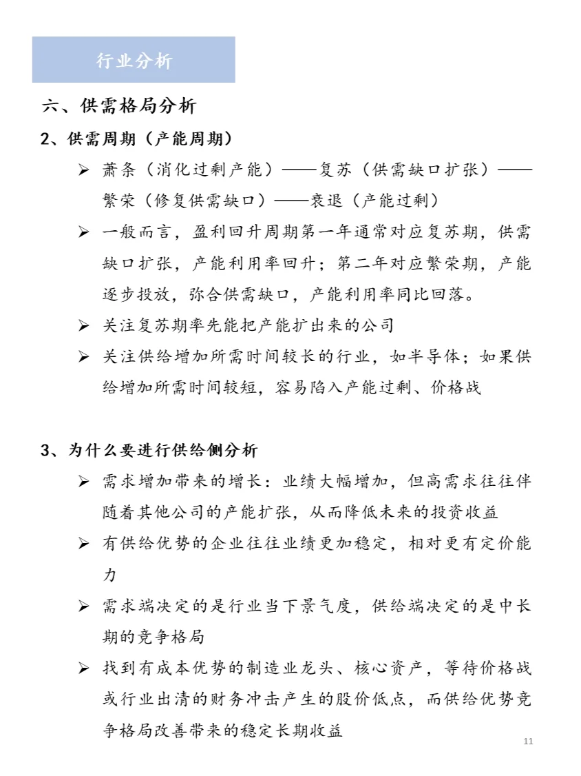
6、供需格局分析
7、技术分析
8、政策分析
9、行业生命周期分析
#行研
#行研实习
#券商
#金融
#券商研究所
#投资
#研究
#行业研究
#pevc
#一级市场
#二级市场
#金融实习
打赏
更多
>
同类资讯
• 今天,世界悄悄留了个彩蛋(11.20新
0
条
相关评论
推荐图文
推荐资讯
点击排行
0
1
储能PACK解析
0
2
dsffsdfds
0
3
fdsfdsdfsdfsdfs
0
4
综艺虽然很多,爆笑下饭的全在这桌
0
5
超好看的6部综艺|你喜欢哪部❓❓❓
0
6
喜人奇妙夜评分,虎扑比现场观众靠谱多了
0
7
2024是什么喜剧元年吗
0
8
喜人奇妙夜2 阵容直接过年啦!
0
9
喜人奇妙夜2第一期,哪个作品更好笑?
网站首页
|
关于我们
|
联系方式
|
使用协议
|
版权隐私
|
网站地图
|
排名推广
|
广告服务
|
积分换礼
|
网站留言
|
RSS订阅
|
违规举报
|
皖ICP备20008326号-18
(c)2008-2022 免费发布网 All Rights Reserved