手机版
二维码
购物车
(
0
)
供应
求购
公司
团购
展会
资讯
招商
品牌
人才
知道
专题
图库
视频
下载
商圈
推广
热搜:
采购方式
甲带
滤芯
气动隔膜泵
减速机
带式称重给煤机
减速机型号
履带
链式给煤机
无级变速机
首页
供应
求购
公司
团购
展会
资讯
招商
品牌
人才
知道
专题
图库
视频
下载
商圈
首页
>
资讯
>
社会热点
品牌咨询人|不同竞争格局下企业如何跃出
日期:2025-11-21 02:45:25 来源:网络整理 作者:本站编辑
评论:0
品牌咨询人|不同竞争格局下企业如何跃出
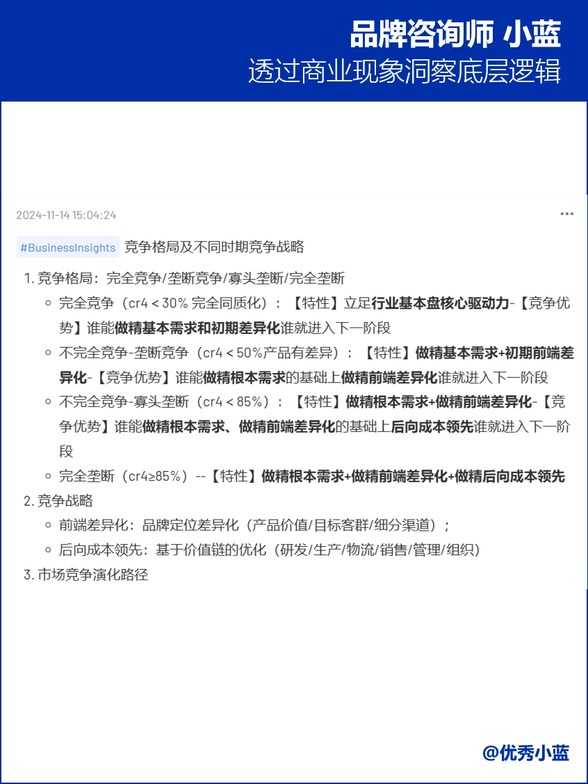
最近给一个方便米饭的客户做品牌定位方案(如果有朋友感兴趣可以后续分享一些内容),
做行业洞察时顺便分析了下不同市场竞争格局下企业实现品牌跃出的底层逻辑(图1写的很明白了不再赘述),
下篇一起分享市场竞争的演化路径,分析为什么欧美稳扎稳打做品牌、中国却在打价格战。
#战略
#企业战略定位
#品牌推广
#品牌咨询
#品牌策划
#竞争格局
#竞争分析
打赏
更多
>
同类资讯
• 2025 健身器材行业分析|趋势解读
0
条
相关评论
推荐图文
推荐资讯
点击排行
0
1
储能PACK解析
0
2
dsffsdfds
0
3
fdsfdsdfsdfsdfs
0
4
综艺虽然很多,爆笑下饭的全在这桌
0
5
超好看的6部综艺|你喜欢哪部❓❓❓
0
6
喜人奇妙夜评分,虎扑比现场观众靠谱多了
0
7
2024是什么喜剧元年吗
0
8
喜人奇妙夜2 阵容直接过年啦!
0
9
喜人奇妙夜2第一期,哪个作品更好笑?
网站首页
|
关于我们
|
联系方式
|
使用协议
|
版权隐私
|
网站地图
|
排名推广
|
广告服务
|
积分换礼
|
网站留言
|
RSS订阅
|
违规举报
|
皖ICP备20008326号-18
(c)2008-2022 免费发布网 All Rights Reserved