












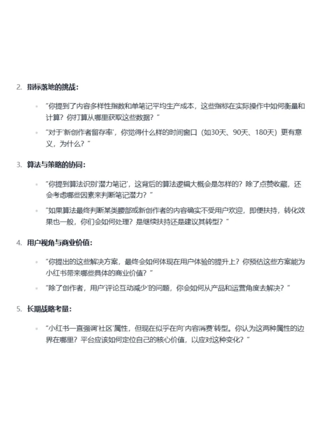
小红书这个案例简直是产品和数据分析面试的“梦中情题”啊!它把数据分析、业务理解、产品策略、用户心理洞察完美地结合在一起。每日1.2亿DAU的平台,却面临创作者生态的挑战,这确实是一个非常棘手但极具分析价值的问题。
面试官提出这个问题,是想考察你以下几个核心能力:
数据洞察与矛盾分析: 你能否从看似矛盾的数据中,挖掘出深层的原因和逻辑关系?
内容生态理解: 你是否理解一个健康的内容平台生态是怎样的,以及各种角色(用户、创作者)之间的相互作用?
指标设计能力: 你能否根据业务问题,设计出有效、可衡量的监控指标?
系统性解决方案设计: 你能否针对复杂问题,提出多维度、可落地的解决方案,并考虑其可能的影响?
战略思考: 你是否能从短期数据现象看到长期风险,并提出应对策略?
分析框架:小红书内容生态挑战的四维透视
为了系统性地回答这个问题,我们可以将它拆解为以下四个核心部分来深入分析:
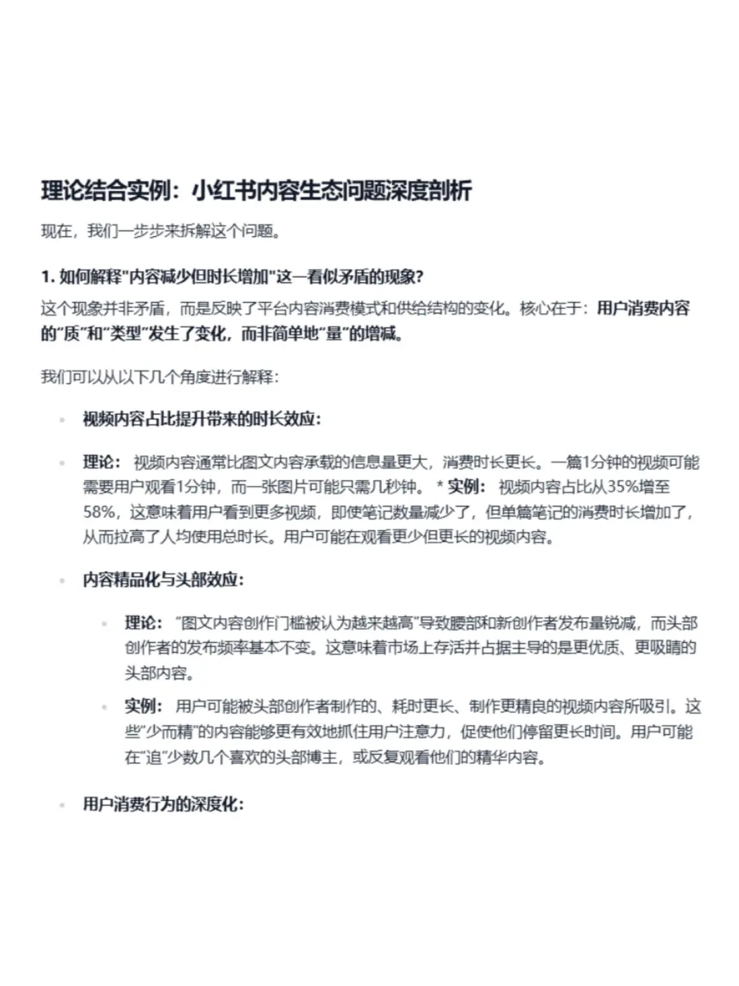
现象解读: 解释“内容减少但时长增加”的矛盾现象。
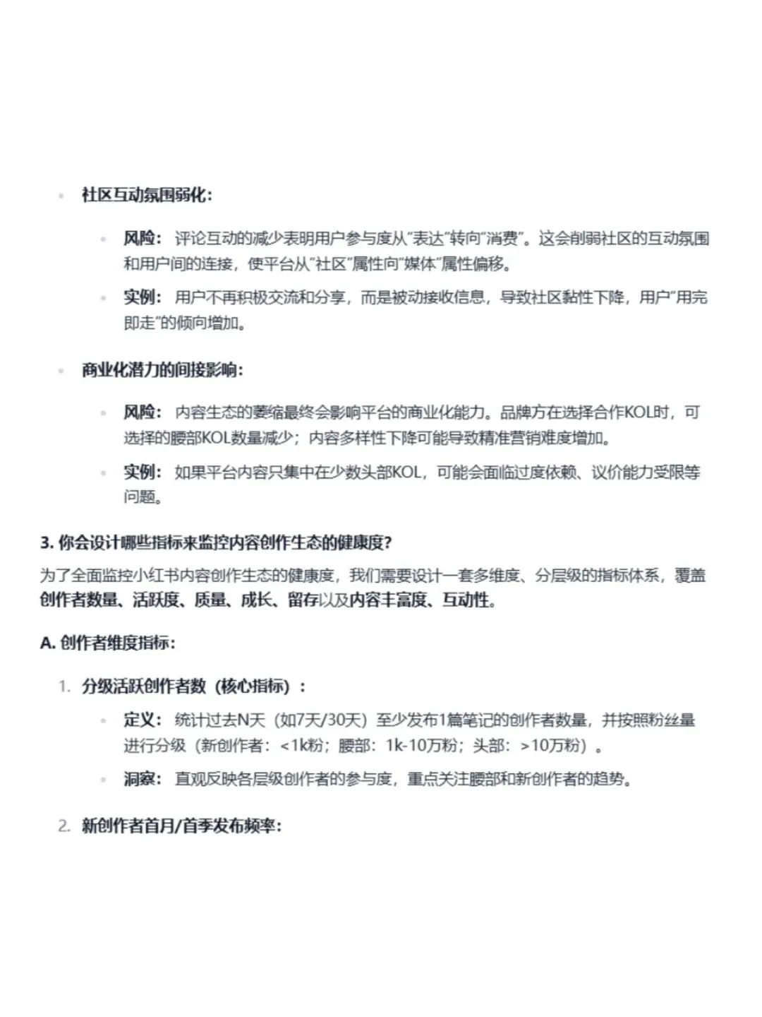
风险评估: 识别这种变化对内容生态的长期影响和潜在风险。
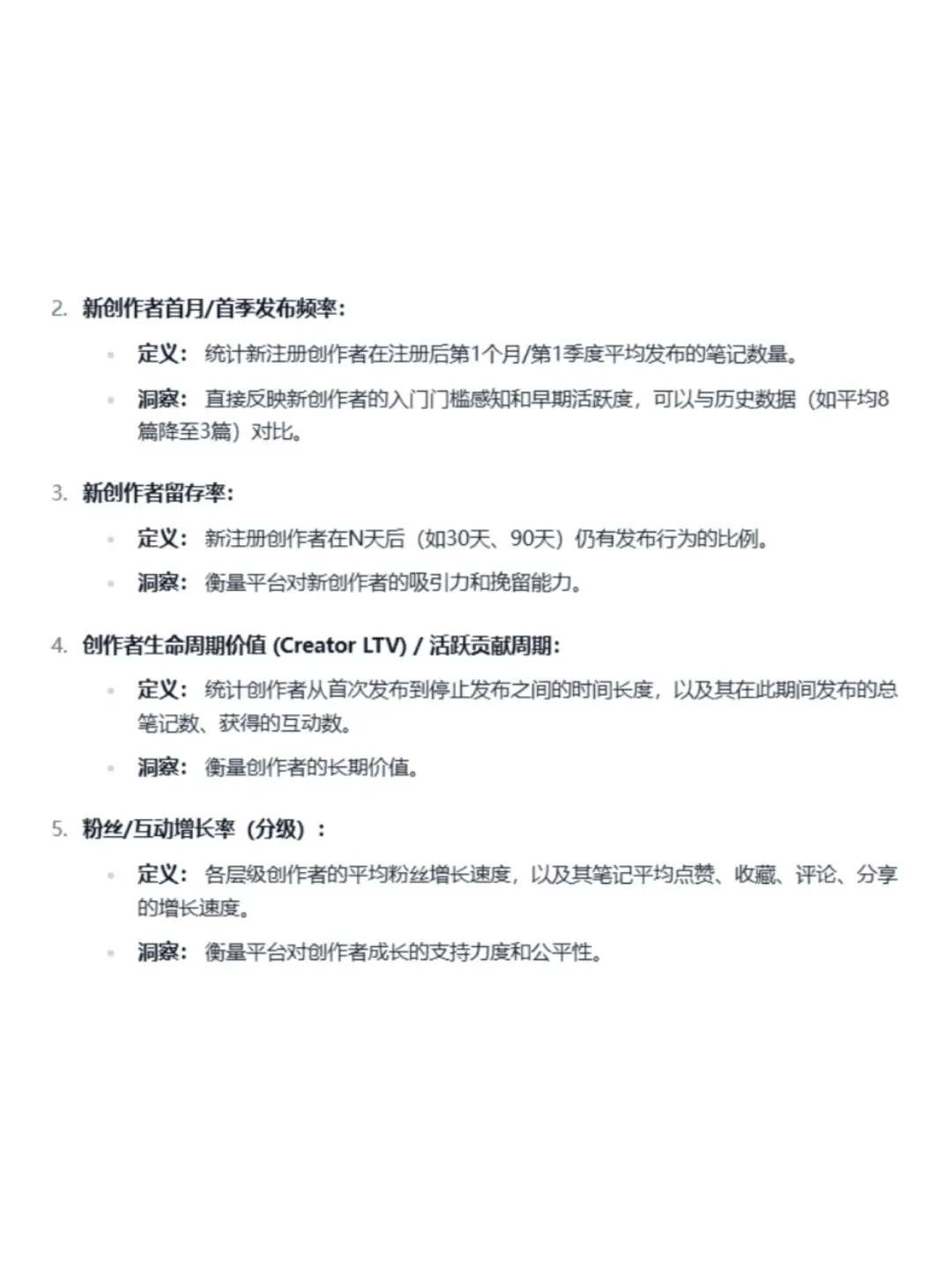
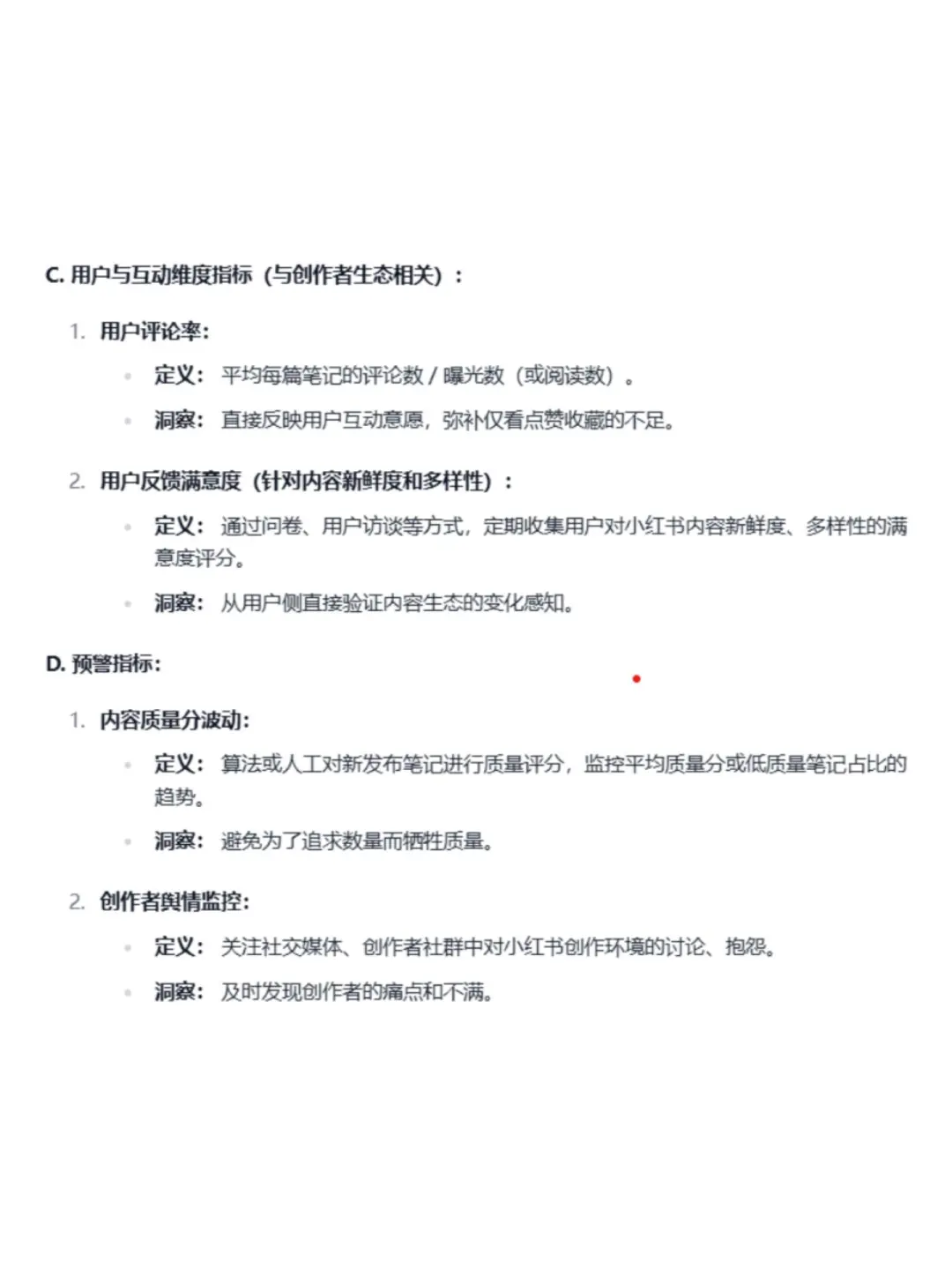
指标设计: 构建衡量内容创作生态健康度的指标体系。
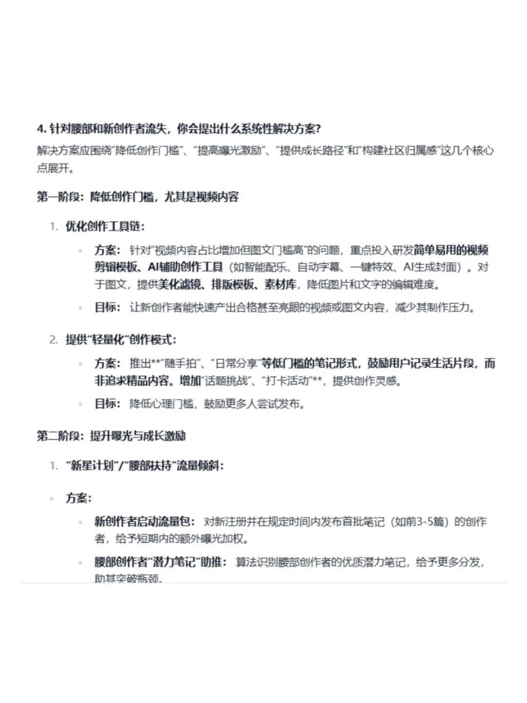
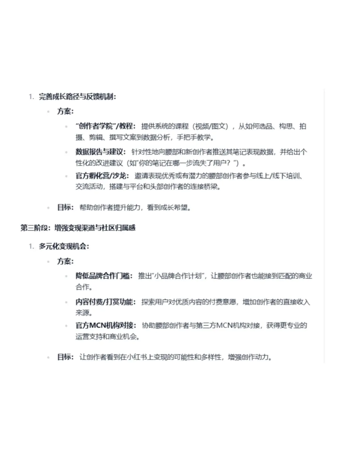
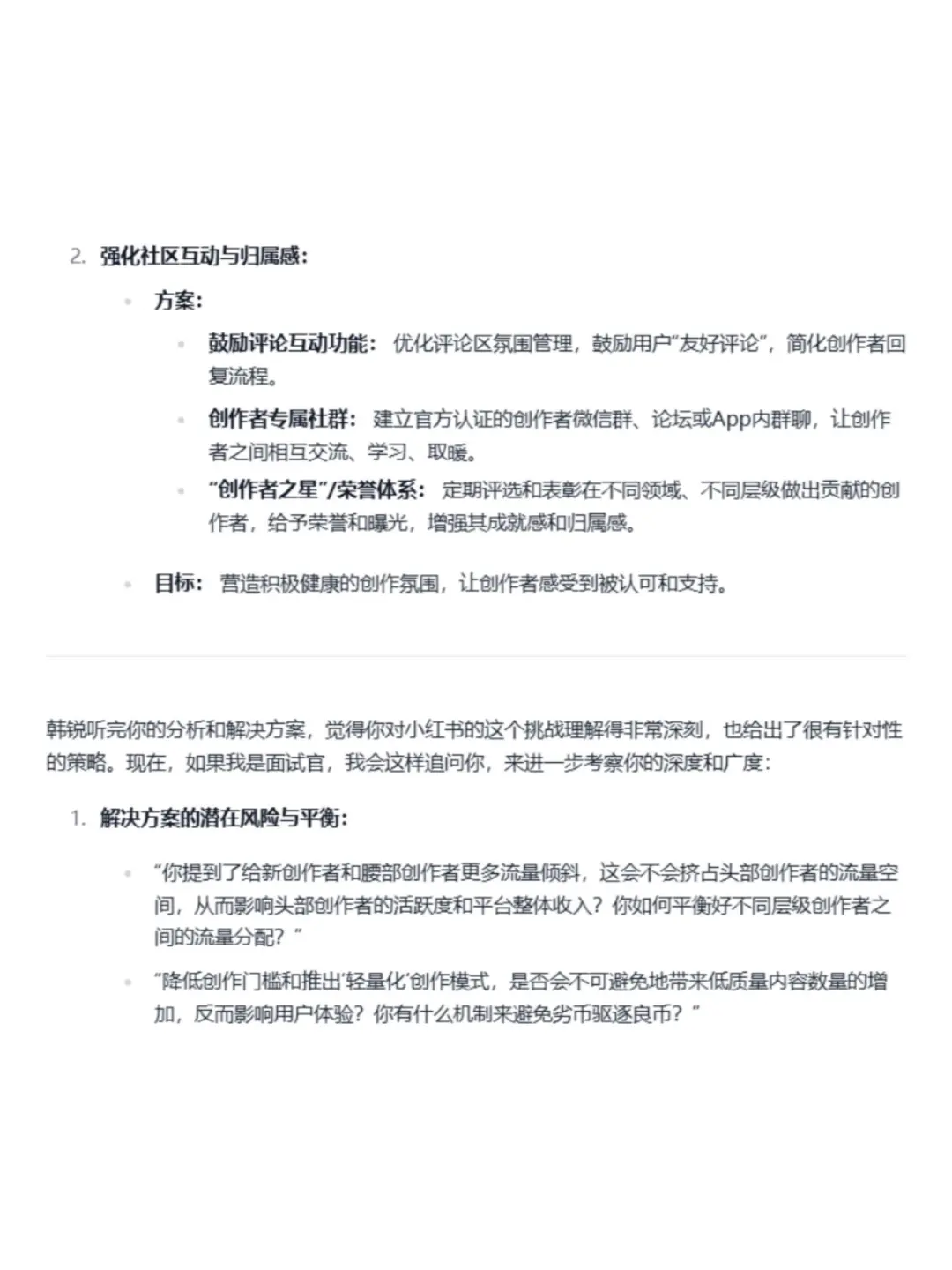
解决方案: 针对腰部和新创作者流失,提出系统性干预策略。
#数据分析面试 #数据分析我必看 #数据分析与处理教程 #面试攻略 #大厂面试 #内容生态 #DAU
面试官提出这个问题,是想考察你以下几个核心能力:
数据洞察与矛盾分析: 你能否从看似矛盾的数据中,挖掘出深层的原因和逻辑关系?
内容生态理解: 你是否理解一个健康的内容平台生态是怎样的,以及各种角色(用户、创作者)之间的相互作用?
指标设计能力: 你能否根据业务问题,设计出有效、可衡量的监控指标?
系统性解决方案设计: 你能否针对复杂问题,提出多维度、可落地的解决方案,并考虑其可能的影响?
战略思考: 你是否能从短期数据现象看到长期风险,并提出应对策略?
分析框架:小红书内容生态挑战的四维透视
为了系统性地回答这个问题,我们可以将它拆解为以下四个核心部分来深入分析:
现象解读: 解释“内容减少但时长增加”的矛盾现象。
风险评估: 识别这种变化对内容生态的长期影响和潜在风险。
指标设计: 构建衡量内容创作生态健康度的指标体系。
解决方案: 针对腰部和新创作者流失,提出系统性干预策略。
#数据分析面试 #数据分析我必看 #数据分析与处理教程 #面试攻略 #大厂面试 #内容生态 #DAU


