




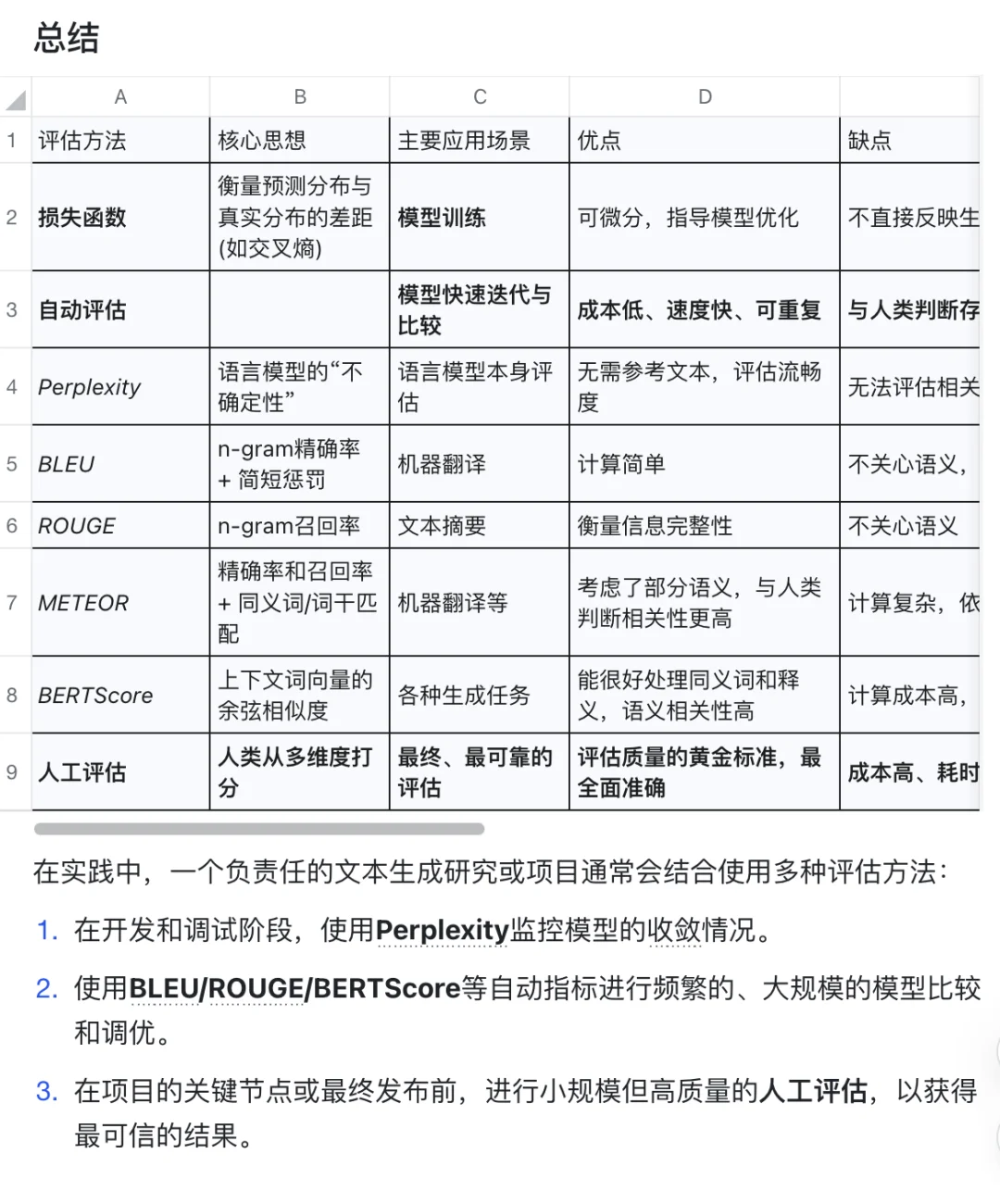
最近辅导了很多内容生态治理的同学~以下是生态治理策略的选择思路:
需要平衡“治理效果”与“用户体验”
选择策略需围绕“为什么治(目标)、治什么(对象)、怎么治影响最小(成本)”三大核心
1. 先定“治理目标”:是“清除风险”还是“引导规范”?
若目标是清除高风险(如违法、严重有害):优先用刚性策略(如内容删除、账号封禁),不计较短期用户体验冲击(此类内容本身对生态有害,长期留存在会损害平台公信力)。
若目标是规范引导(如减少争议、提升内容质量):优先用柔性策略(如降权、警示标语),保留内容/账号存在,通过“温和干预”让用户与生产者自主调整行为(如标题党内容降权后,创作者会主动优化标题)。
2. 再评“问题程度”:按“轻微中度严重”分级匹配策略
严重违规(如违法、暴力、大规模诈骗):内容用“删除”,账号用“封禁”,评论用“删除”——必须刚性处理,杜绝风险扩散。
中度违规(如多次标题党、账号少量低俗内容):内容用“降权+限流”,账号用“限流+冻结部分权益”,评论用“折叠”——通过流量与权益限制施压,同时保留整改空间。
轻微违规/争议内容(如观点偏激但合规、评论措辞过激):内容用“打散+警示标语”,账号用“冷启不扶持”,评论用“下沉”——最小化干预,让市场(用户选择)与生产者自主调节。
3. 测算“用户消费影响”:避免“为治理而治理”
对高频消费内容(如用户日均浏览超3次的内容类型):即使存在中度违规,也需谨慎用刚性策略(如删除可能导致用户“想看却找不到”,引发不满)。优先用“降权+人群隔离”(如将高频但有争议的娱乐内容仅推给核心受众),同时补充替代内容(推荐同类合规内容),减少体验断层。
对低频消费内容(如用户偶尔浏览的小众内容):若违规,可适当加大治理力度(如直接删除),因用户依赖度低,冲击较小。
4. 考虑“问题可逆性”:
不可逆策略(如删除、封禁):仅用于确认无误的严重违规(需经过人工复核,避免误判),一旦执行无法恢复,需格外谨慎(误删高频内容可能导致用户永久流失)。
可逆策略(如降权、限流):适用于可能存在误判、或问题可改善的场景(如机器识别误判的“疑似违规”内容),执行后若发现误判可快速恢复流量,减少负面影响。
我是大厂面试官沐沐,有更多面试辅导or简历修改,可直接私信我~#面试辅导 #求职辅导 #简历修改 #生态内容治理
需要平衡“治理效果”与“用户体验”
选择策略需围绕“为什么治(目标)、治什么(对象)、怎么治影响最小(成本)”三大核心
1. 先定“治理目标”:是“清除风险”还是“引导规范”?
若目标是清除高风险(如违法、严重有害):优先用刚性策略(如内容删除、账号封禁),不计较短期用户体验冲击(此类内容本身对生态有害,长期留存在会损害平台公信力)。
若目标是规范引导(如减少争议、提升内容质量):优先用柔性策略(如降权、警示标语),保留内容/账号存在,通过“温和干预”让用户与生产者自主调整行为(如标题党内容降权后,创作者会主动优化标题)。
2. 再评“问题程度”:按“轻微中度严重”分级匹配策略
严重违规(如违法、暴力、大规模诈骗):内容用“删除”,账号用“封禁”,评论用“删除”——必须刚性处理,杜绝风险扩散。
中度违规(如多次标题党、账号少量低俗内容):内容用“降权+限流”,账号用“限流+冻结部分权益”,评论用“折叠”——通过流量与权益限制施压,同时保留整改空间。
轻微违规/争议内容(如观点偏激但合规、评论措辞过激):内容用“打散+警示标语”,账号用“冷启不扶持”,评论用“下沉”——最小化干预,让市场(用户选择)与生产者自主调节。
3. 测算“用户消费影响”:避免“为治理而治理”
对高频消费内容(如用户日均浏览超3次的内容类型):即使存在中度违规,也需谨慎用刚性策略(如删除可能导致用户“想看却找不到”,引发不满)。优先用“降权+人群隔离”(如将高频但有争议的娱乐内容仅推给核心受众),同时补充替代内容(推荐同类合规内容),减少体验断层。
对低频消费内容(如用户偶尔浏览的小众内容):若违规,可适当加大治理力度(如直接删除),因用户依赖度低,冲击较小。
4. 考虑“问题可逆性”:
不可逆策略(如删除、封禁):仅用于确认无误的严重违规(需经过人工复核,避免误判),一旦执行无法恢复,需格外谨慎(误删高频内容可能导致用户永久流失)。
可逆策略(如降权、限流):适用于可能存在误判、或问题可改善的场景(如机器识别误判的“疑似违规”内容),执行后若发现误判可快速恢复流量,减少负面影响。
我是大厂面试官沐沐,有更多面试辅导or简历修改,可直接私信我~#面试辅导 #求职辅导 #简历修改 #生态内容治理


