












做设计最怕什么? 不是没灵感,是信息黑洞!?
埋头苦干,上线才发现对手早就有了…
狂吹自己的交互多牛,结果用户说:“这不如XXApp好用”
找不到设计发力点,只能跟着感觉走…
你缺的不是技法,是“上帝视角”!
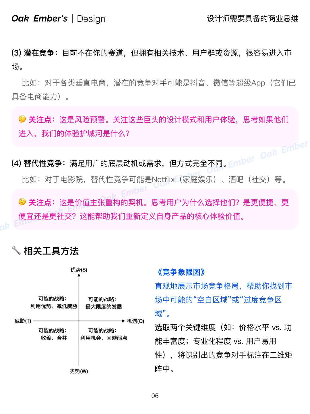
市场与竞争分析,就是你的 “设计作战地图” ?️ 它能让你:
✅ 知己知彼:对手的亮点、槽点,一秒拿捏
✅ 降维打击:找到对手的薄弱环节,做出惊艳设计
✅ 有理有据:设计评审时,直接甩出数据案例,稳!
? 举个栗子: 分析“购物车”功能:
-淘宝:突出“凑单”和“促销”,让你买更多
-拼多多:极简到底,就差把“快下单”怼你脸上
-得物:强化“鉴别”和“稀缺感”,消除疑虑
看懂了吗?不同的竞争策略,直接决定了不同的设计形态!
你就能: ? 从“画图执行”,变身“设计军师” ? 张口是洞察,闭口是策略,专业度拉满 ? 让你的设计,每一笔都打在竞争的七寸上!
竞争分析框架和实战案例都整理在图里了! 速存?,卷死对手,惊艳队友!
#设计方法 #体验设计 #行业分析 #竞争力优势 #研究报告 #行业研究 #商业洞察 #设计价值 #竞争分析 #洞察
埋头苦干,上线才发现对手早就有了…
狂吹自己的交互多牛,结果用户说:“这不如XXApp好用”
找不到设计发力点,只能跟着感觉走…
你缺的不是技法,是“上帝视角”!
市场与竞争分析,就是你的 “设计作战地图” ?️ 它能让你:
✅ 知己知彼:对手的亮点、槽点,一秒拿捏
✅ 降维打击:找到对手的薄弱环节,做出惊艳设计
✅ 有理有据:设计评审时,直接甩出数据案例,稳!
? 举个栗子: 分析“购物车”功能:
-淘宝:突出“凑单”和“促销”,让你买更多
-拼多多:极简到底,就差把“快下单”怼你脸上
-得物:强化“鉴别”和“稀缺感”,消除疑虑
看懂了吗?不同的竞争策略,直接决定了不同的设计形态!
你就能: ? 从“画图执行”,变身“设计军师” ? 张口是洞察,闭口是策略,专业度拉满 ? 让你的设计,每一笔都打在竞争的七寸上!
竞争分析框架和实战案例都整理在图里了! 速存?,卷死对手,惊艳队友!
#设计方法 #体验设计 #行业分析 #竞争力优势 #研究报告 #行业研究 #商业洞察 #设计价值 #竞争分析 #洞察


