








下面的内容是我总结概括的,可以快速学习。
文章各部分主要内容概括:
(1) 绪论:
这部分主要介绍了研究的背景和意义。作者指出,随着国内经济的发展和人们对健康需求的增加,乳制品行业作为民生产业变得越来越重要。新希望乳业作为行业内的代表性企业,其绩效评价对于理解整个行业的发展状况和前景具有重要意义。
(2) 相关概念及理论基础:
本章对绩效和平衡计分卡的相关理论进行了详细阐述。作者解释了绩效的概念,包括财务绩效和企业绩效的区别,并介绍了绩效评价的重要性。接着,详细介绍了平衡计分卡的四个维度(财务、客户、内部流程、学习与成长)及其优势,为后续构建绩效评价体系提供了理论支持。
(3) 新希望乳业案例介绍:
这一部分对新希望乳业的基本情况、发展历程以及战略规划进行了深入分析。作者指出新希望乳业通过并购和整合实现了快速扩张,并提出了以“鲜”为核心的独特战略。此外,还绘制了战略地图,清晰展示了企业的战略目标和实现路径。
(4) 新希望乳业绩效评价体系设计:
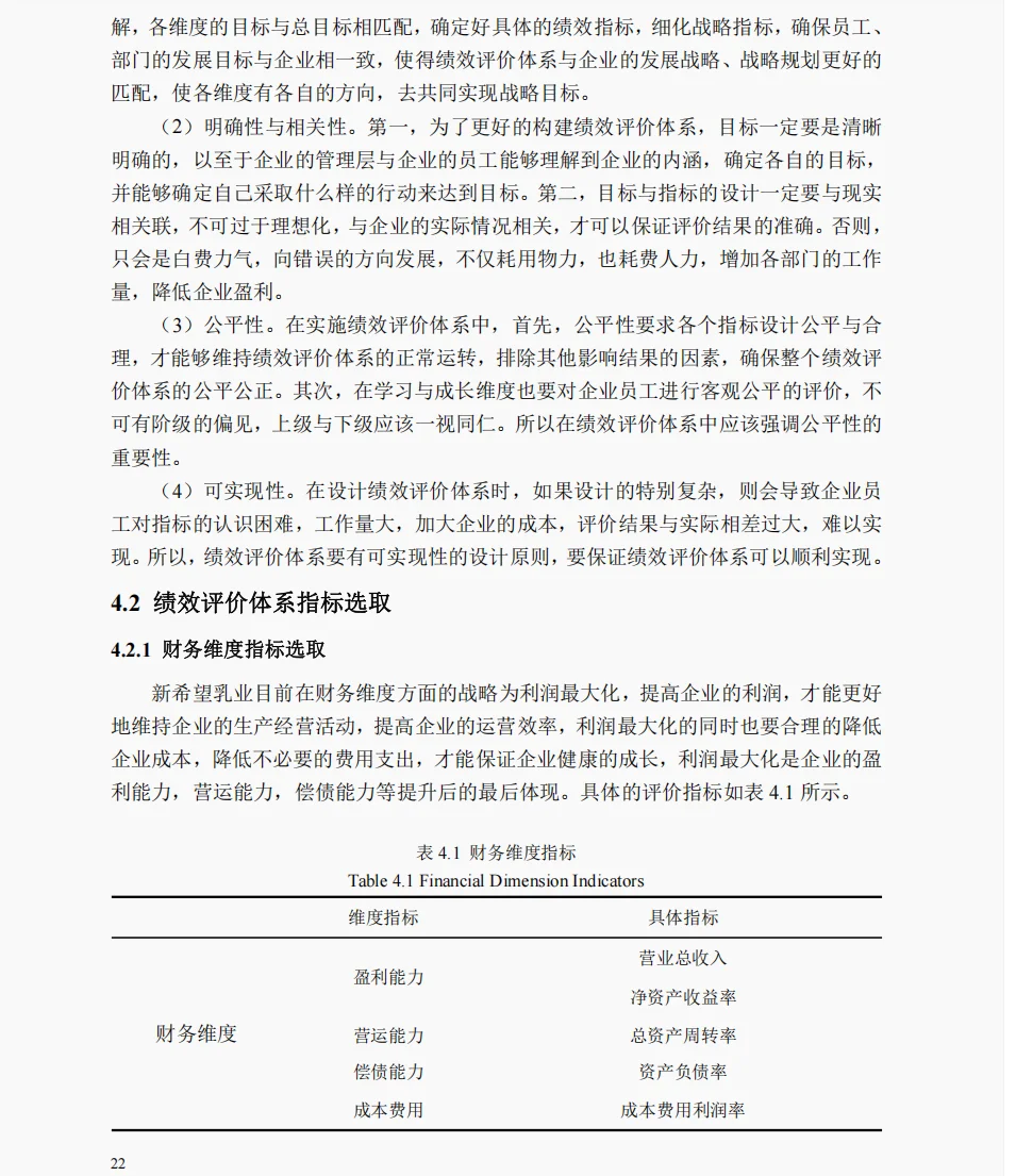
基于平衡计分卡理论,作者设计了新希望乳业绩效评价体系。首先,根据战略地图和企业实际情况,选取了财务、客户、内部流程、学习与成长四个维度的关键绩效指标。然后,运用层次分析法确定了各指标的权重,并构建了绩效评价模型。这一部分是论文的核心内容,展示了如何将理论应用于实际企业中。
(5) 新希望乳业集团绩效评价:
作者运用模糊综合评价法对新希望乳业的绩效进行了量化评估。通过收集专家和员工的评价数据,计算出各个维度和关键绩效指标的得分,并得出了综合绩效评价结果。结果显示新希望乳业的绩效处于良好水平,但仍有一定的提升空间。
(6) 新希望乳业绩效优化建议:
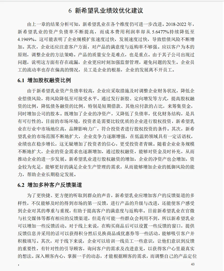
根据绩效评价结果,作者提出了针对性的优化建议。包括增加股权融资比例以优化财务结构、增加客户反馈渠道以提升客户满意度、加强质量监管小组管理以确保产品质量、增强激励机制以提高员工积极性等。这些建议旨在帮助企业进一步提升绩效,实现战略目标。
(7) 结论与展望:
最后,作者总结了研究的主要结论,指出平衡计分卡在新希望乳业绩效评价中的适用性,并指出了研究的局限性和未来研究方向。作者强调,尽管存在一些限制,但平衡计分卡为乳制品企业提供了有效的绩效评价工具,有助于企业发现自身不足并提升竞争力。
#本科毕业论文 #论文选题 #会计论文选题 #会计论文选题方向 #平衡计分卡 #绩效评价 #新希望乳业
文章各部分主要内容概括:
(1) 绪论:
这部分主要介绍了研究的背景和意义。作者指出,随着国内经济的发展和人们对健康需求的增加,乳制品行业作为民生产业变得越来越重要。新希望乳业作为行业内的代表性企业,其绩效评价对于理解整个行业的发展状况和前景具有重要意义。
(2) 相关概念及理论基础:
本章对绩效和平衡计分卡的相关理论进行了详细阐述。作者解释了绩效的概念,包括财务绩效和企业绩效的区别,并介绍了绩效评价的重要性。接着,详细介绍了平衡计分卡的四个维度(财务、客户、内部流程、学习与成长)及其优势,为后续构建绩效评价体系提供了理论支持。
(3) 新希望乳业案例介绍:
这一部分对新希望乳业的基本情况、发展历程以及战略规划进行了深入分析。作者指出新希望乳业通过并购和整合实现了快速扩张,并提出了以“鲜”为核心的独特战略。此外,还绘制了战略地图,清晰展示了企业的战略目标和实现路径。
(4) 新希望乳业绩效评价体系设计:
基于平衡计分卡理论,作者设计了新希望乳业绩效评价体系。首先,根据战略地图和企业实际情况,选取了财务、客户、内部流程、学习与成长四个维度的关键绩效指标。然后,运用层次分析法确定了各指标的权重,并构建了绩效评价模型。这一部分是论文的核心内容,展示了如何将理论应用于实际企业中。
(5) 新希望乳业集团绩效评价:
作者运用模糊综合评价法对新希望乳业的绩效进行了量化评估。通过收集专家和员工的评价数据,计算出各个维度和关键绩效指标的得分,并得出了综合绩效评价结果。结果显示新希望乳业的绩效处于良好水平,但仍有一定的提升空间。
(6) 新希望乳业绩效优化建议:
根据绩效评价结果,作者提出了针对性的优化建议。包括增加股权融资比例以优化财务结构、增加客户反馈渠道以提升客户满意度、加强质量监管小组管理以确保产品质量、增强激励机制以提高员工积极性等。这些建议旨在帮助企业进一步提升绩效,实现战略目标。
(7) 结论与展望:
最后,作者总结了研究的主要结论,指出平衡计分卡在新希望乳业绩效评价中的适用性,并指出了研究的局限性和未来研究方向。作者强调,尽管存在一些限制,但平衡计分卡为乳制品企业提供了有效的绩效评价工具,有助于企业发现自身不足并提升竞争力。
#本科毕业论文 #论文选题 #会计论文选题 #会计论文选题方向 #平衡计分卡 #绩效评价 #新希望乳业


