







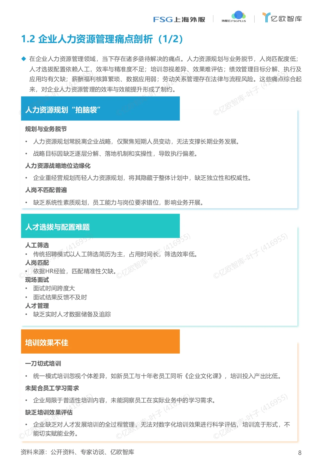
? **AI赋能HR,开启管理加速键!**
2025年,AI在人力资源管理中大放异彩,成为企业提升效率和效能的利器。从招聘、培训到绩效管理,AI智能体全面赋能,助力企业从传统事务执行迈向战略赋能的新阶段。比如,AI智能体能快速筛选简历、智能匹配岗位,还能通过虚拟面试官提升招聘效率,减少人为偏见。
? **全球市场增长迅猛!**
2024年,全球AI+HR市场规模已达70.1亿美元,预计到2034年将增长到307.7亿美元,年复合增长率达15.94%。亚太地区增速最快,印度和中国分别以14.6%和10.1%的年复合增长率领先,推动全球市场持续扩张。
? **AI智能体重塑HR全流程!**
AI智能体在人力资源管理的六大模块中都有出色表现。在劳动关系管理中,AI智能体能实时监测风险,提前预警并精准干预;在薪酬福利管理中,AI智能体通过精准测算和弹性配置,优化成本并提升员工满意度;在绩效管理中,AI智能体构建反馈闭环,让评估更智能、更公平。
? **未来趋势:HR与IT协同进化!**
AI的普及将推动HR与IT部门的深度协同。IT部门将承担起AI智能体的全生命周期管理,从选型、部署到优化和退役,确保AI技术与业务需求紧密结合。同时,企业组织形态将更加扁平化和敏捷化,HR与IT的紧密协作将成为企业创新的关键动力。
#ai #人工智能 #人力资源 #行业研究 #研究报告 #行业报告 #行业分析 #研报 #行业研报
2025年,AI在人力资源管理中大放异彩,成为企业提升效率和效能的利器。从招聘、培训到绩效管理,AI智能体全面赋能,助力企业从传统事务执行迈向战略赋能的新阶段。比如,AI智能体能快速筛选简历、智能匹配岗位,还能通过虚拟面试官提升招聘效率,减少人为偏见。
? **全球市场增长迅猛!**
2024年,全球AI+HR市场规模已达70.1亿美元,预计到2034年将增长到307.7亿美元,年复合增长率达15.94%。亚太地区增速最快,印度和中国分别以14.6%和10.1%的年复合增长率领先,推动全球市场持续扩张。
? **AI智能体重塑HR全流程!**
AI智能体在人力资源管理的六大模块中都有出色表现。在劳动关系管理中,AI智能体能实时监测风险,提前预警并精准干预;在薪酬福利管理中,AI智能体通过精准测算和弹性配置,优化成本并提升员工满意度;在绩效管理中,AI智能体构建反馈闭环,让评估更智能、更公平。
? **未来趋势:HR与IT协同进化!**
AI的普及将推动HR与IT部门的深度协同。IT部门将承担起AI智能体的全生命周期管理,从选型、部署到优化和退役,确保AI技术与业务需求紧密结合。同时,企业组织形态将更加扁平化和敏捷化,HR与IT的紧密协作将成为企业创新的关键动力。
#ai #人工智能 #人力资源 #行业研究 #研究报告 #行业报告 #行业分析 #研报 #行业研报


