








#职场日常
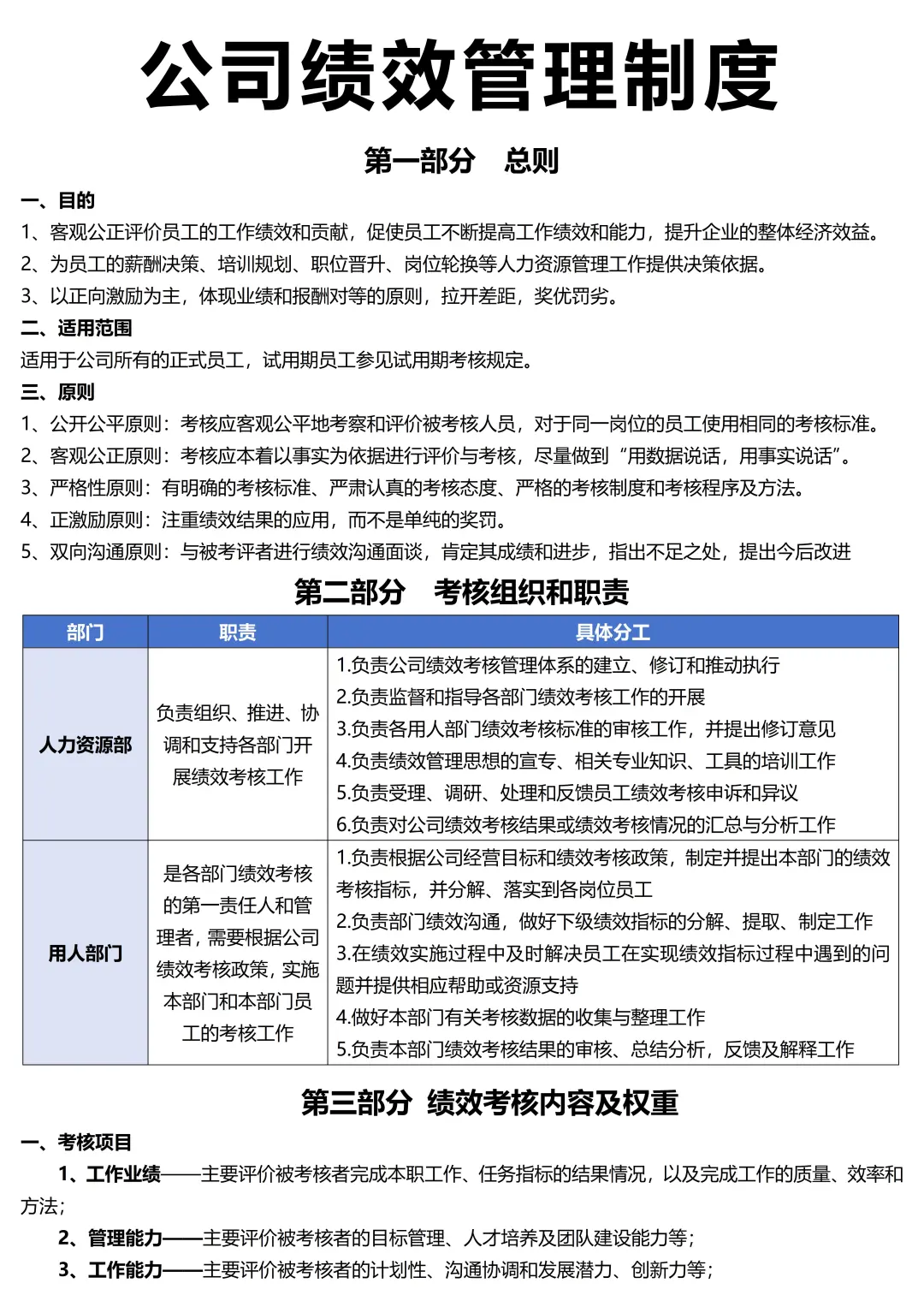
建立完善的绩效管理体系是提升组织效率和员工激励的关键一环。
绩效管理做得好,员工有干劲、企业发展快;绩效管理做不好,员工摸鱼应付、业绩上不来。
那么,我们应该如何从0-1搭建绩效管理体系呢?
1、战略目标规划——企业需根据自身发展阶段和战略定位,明确目标,将其分解为各个部门和个人的具体任务。
2、选择合理的绩效考核方式——如360考核法、KPI、OKR等,以确保考核方式与企业文化和目标相契合。
3、设计合理的绩效表格——量化评估员工在各项任务上的表现。
4、实施绩效考核——包括考核过程和结果,并在考核过程中进行指导,确保员工了解评价标准。
5、绩效反馈——及时给予员工绩效反馈,指出优点并提出改进建议,促进员工不断进步。
6、绩效运用——绩效结果用于奖励、晋升、培训等方面,激励员工积极性和创造力和认同感。
7、绩效评估——对绩效管理体系本身进行定期评估和反思,发现问题并及时修正
如此一来,能够提升企业效率、激发员工工作积极性的绩效管理体系就构建好了#绩效考核 #薪酬绩效 #绩效 #人事资料 #hr #人事 #绩效管理 #绩效考核方案设计 #管理制度
建立完善的绩效管理体系是提升组织效率和员工激励的关键一环。
绩效管理做得好,员工有干劲、企业发展快;绩效管理做不好,员工摸鱼应付、业绩上不来。
那么,我们应该如何从0-1搭建绩效管理体系呢?
1、战略目标规划——企业需根据自身发展阶段和战略定位,明确目标,将其分解为各个部门和个人的具体任务。
2、选择合理的绩效考核方式——如360考核法、KPI、OKR等,以确保考核方式与企业文化和目标相契合。
3、设计合理的绩效表格——量化评估员工在各项任务上的表现。
4、实施绩效考核——包括考核过程和结果,并在考核过程中进行指导,确保员工了解评价标准。
5、绩效反馈——及时给予员工绩效反馈,指出优点并提出改进建议,促进员工不断进步。
6、绩效运用——绩效结果用于奖励、晋升、培训等方面,激励员工积极性和创造力和认同感。
7、绩效评估——对绩效管理体系本身进行定期评估和反思,发现问题并及时修正
如此一来,能够提升企业效率、激发员工工作积极性的绩效管理体系就构建好了#绩效考核 #薪酬绩效 #绩效 #人事资料 #hr #人事 #绩效管理 #绩效考核方案设计 #管理制度


