













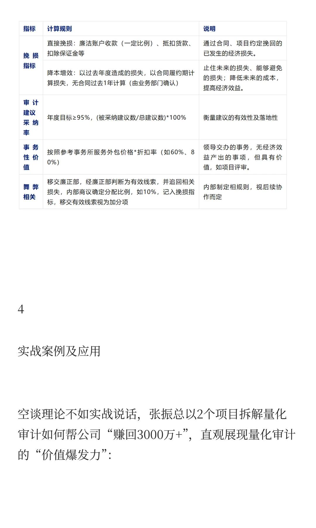
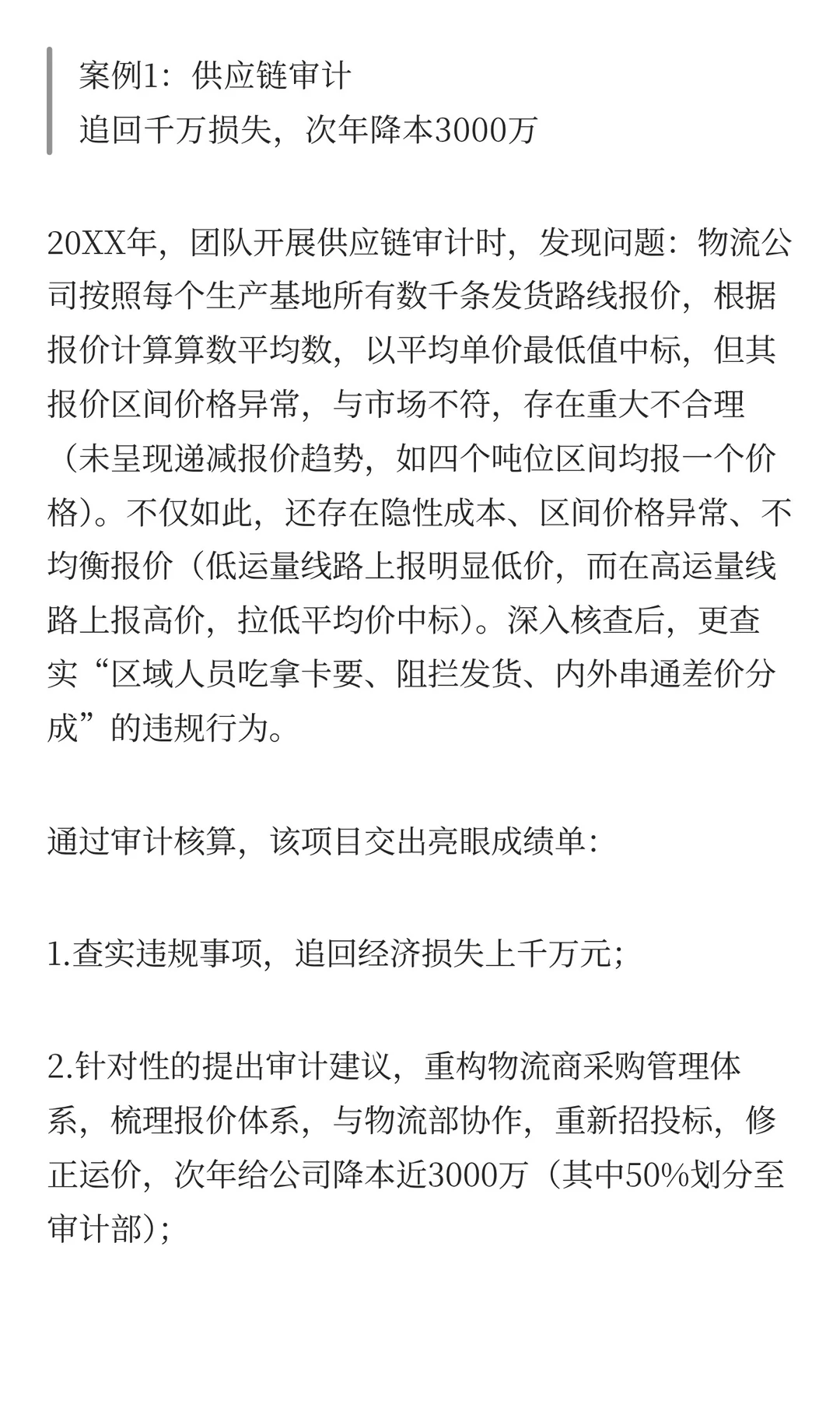
实现从“边缘部门到“战略伙伴”的角色转变(附量化指标体系)
完美收官!首届 审计监察+ 高质量发展论坛暨《中国民营企业审计监察人员现状蓝皮书》首发式圆满落幕!
鉴于论坛现场时间与席位有限,不少关注民营企业审计监察领域的同仁未能亲临参与。
为弥补这一遗憾,联盟现对嘉宾的分享内容进行系统梳理与精编,并将以系列形式陆续发布,以期突破线下参与的时空限制,使更多审计监察同仁得以汲取嘉宾的理论智慧、实战心得,洞察行业生态的真实脉络。
我们亦期盼这些凝练之作能为审计监察从业者的职业成长、民营企业相关体系的构建完善以及舞弊风险的有效应对,提供兼具前瞻性与实操性的有益借鉴。
点击查看2025审计监察+ 高质量发展论坛嘉宾分享 第二期
#审计监察人员联盟 #审计 #审计监察圈大事 #企业发展战略 #量化 #企业合规
完美收官!首届 审计监察+ 高质量发展论坛暨《中国民营企业审计监察人员现状蓝皮书》首发式圆满落幕!
鉴于论坛现场时间与席位有限,不少关注民营企业审计监察领域的同仁未能亲临参与。
为弥补这一遗憾,联盟现对嘉宾的分享内容进行系统梳理与精编,并将以系列形式陆续发布,以期突破线下参与的时空限制,使更多审计监察同仁得以汲取嘉宾的理论智慧、实战心得,洞察行业生态的真实脉络。
我们亦期盼这些凝练之作能为审计监察从业者的职业成长、民营企业相关体系的构建完善以及舞弊风险的有效应对,提供兼具前瞻性与实操性的有益借鉴。
点击查看2025审计监察+ 高质量发展论坛嘉宾分享 第二期
#审计监察人员联盟 #审计 #审计监察圈大事 #企业发展战略 #量化 #企业合规


