












[棒R]报告揭示了2025年冬季消费呈现出“奔赴冰雪”与“钻进温暖”两大鲜明趋势。消费者不仅追求户外活动的激情,也看重室内休闲的治愈,并为情绪价值买单。
❄️ 冰雪经济持续火热
⦁ 滑雪运动是冬季消费核心驱动力,滑雪场搜索量同比增长29%,亲子家庭是核心消费人群,GMV占比过半。
⦁ “一站式滑雪”度假成为主流,带动周边消费。冰雪酒店搜索量增长172%,客栈民宿订单量增长97%,消费者追求沉浸式体验。
⦁ “家门口的雪乡”崛起,南方室内冰雪乐园与北方周边特色雪乡共同满足短途玩雪需求,冰雪景区订单量增长25%。
? “精致猫冬”成为新时尚
⦁ 年轻人过冬方式从“宅家”升级为“出门宅”,休闲娱乐整体搜索量增长63%,搜索后成交额暴增393%。
⦁ 洗浴中心成为聚会新据点,搜索量增长36%。其功能已进化为集泡汤、餐饮、娱乐于一体的综合社交空间。
⦁ 室内娱乐呈现“南强北弱”格局,游戏厅、电影院订单量领先,特色服饰体验、演唱会等新奇娱乐增速迅猛。
? 冬日美食吃下“热辣滚烫”的情绪
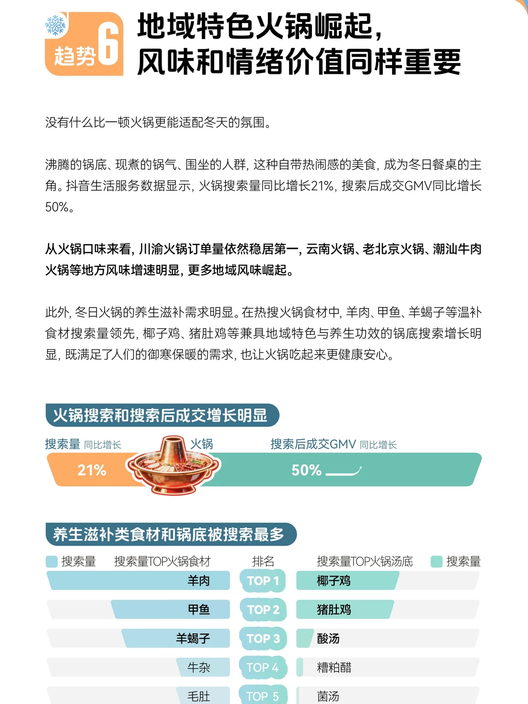
⦁ 火锅是冬季餐桌主角,搜索量增长21%。地域特色火锅与养生滋补锅底(如椰子鸡)共同崛起,风味与健康并存。
⦁ 消费者愈发看重餐饮的“情绪价值”,“氛围感”成为选择餐厅的重要标准,“山野火锅”等具备“新五感”体验的餐厅成功出圈。
⦁ 反季吃冰成为新潮流,冰淇淋/酸奶订单量逆势增长71%。车厘子、烤红薯等应季美食消费也迎来爆发式增长。
《2025冬季消费趋势洞察报告》DT商业观察
完整报告共30页PDF,已收录至报告库~
#行业报告 #冬季消费 #消费趋势
❄️ 冰雪经济持续火热
⦁ 滑雪运动是冬季消费核心驱动力,滑雪场搜索量同比增长29%,亲子家庭是核心消费人群,GMV占比过半。
⦁ “一站式滑雪”度假成为主流,带动周边消费。冰雪酒店搜索量增长172%,客栈民宿订单量增长97%,消费者追求沉浸式体验。
⦁ “家门口的雪乡”崛起,南方室内冰雪乐园与北方周边特色雪乡共同满足短途玩雪需求,冰雪景区订单量增长25%。
? “精致猫冬”成为新时尚
⦁ 年轻人过冬方式从“宅家”升级为“出门宅”,休闲娱乐整体搜索量增长63%,搜索后成交额暴增393%。
⦁ 洗浴中心成为聚会新据点,搜索量增长36%。其功能已进化为集泡汤、餐饮、娱乐于一体的综合社交空间。
⦁ 室内娱乐呈现“南强北弱”格局,游戏厅、电影院订单量领先,特色服饰体验、演唱会等新奇娱乐增速迅猛。
? 冬日美食吃下“热辣滚烫”的情绪
⦁ 火锅是冬季餐桌主角,搜索量增长21%。地域特色火锅与养生滋补锅底(如椰子鸡)共同崛起,风味与健康并存。
⦁ 消费者愈发看重餐饮的“情绪价值”,“氛围感”成为选择餐厅的重要标准,“山野火锅”等具备“新五感”体验的餐厅成功出圈。
⦁ 反季吃冰成为新潮流,冰淇淋/酸奶订单量逆势增长71%。车厘子、烤红薯等应季美食消费也迎来爆发式增长。
《2025冬季消费趋势洞察报告》DT商业观察
完整报告共30页PDF,已收录至报告库~
#行业报告 #冬季消费 #消费趋势


