手机版
二维码
购物车
(
0
)
供应
求购
公司
团购
展会
资讯
招商
品牌
人才
知道
专题
图库
视频
下载
商圈
推广
热搜:
采购方式
甲带
滤芯
气动隔膜泵
减速机
带式称重给煤机
减速机型号
履带
链式给煤机
无级变速机
首页
供应
求购
公司
团购
展会
资讯
招商
品牌
人才
知道
专题
图库
视频
下载
商圈
首页
>
资讯
>
社会热点
战略面试~如何分析一个行业的竞争格局?
日期:2025-11-21 00:10:59 来源:网络整理 作者:本站编辑
评论:0
战略面试~如何分析一个行业的竞争格局?
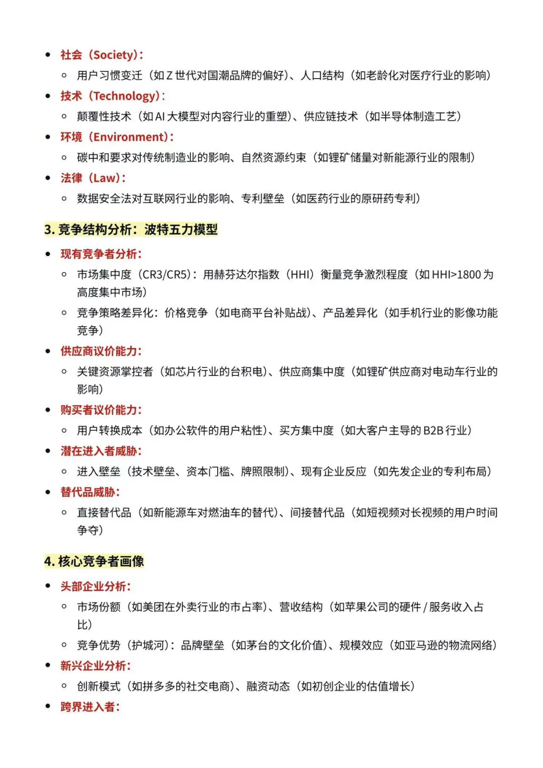
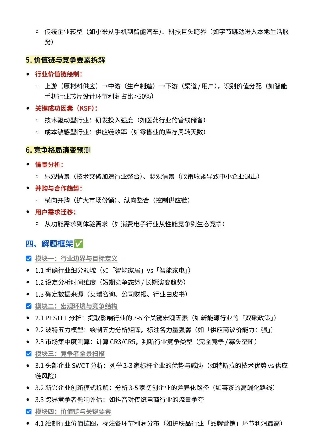
如何分析⼀个⾏业的竞争格局?
⼀、解题的关键逻辑
✅ 通过「宏观环境扫描→竞争结构拆解→核⼼玩家分析→动态趋势预判」四层框架,结合波特五⼒模型、SWOT 分析、价值链分析等⼯具,系统性识别⾏业竞争要素。核⼼逻辑是从静态竞争格局(如市场份额、壁垒)到动态竞争⾏为(如价格战、并购)的穿透式分析,最终输出对⾏业机会与⻛险的结构化判断。
#求职季
#战略
#商业分析
#企业核心竞争力
#行业分析
#题库
#面试
#找工作
打赏
更多
>
同类资讯
• 50页报告▏2023年中国香水消费市
0
条
相关评论
推荐图文
推荐资讯
点击排行
0
1
储能PACK解析
0
2
dsffsdfds
0
3
fdsfdsdfsdfsdfs
0
4
综艺虽然很多,爆笑下饭的全在这桌
0
5
超好看的6部综艺|你喜欢哪部❓❓❓
0
6
喜人奇妙夜评分,虎扑比现场观众靠谱多了
0
7
2024是什么喜剧元年吗
0
8
喜人奇妙夜2 阵容直接过年啦!
0
9
喜人奇妙夜2第一期,哪个作品更好笑?
网站首页
|
关于我们
|
联系方式
|
使用协议
|
版权隐私
|
网站地图
|
排名推广
|
广告服务
|
积分换礼
|
网站留言
|
RSS订阅
|
违规举报
|
皖ICP备20008326号-18
(c)2008-2022 免费发布网 All Rights Reserved