手机版
二维码
购物车
(
0
)
供应
求购
公司
团购
展会
资讯
招商
品牌
人才
知道
专题
图库
视频
下载
商圈
推广
热搜:
采购方式
甲带
滤芯
气动隔膜泵
减速机
带式称重给煤机
减速机型号
履带
链式给煤机
无级变速机
首页
供应
求购
公司
团购
展会
资讯
招商
品牌
人才
知道
专题
图库
视频
下载
商圈
首页
>
资讯
>
社会热点
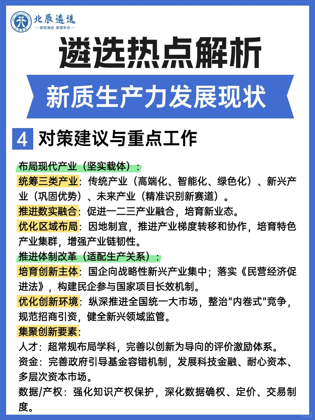
遴选热点解析:新质生产力发展现状
日期:2025-11-20 23:53:01 来源:网络整理 作者:本站编辑
评论:0
遴选热点解析:新质生产力发展现状
发展新质生产力是推动高质量发展的内在要求和重要着力点。2023年下半年,领导在地方考察期间提出“新质生产力”这一重大原创性概念,此后又在一系列重要场合就因地制宜发展新质生产力作出重要论述和重要部署。两年来,新质生产力蓬勃发展、沛然成势,带来了哪些新变化、新趋势?遇到了哪些新问题、新挑战?
#北辰遴选凌霄
#遴选备考
#遴选热点
#北辰遴选
#遴选上岸
#凌霄老师小课堂
#北辰遴选笔试
#北辰遴选面试
#北辰遴选线下班
打赏
更多
>
同类资讯
• 2023婴童用品市场及消费趋势洞察?
0
条
相关评论
推荐图文
推荐资讯
点击排行
0
1
储能PACK解析
0
2
dsffsdfds
0
3
fdsfdsdfsdfsdfs
0
4
综艺虽然很多,爆笑下饭的全在这桌
0
5
超好看的6部综艺|你喜欢哪部❓❓❓
0
6
喜人奇妙夜评分,虎扑比现场观众靠谱多了
0
7
2024是什么喜剧元年吗
0
8
喜人奇妙夜2 阵容直接过年啦!
0
9
喜人奇妙夜2第一期,哪个作品更好笑?
网站首页
|
关于我们
|
联系方式
|
使用协议
|
版权隐私
|
网站地图
|
排名推广
|
广告服务
|
积分换礼
|
网站留言
|
RSS订阅
|
违规举报
|
皖ICP备20008326号-18
(c)2008-2022 免费发布网 All Rights Reserved