手机版
二维码
购物车
(
0
)
供应
求购
公司
团购
展会
资讯
招商
品牌
人才
知道
专题
图库
视频
下载
商圈
推广
热搜:
采购方式
甲带
滤芯
气动隔膜泵
减速机
带式称重给煤机
减速机型号
履带
链式给煤机
无级变速机
首页
供应
求购
公司
团购
展会
资讯
招商
品牌
人才
知道
专题
图库
视频
下载
商圈
首页
>
资讯
>
社会热点
不愧是山东省,这篇社科课题范文太惊艳了!
日期:2025-11-20 23:47:58 来源:网络整理 作者:本站编辑
评论:0
不愧是山东省,这篇社科课题范文太惊艳了!
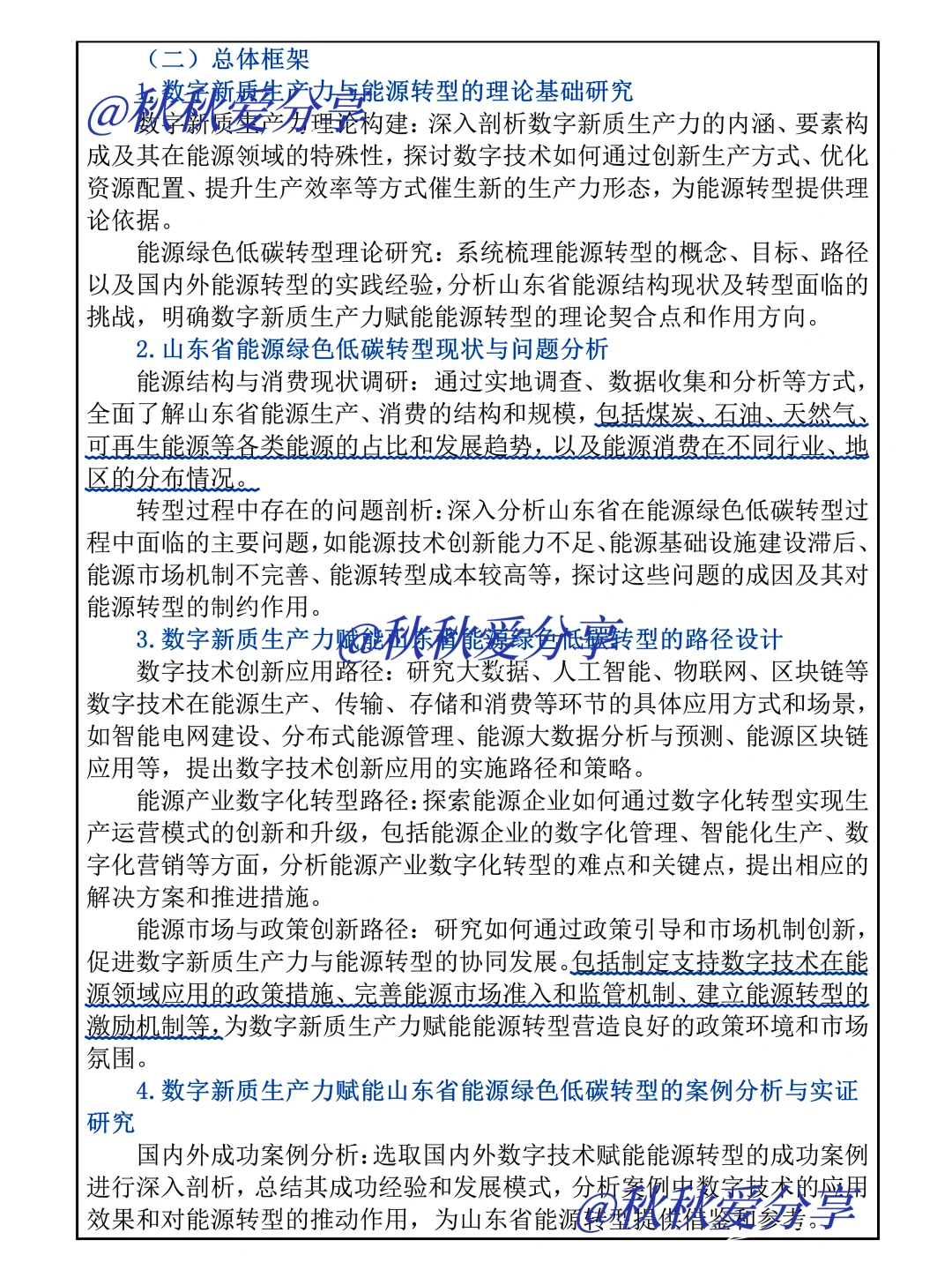
题目:数字新质生产力赋能山东省能源绿色低碳转型研究
本课题的研究对象为山东省能源行业相关企业、政府部门以及能源消费主体,重点聚焦数字新质生产力在山东省能源绿色低碳转型中的作用机制、实现路径和政策保障等方面。
分享给大家这宝藏课题范文,给大家参考学习~
#社科课题
#社科规划课题
#社科类课题
#课题申报书怎么写
#评职称
#省级课题
#科研项目
#省社科课题
#课题立项
#记录吧就现在
打赏
更多
>
同类资讯
• ? 怎么样突破?2024上半年经营分
0
条
相关评论
推荐图文
推荐资讯
点击排行
0
1
储能PACK解析
0
2
dsffsdfds
0
3
fdsfdsdfsdfsdfs
0
4
综艺虽然很多,爆笑下饭的全在这桌
0
5
超好看的6部综艺|你喜欢哪部❓❓❓
0
6
喜人奇妙夜评分,虎扑比现场观众靠谱多了
0
7
2024是什么喜剧元年吗
0
8
喜人奇妙夜2 阵容直接过年啦!
0
9
喜人奇妙夜2第一期,哪个作品更好笑?
网站首页
|
关于我们
|
联系方式
|
使用协议
|
版权隐私
|
网站地图
|
排名推广
|
广告服务
|
积分换礼
|
网站留言
|
RSS订阅
|
违规举报
|
皖ICP备20008326号-18
(c)2008-2022 免费发布网 All Rights Reserved