推广 热搜: 采购方式  甲带  滤芯  气动隔膜泵  减速机  带式称重给煤机  减速机型号  履带  链式给煤机  无级变速机 

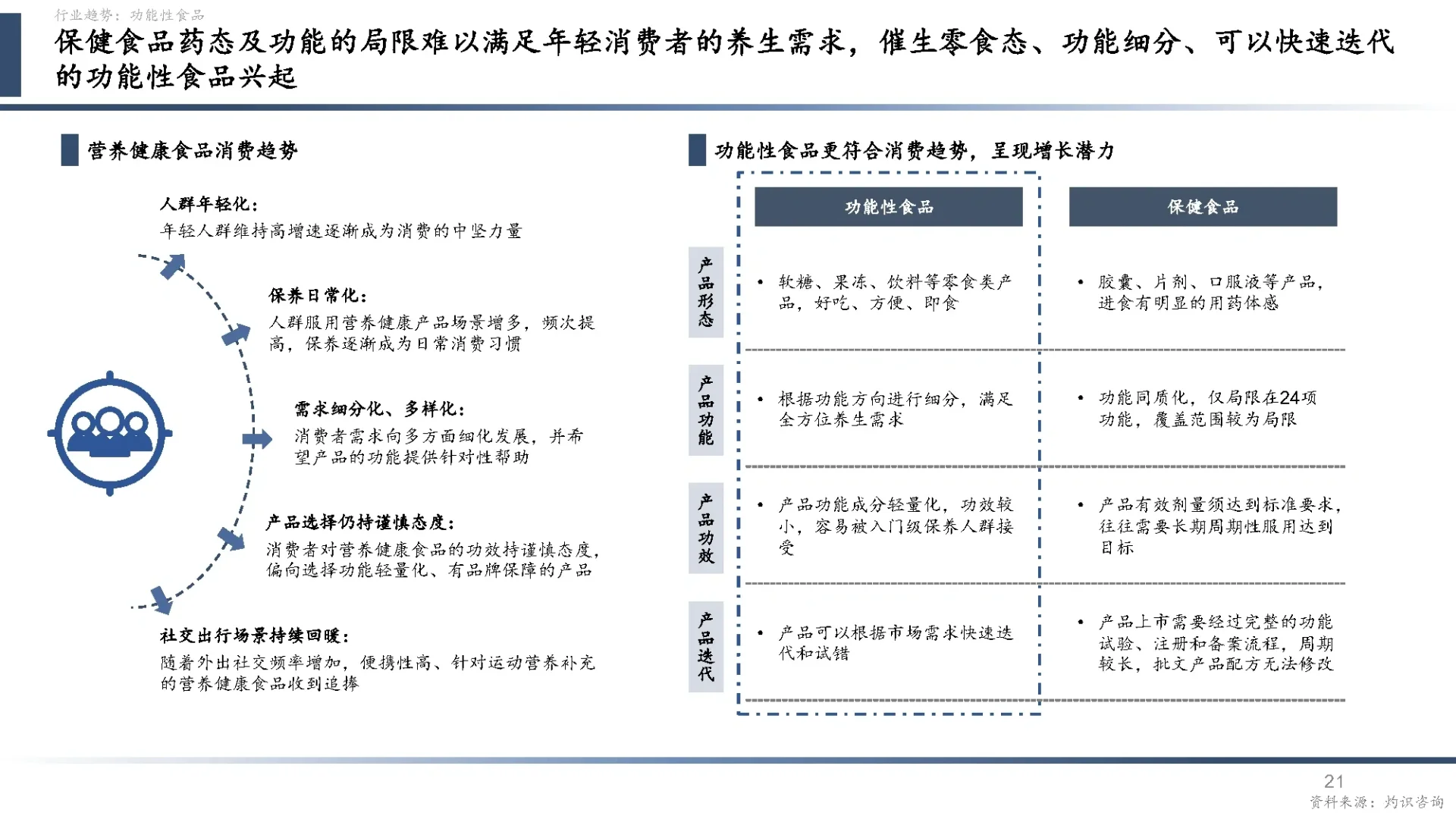
中国营养健康食品行业蓝皮书2024

   日期:2025-11-20 23:25:20     来源:网络整理    作者:本站编辑    评论:0    
中国营养健康食品行业蓝皮书2024

中国营养健康食品行业蓝皮书2024

中国营养健康食品行业蓝皮书2024

中国营养健康食品行业蓝皮书2024

中国营养健康食品行业蓝皮书2024

中国营养健康食品行业蓝皮书2024

中国营养健康食品行业蓝皮书2024

中国营养健康食品行业蓝皮书2024

中国营养健康食品行业蓝皮书2024

中国营养健康食品行业蓝皮书2024

中国营养健康食品行业蓝皮书2024

中国营养健康食品行业蓝皮书2024

中国营养健康食品行业蓝皮书2024

中国营养健康食品行业蓝皮书2024

中国营养健康食品行业蓝皮书2024

中国营养健康食品行业蓝皮书2024

中国营养健康食品行业蓝皮书2024

中国营养健康食品行业蓝皮书2024

中国营养健康食品行业蓝皮书2024

#生物信息学#统计学#深度学习与神经网络#保持更新#用小红书记录点滴生活#计量经济学#记录我的生活#分享片刻#日常#想分享点什么#大健康行业# isf 国际营养师#营养素##功能医学营养素#宝宝营养保健品#孕期营养#国际营养
 
打赏
 
更多>同类资讯
0相关评论

推荐图文
推荐资讯
点击排行
网站首页  |  关于我们  |  联系方式  |  使用协议  |  版权隐私  |  网站地图  |  排名推广  |  广告服务  |  积分换礼  |  网站留言  |  RSS订阅  |  违规举报  |  皖ICP备20008326号-18
Powered By DESTOON