




做电商和品牌的小伙伴一定有过这样的痛点:
? 想知道竞品在投什么广告、布局什么品类
? 想了解行业趋势,却要花很多时间找数据、做报告
? 老板一句“下周要竞品分析”,团队加班到凌晨…
其实,现在有了 DataMax BI Report(AI竞品监测报告),这些问题都能迎刃而解!
功能亮点分享
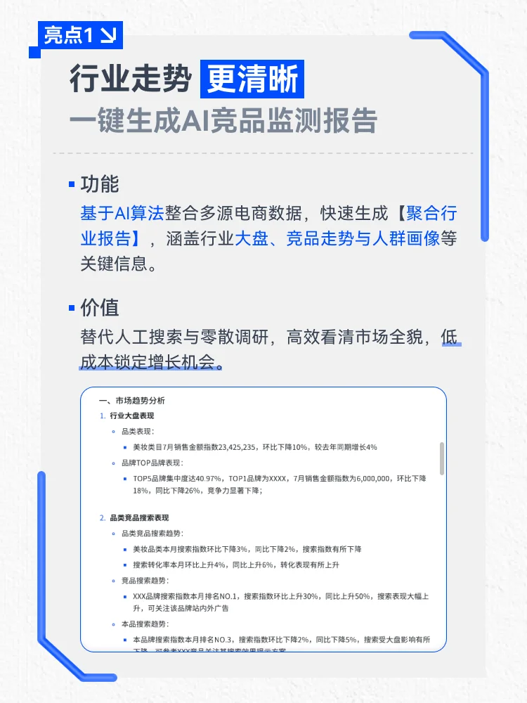
✨ 行业趋势分析
• 一键生成行业报告,帮你快速掌握行业走向、市场格局
• 省时又高效,比人工分析快好几倍
✨ 品类趋势洞察
• 自动追踪竞品新品类和投放策略
• 想知道“XX类目”是不是下一个爆款?一眼看穿!
✨ 报告一键导出
• 支持PPT/Excel导出,直接用在复盘会议/策略汇报
• 小白也能轻松上手,不需要BI专业背景
谁最适合用?
• 电商老板/CMO,做战略决策
• 市场和品牌团队,负责竞品追踪
• 增长团队,挖掘新品类机会
如果你也想体验这份 AI竞品监测报告,可以直接去申请试用?
? 【点击领取你的竞品分析报告】
#加和科技 #广告数仓DataMax #品牌营销 #全渠道营销 #跨域营销 #广告投放 #行业研究 #电商分析 #AI营销 #AI
? 想知道竞品在投什么广告、布局什么品类
? 想了解行业趋势,却要花很多时间找数据、做报告
? 老板一句“下周要竞品分析”,团队加班到凌晨…
其实,现在有了 DataMax BI Report(AI竞品监测报告),这些问题都能迎刃而解!
功能亮点分享
✨ 行业趋势分析
• 一键生成行业报告,帮你快速掌握行业走向、市场格局
• 省时又高效,比人工分析快好几倍
✨ 品类趋势洞察
• 自动追踪竞品新品类和投放策略
• 想知道“XX类目”是不是下一个爆款?一眼看穿!
✨ 报告一键导出
• 支持PPT/Excel导出,直接用在复盘会议/策略汇报
• 小白也能轻松上手,不需要BI专业背景
谁最适合用?
• 电商老板/CMO,做战略决策
• 市场和品牌团队,负责竞品追踪
• 增长团队,挖掘新品类机会
如果你也想体验这份 AI竞品监测报告,可以直接去申请试用?
? 【点击领取你的竞品分析报告】
#加和科技 #广告数仓DataMax #品牌营销 #全渠道营销 #跨域营销 #广告投放 #行业研究 #电商分析 #AI营销 #AI


