








一、?大促节奏与平台策略优化
今年双十一节奏趋稳,拉长趋势首次放缓⏳。淘天、京东、抖音大促时间分别为31天、37天、34天,淘宝实际售卖期约26天(最短)?,京东最长。各大平台策略聚焦:
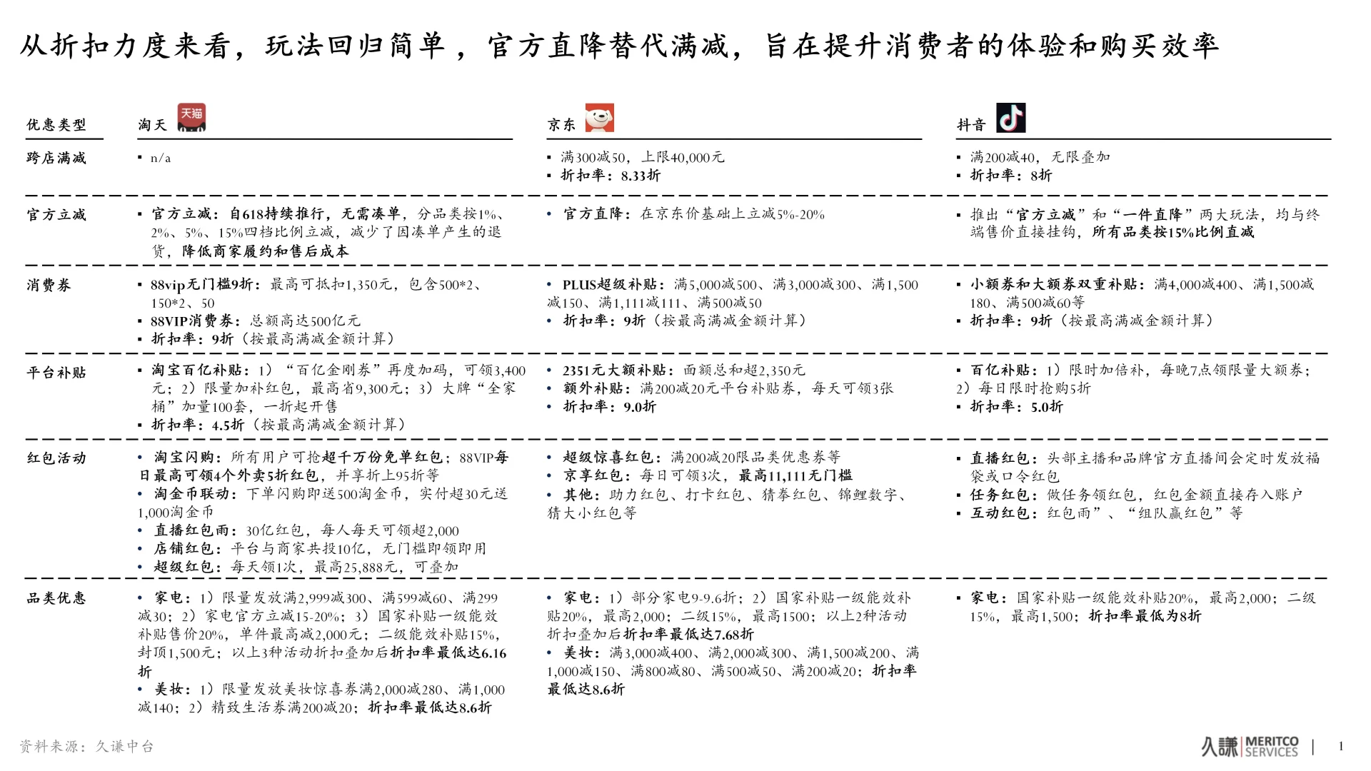
• 调整预售和现货活动周期?
• 精简跨店满减、官方立减等规则✂️
• 竞争核心转向极致底价和购物体验?
• 通过平台补贴、消费券、会员权益升级实现优化⬆️
二、?平台满意度与销售表现
淘天在消费体验和销售表现方面领先?,AI万能搜等技术强化个性化体验。折扣力度与活动力度上,淘天与京东均维持较高满意度。各平台共同挑战仍是简化活动规则和提升售后服务效率。
三、?品类销售格局深度分析
淘天在美妆和服饰等核心品类贡献超50%销售额,优势源于:
1️⃣ 淘宝闪购拉动用户增长?,即时零售形成增量
2️⃣ 淘宝大会员打通消费场景,实现跨场景销售
3️⃣ 较大折扣力度(88VIP消费券、无门槛直降)
京东巩固高客单价、重决策品类护城河,家电与数码3C领域服务优势显著。
抖音电商在户外、美妆、服饰等强体验品类成功切入。
四、?重点品类爆发式增长详情
• 运动户外?:爆发系数268%,轻户外生活方式带动装备与便携家电热销
• 美妆?:爆发系数267%,国货品牌与国际大牌竞争白热化
• 宠物?:爆发系数201%,猫狗窝垫成交额同比140%,猫湿粮超120%
• 服饰?:爆发系数208%,全国降温❄️触发保暖刚需释放
• 潮玩?:爆发系数181%,情绪消费驱动增长
五、?细分行业深度洞察
服饰行业?:天猫上新超48万款新品✨,首次参与双11的新商家成交金额同比超200%。淘宝原创服饰成交额同比飙升50%?,5个商家销售额破亿。\"超级时装发布\"秀场级直播开创内容背书新路径。
宠物品类?:淘天首小时18个品牌成交破千万,587个品牌成交翻倍。国产品牌占据榜单主导,外资品牌排名下滑,体现国产品牌研发积累与本土化洞察优势。
户外运动?:奢潮化、功能化趋势明显,斐乐6分钟破亿⏱️,耐克12分钟破亿⚡,lululemon15分钟破亿,反映顶级品牌强大吸引力。
?核心结论:2025年双十一的成功验证了在新消费环境下,成功品牌必须同时具备三种能力:捕捉外部变量的敏捷力、分层运营的洞察力、通过内容与用户构建连接的叙事力。
#电商干货 #双十一 #消费洞察 #数据分析 #消费趋势 #商业洞察
今年双十一节奏趋稳,拉长趋势首次放缓⏳。淘天、京东、抖音大促时间分别为31天、37天、34天,淘宝实际售卖期约26天(最短)?,京东最长。各大平台策略聚焦:
• 调整预售和现货活动周期?
• 精简跨店满减、官方立减等规则✂️
• 竞争核心转向极致底价和购物体验?
• 通过平台补贴、消费券、会员权益升级实现优化⬆️
二、?平台满意度与销售表现
淘天在消费体验和销售表现方面领先?,AI万能搜等技术强化个性化体验。折扣力度与活动力度上,淘天与京东均维持较高满意度。各平台共同挑战仍是简化活动规则和提升售后服务效率。
三、?品类销售格局深度分析
淘天在美妆和服饰等核心品类贡献超50%销售额,优势源于:
1️⃣ 淘宝闪购拉动用户增长?,即时零售形成增量
2️⃣ 淘宝大会员打通消费场景,实现跨场景销售
3️⃣ 较大折扣力度(88VIP消费券、无门槛直降)
京东巩固高客单价、重决策品类护城河,家电与数码3C领域服务优势显著。
抖音电商在户外、美妆、服饰等强体验品类成功切入。
四、?重点品类爆发式增长详情
• 运动户外?:爆发系数268%,轻户外生活方式带动装备与便携家电热销
• 美妆?:爆发系数267%,国货品牌与国际大牌竞争白热化
• 宠物?:爆发系数201%,猫狗窝垫成交额同比140%,猫湿粮超120%
• 服饰?:爆发系数208%,全国降温❄️触发保暖刚需释放
• 潮玩?:爆发系数181%,情绪消费驱动增长
五、?细分行业深度洞察
服饰行业?:天猫上新超48万款新品✨,首次参与双11的新商家成交金额同比超200%。淘宝原创服饰成交额同比飙升50%?,5个商家销售额破亿。\"超级时装发布\"秀场级直播开创内容背书新路径。
宠物品类?:淘天首小时18个品牌成交破千万,587个品牌成交翻倍。国产品牌占据榜单主导,外资品牌排名下滑,体现国产品牌研发积累与本土化洞察优势。
户外运动?:奢潮化、功能化趋势明显,斐乐6分钟破亿⏱️,耐克12分钟破亿⚡,lululemon15分钟破亿,反映顶级品牌强大吸引力。
?核心结论:2025年双十一的成功验证了在新消费环境下,成功品牌必须同时具备三种能力:捕捉外部变量的敏捷力、分层运营的洞察力、通过内容与用户构建连接的叙事力。
#电商干货 #双十一 #消费洞察 #数据分析 #消费趋势 #商业洞察


