


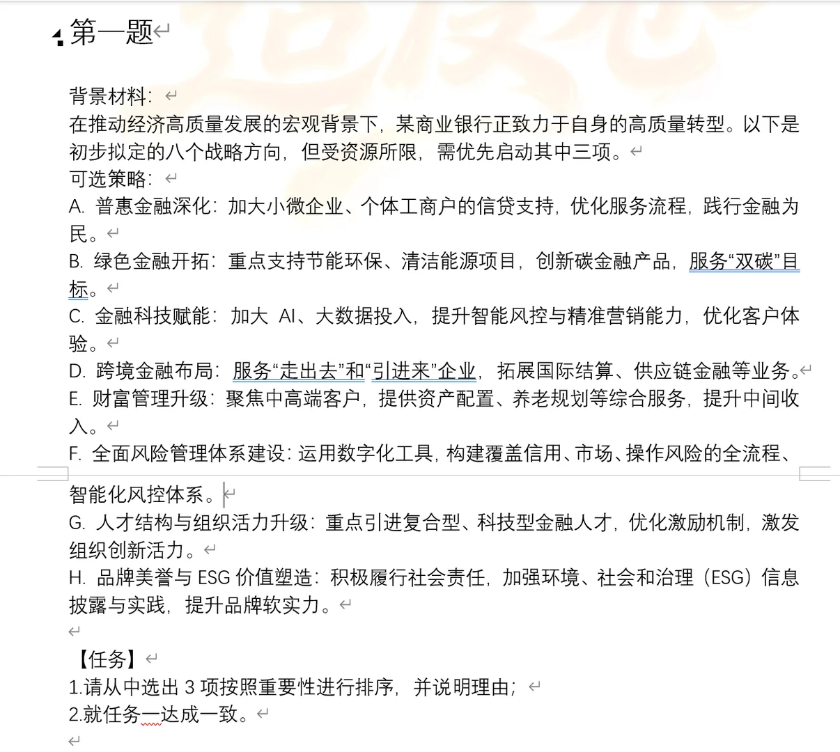
背景材料:
在推动经济高质量发展的宏观背景下,某商业银行正致力于自身的高质量转型。以下是初步拟定的八个战略方向,但受资源所限,需优先启动其中三项。
可选策略:
A. 普惠金融深化:加大小微企业、个体工商户的信贷支持,优化服务流程,践行金融为民。
B. 绿色金融开拓:重点支持节能环保、清洁能源项目,创新碳金融产品,服务“双碳”目标。
C. 金融科技赋能:加大AI、大数据投入,提升智能风控与精准营销能力,优化客户体验。
D. 跨境金融布局:服务“走出去”和“引进来”企业,拓展国际结算、供应链金融等业务。
E. 财富管理升级:聚焦中高端客户,提供资产配置、养老规划等综合服务,提升中间收入。
F. 全面风险管理体系建设:运用数字化工具,构建覆盖信用、市场、操作风险的全流程、智能化风控体系。
G. 人才结构与组织活力升级:重点引进复合型、科技型金融人才,优化激励机制,激发组织创新活力。
H. 品牌美誉与ESG价值塑造:积极履行社会责任,加强环境、社会和治理(ESG)信息披露与实践,提升品牌软实力。
【任务】
1.请从中选出3项按照重要性进行排序,并说明理由;
2.就任务一达成一致。#无领导小组面试 #银行 #银行面试
在推动经济高质量发展的宏观背景下,某商业银行正致力于自身的高质量转型。以下是初步拟定的八个战略方向,但受资源所限,需优先启动其中三项。
可选策略:
A. 普惠金融深化:加大小微企业、个体工商户的信贷支持,优化服务流程,践行金融为民。
B. 绿色金融开拓:重点支持节能环保、清洁能源项目,创新碳金融产品,服务“双碳”目标。
C. 金融科技赋能:加大AI、大数据投入,提升智能风控与精准营销能力,优化客户体验。
D. 跨境金融布局:服务“走出去”和“引进来”企业,拓展国际结算、供应链金融等业务。
E. 财富管理升级:聚焦中高端客户,提供资产配置、养老规划等综合服务,提升中间收入。
F. 全面风险管理体系建设:运用数字化工具,构建覆盖信用、市场、操作风险的全流程、智能化风控体系。
G. 人才结构与组织活力升级:重点引进复合型、科技型金融人才,优化激励机制,激发组织创新活力。
H. 品牌美誉与ESG价值塑造:积极履行社会责任,加强环境、社会和治理(ESG)信息披露与实践,提升品牌软实力。
【任务】
1.请从中选出3项按照重要性进行排序,并说明理由;
2.就任务一达成一致。#无领导小组面试 #银行 #银行面试


