















? 市场规模与增长
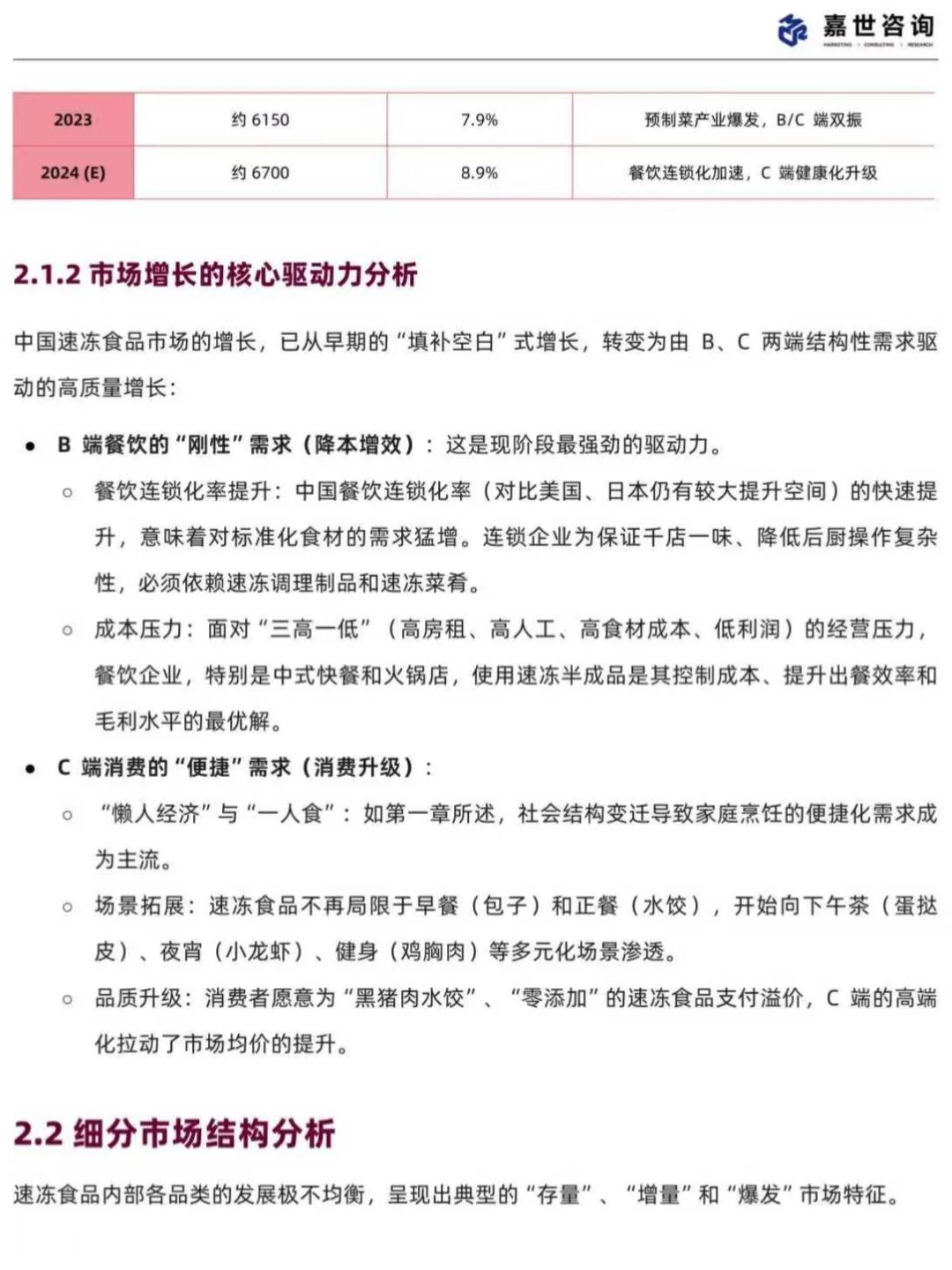
⦁ 2024年市场规模已逼近6700亿元人民币,增长韧性强劲。
⦁ 未来五年预计将以8%-10%的年复合增长率持续扩张。
⦁ 增长动力从“填补空白”转向B端(餐饮)降本增效和C端(零售)消费升级的双轮驱动。
? 行业结构变化
⦁ 传统品类稳固:速冻米面制品(如水饺、汤圆)作为市场基石,增速放缓,C端品牌高度集中。
⦁ 新增长引擎爆发:速冻火锅料和速冻菜肴(预制菜)成为行业双引擎,其中预制菜增速最快,是当前最大风口。
⦁ 渠道格局重塑:B端餐饮渠道规模占比已超过55%,成为增长主力;C端渠道则向线上电商、O2O即时零售多元化发展。
? 竞争格局
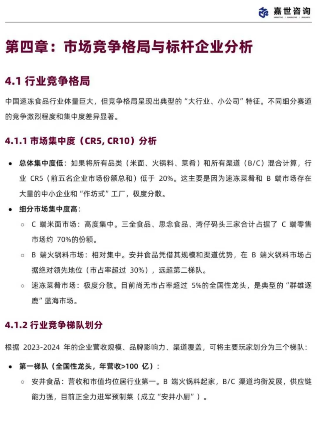
⦁ 呈现“一超多强”局面,安井食品凭借B端渠道和供应链优势成为行业龙头。
⦁ 三全、思念、湾仔码头在C端米面市场占据主导地位。
⦁ 速冻菜肴赛道高度分散,尚无全国性龙头,整合空间巨大。
? 消费者洞察
⦁ Z世代和新锐白领是消费主力,追求“便捷、健康、悦己”。
⦁ 购买决策因素中,“健康/配料表”重要性急速上升,“清洁标签”成为关键趋势。
⦁ 消费场景多元化,从正餐拓展至早餐、夜宵、聚会和一人食。
⚠️ 核心挑战与机遇
⦁ 挑战:冷链物流成本高、产品同质化引发价格战、C端对“不健康”的刻板印象。
⦁ 机遇:预制菜蓝海市场爆发、餐饮连锁化提升带来的标准化需求、C端消费升级(高端化、健康化、功能化)。
? 未来四大趋势
⦁ 产品高端化与健康化:“清洁标签”和功能性产品(如健身、儿童专属)将成为标配。
⦁ 预制菜深度融合:速冻技术是还原菜肴风味的关键,B端大单品与C端爆款并重。
⦁ B/C端渠道协同与分化:企业需兼具B端供应链服务能力和C端品牌情感链接能力。
⦁ 供应链智慧化升级:通过自动化生产、数字工厂和智慧冷链来降本增效并保障食品安全。
《2025中国速冻食品行业现状与发展趋势报告》MCR嘉世咨询
完整报告共44页PDF,已收录至报告库~
#行业报告 #速冻食品 #市场发展趋势 #行业分析
⦁ 2024年市场规模已逼近6700亿元人民币,增长韧性强劲。
⦁ 未来五年预计将以8%-10%的年复合增长率持续扩张。
⦁ 增长动力从“填补空白”转向B端(餐饮)降本增效和C端(零售)消费升级的双轮驱动。
? 行业结构变化
⦁ 传统品类稳固:速冻米面制品(如水饺、汤圆)作为市场基石,增速放缓,C端品牌高度集中。
⦁ 新增长引擎爆发:速冻火锅料和速冻菜肴(预制菜)成为行业双引擎,其中预制菜增速最快,是当前最大风口。
⦁ 渠道格局重塑:B端餐饮渠道规模占比已超过55%,成为增长主力;C端渠道则向线上电商、O2O即时零售多元化发展。
? 竞争格局
⦁ 呈现“一超多强”局面,安井食品凭借B端渠道和供应链优势成为行业龙头。
⦁ 三全、思念、湾仔码头在C端米面市场占据主导地位。
⦁ 速冻菜肴赛道高度分散,尚无全国性龙头,整合空间巨大。
? 消费者洞察
⦁ Z世代和新锐白领是消费主力,追求“便捷、健康、悦己”。
⦁ 购买决策因素中,“健康/配料表”重要性急速上升,“清洁标签”成为关键趋势。
⦁ 消费场景多元化,从正餐拓展至早餐、夜宵、聚会和一人食。
⚠️ 核心挑战与机遇
⦁ 挑战:冷链物流成本高、产品同质化引发价格战、C端对“不健康”的刻板印象。
⦁ 机遇:预制菜蓝海市场爆发、餐饮连锁化提升带来的标准化需求、C端消费升级(高端化、健康化、功能化)。
? 未来四大趋势
⦁ 产品高端化与健康化:“清洁标签”和功能性产品(如健身、儿童专属)将成为标配。
⦁ 预制菜深度融合:速冻技术是还原菜肴风味的关键,B端大单品与C端爆款并重。
⦁ B/C端渠道协同与分化:企业需兼具B端供应链服务能力和C端品牌情感链接能力。
⦁ 供应链智慧化升级:通过自动化生产、数字工厂和智慧冷链来降本增效并保障食品安全。
《2025中国速冻食品行业现状与发展趋势报告》MCR嘉世咨询
完整报告共44页PDF,已收录至报告库~
#行业报告 #速冻食品 #市场发展趋势 #行业分析


