


✨ 当下时代,企业拼的就是“精打细算”!?
如何在不降品质的前提下,低成本高产出?
这份全网超干货的「降本增效」方案,老板看了直呼内行!?
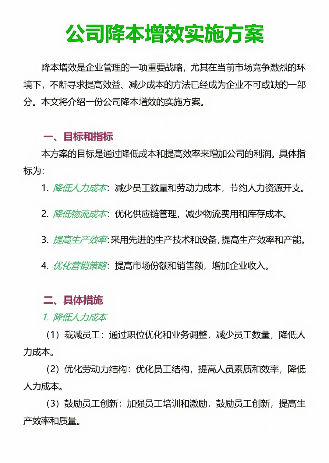
? 核心措施:4大方向精准省钱
1️⃣ 砍掉隐形浪费——物流成本
✅ 供应链优化:和供应商“锁死”合作,减少中间环节!
✅ 库存管理:别让仓库变“钱库”,智能调度省出百万!
✅ 运输选择:空运贵?试试多式联运,省钱又高效!
2️⃣ 人效翻倍——人力成本优化
? 结构升级:裁冗余岗位,留下精兵强将!
? 全员创新:培训+激励,让员工卷出生产力!
3️⃣ 产能开挂——生产效率飙升
⚙️ 设备换代:黑科技机器上线,产能直接拉满!
⚙️ 流程再造:去掉无用步骤,质量效率双赢!
⚙️ 数字赋能:智能排产系统,让机器“自己干活”!
4️⃣ 营销破圈——花小钱办大事
? 品质为王:口碑即流量,客户主动帮你带货!
? 模式创新:私域+直播,低成本引爆销量!
? 服务加分:售后做到极致,复购率暴涨!
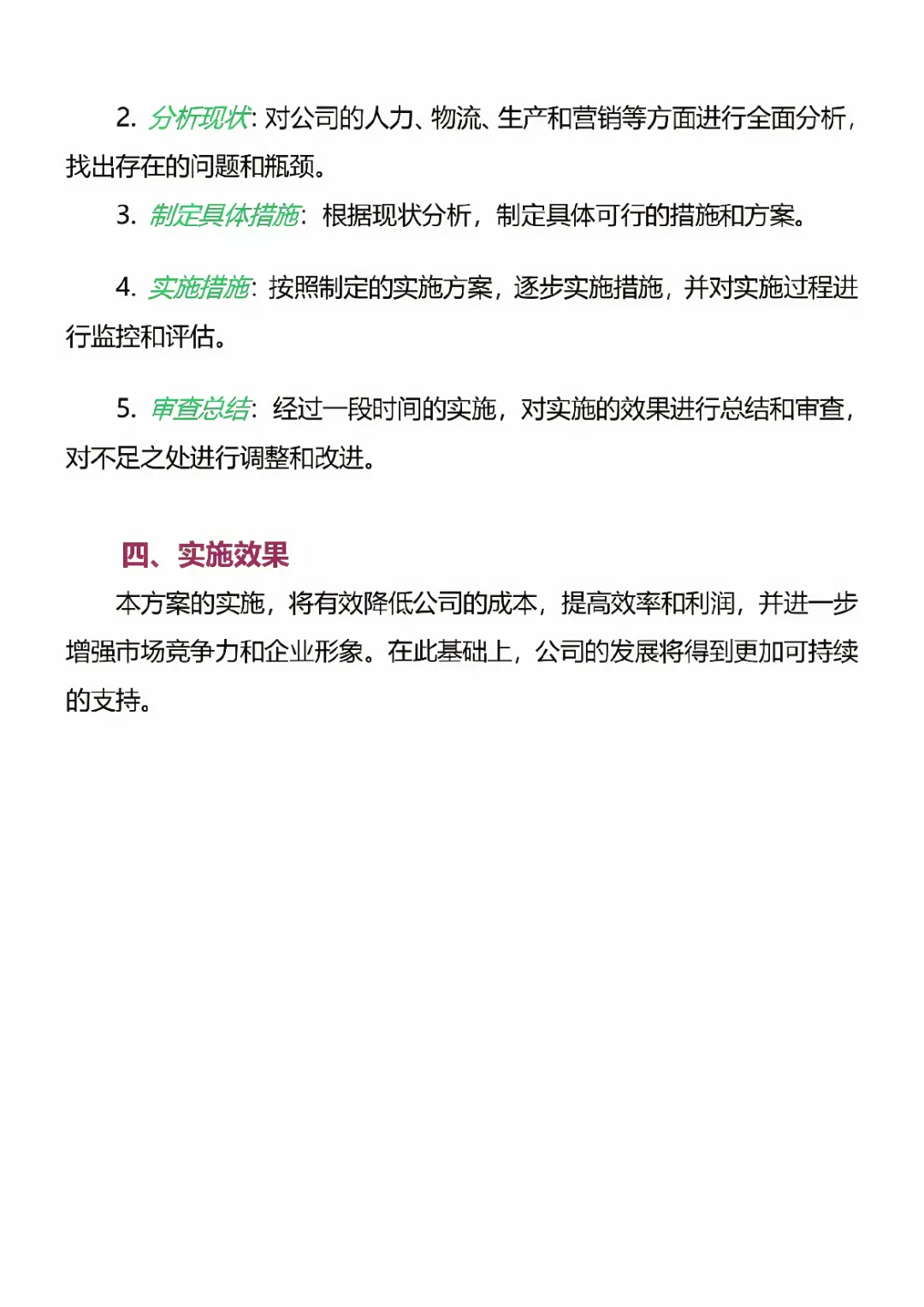
? 落地步骤:5步稳扎稳打
1. 定计划:明确目标,指标量化!
2. 找痛点:人力、物流、生产…全面“体检”!
3. 出方案:对症下药,措施可执行!
4. 强执行:边做边优化,拒绝躺平!
5. 勤复盘:效果跟踪,持续升级!
? 效果预测:省出一个小目标!
✔️ 成本直降20%,利润空间瞬间释放!
✔️ 效率提升50%,产能直接碾压同行!
✔️ 客户满意度爆表,市场份额稳居TOP!
老板们,别再让钱悄悄溜走了!
#企业管理 #创业干货 #老板思维 #财务秘籍 #运营攻略 #降本增效新模式 #企业所得税 #企业降低成本 #薪酬 #企业盈利能力 #小公司运营 #低成本高效益 #人力资源那些事 #HR人力资源 #提高工作效率的方法 #财务干货 #高效解决方案 #管理制度 #企业高质量发展 #用工成本 #企业核心竞争力 #绩效考核 #财务分析 #财务 #资源循环利用 #绩效 #财务规划
如何在不降品质的前提下,低成本高产出?
这份全网超干货的「降本增效」方案,老板看了直呼内行!?
? 核心措施:4大方向精准省钱
1️⃣ 砍掉隐形浪费——物流成本
✅ 供应链优化:和供应商“锁死”合作,减少中间环节!
✅ 库存管理:别让仓库变“钱库”,智能调度省出百万!
✅ 运输选择:空运贵?试试多式联运,省钱又高效!
2️⃣ 人效翻倍——人力成本优化
? 结构升级:裁冗余岗位,留下精兵强将!
? 全员创新:培训+激励,让员工卷出生产力!
3️⃣ 产能开挂——生产效率飙升
⚙️ 设备换代:黑科技机器上线,产能直接拉满!
⚙️ 流程再造:去掉无用步骤,质量效率双赢!
⚙️ 数字赋能:智能排产系统,让机器“自己干活”!
4️⃣ 营销破圈——花小钱办大事
? 品质为王:口碑即流量,客户主动帮你带货!
? 模式创新:私域+直播,低成本引爆销量!
? 服务加分:售后做到极致,复购率暴涨!
? 落地步骤:5步稳扎稳打
1. 定计划:明确目标,指标量化!
2. 找痛点:人力、物流、生产…全面“体检”!
3. 出方案:对症下药,措施可执行!
4. 强执行:边做边优化,拒绝躺平!
5. 勤复盘:效果跟踪,持续升级!
? 效果预测:省出一个小目标!
✔️ 成本直降20%,利润空间瞬间释放!
✔️ 效率提升50%,产能直接碾压同行!
✔️ 客户满意度爆表,市场份额稳居TOP!
老板们,别再让钱悄悄溜走了!
#企业管理 #创业干货 #老板思维 #财务秘籍 #运营攻略 #降本增效新模式 #企业所得税 #企业降低成本 #薪酬 #企业盈利能力 #小公司运营 #低成本高效益 #人力资源那些事 #HR人力资源 #提高工作效率的方法 #财务干货 #高效解决方案 #管理制度 #企业高质量发展 #用工成本 #企业核心竞争力 #绩效考核 #财务分析 #财务 #资源循环利用 #绩效 #财务规划


