手机版
二维码
购物车
(
0
)
供应
求购
公司
团购
展会
资讯
招商
品牌
人才
知道
专题
图库
视频
下载
商圈
推广
热搜:
采购方式
滤芯
甲带
气动隔膜泵
减速机
减速机型号
带式称重给煤机
履带
无级变速机
链式给煤机
首页
供应
求购
公司
团购
展会
资讯
招商
品牌
人才
知道
专题
图库
视频
下载
商圈
首页
>
资讯
>
工艺玩具
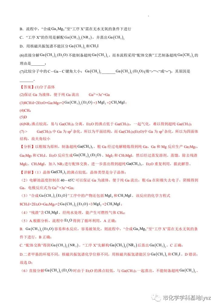
【2023高三专题复习】12. 工艺流程综合题
日期:2023-08-10 07:25:57 来源:网络整理 作者:本站编辑 浏览:
28
评论:0
打赏
更多
>
同类资讯
• 不锈钢搅拌罐浓稀配液罐配制罐
• 【故事分享】《露露拯救玩具大
• CPC认证:儿童毛绒玩具
• 践行“四个善作善成” 优化工艺
• 拼多多TEMU下架19款不合格玩具!
• 前车,毛绒玩具都系上了安全带!后
• 丝网印刷工艺对于太阳能电池生
• 邓家庄项目部洗选工艺改造带煤
• 原料药工艺验证---ppt
• 中国工艺文化城
0
条
相关评论
推荐图文
推荐资讯
点击排行
网站首页
|
关于我们
|
联系方式
|
使用协议
|
版权隐私
|
网站地图
|
排名推广
|
广告服务
|
积分换礼
|
网站留言
|
RSS订阅
|
违规举报
|
皖ICP备20008326号-18
(c)2008-2022 免费发布网 All Rights Reserved