手机版
二维码
购物车
(
0
)
供应
求购
公司
团购
展会
资讯
招商
品牌
人才
知道
专题
图库
视频
下载
商圈
推广
热搜:
采购方式
甲带
滤芯
气动隔膜泵
减速机
带式称重给煤机
履带
减速机型号
链式给煤机
无级变速机
首页
供应
求购
公司
团购
展会
资讯
招商
品牌
人才
知道
专题
图库
视频
下载
商圈
首页
>
资讯
>
招投标信息
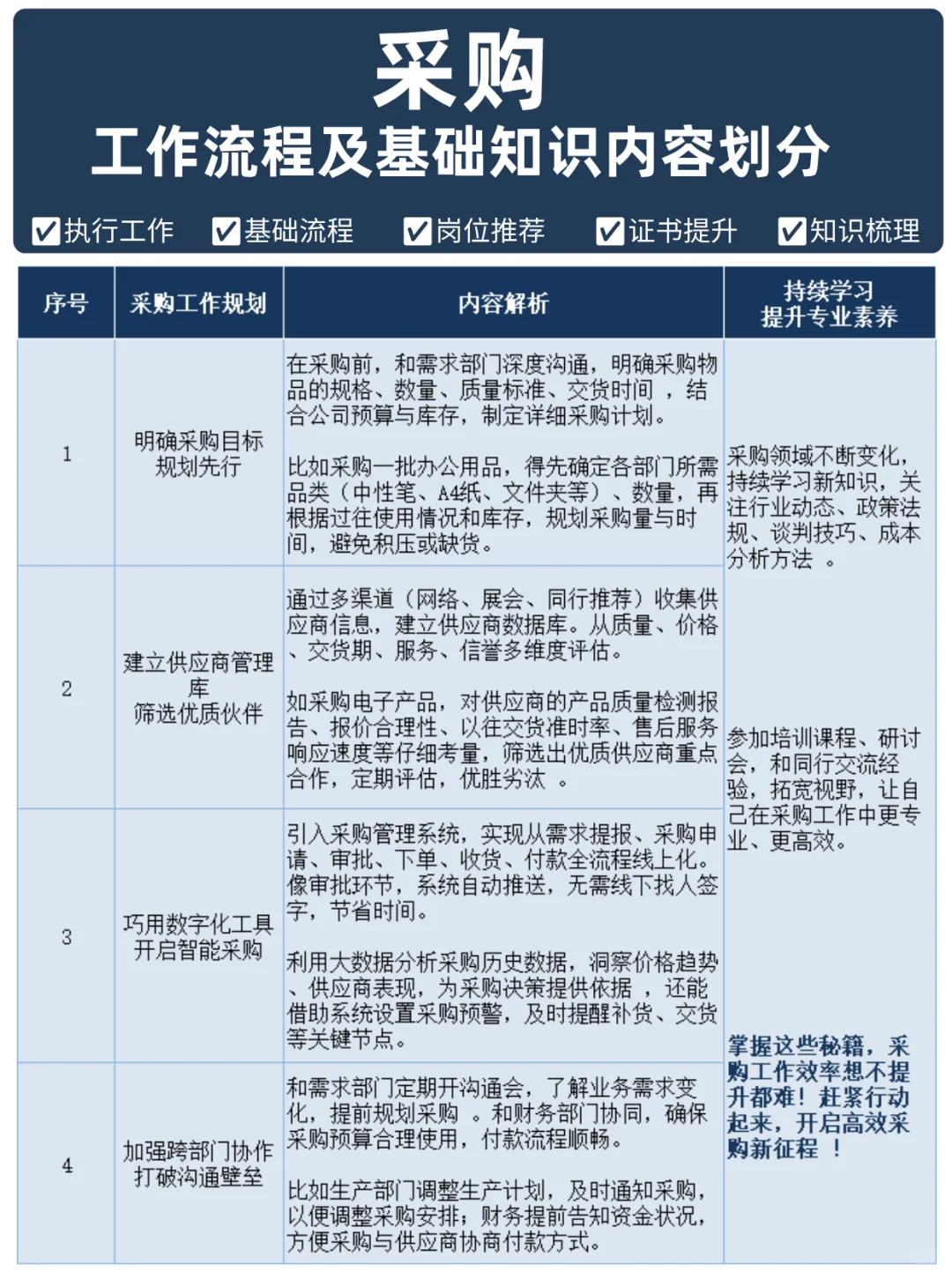
采购工作流程及基础知识内容划分
日期:2025-11-11 12:46:15 来源:网络整理 作者:本站编辑
评论:0
采购工作流程及基础知识内容划分
#小红书可以发文件了
采购工作流程疏解,内容解析+岗位推荐
今天和大家分享的都是硬知识,快来看看吧。
?全面总结
✅ 采购工作流程表格梳理
✅ 采购行业及岗位推荐
✅ 提升自己的巧妙关键
✅ 采购知识库梳理
有了这张图片,全部梳理
?建议点赞收藏起来,真的没有这么全的了
我看了好多知识库才总结出来的
#采购
#供应链管理
#项目管理
#采购部
#供应链
#企业采购
打赏
更多
>
同类资讯
• 求大数据把我推荐给需要的人
0
条
相关评论
推荐图文
推荐资讯
点击排行
0
1
? 招投标利器:一站式招标信息网站汇总
0
2
工程建设电子招标业务流程
0
3
平台国企12月-1月|招标投标规范采购工作全
0
4
招投标信息平台有哪些?看最后一个有惊喜
0
5
标通通 免费查询招投标平台!
0
6
招标信息网站一定要收藏好
0
7
工程人一路发
0
8
投标新手福利⚠️全国免费的招标信息网
0
9
全国建筑项目招标公告和公示信息 尽在此
网站首页
|
关于我们
|
联系方式
|
使用协议
|
版权隐私
|
网站地图
|
排名推广
|
广告服务
|
积分换礼
|
网站留言
|
RSS订阅
|
违规举报
|
皖ICP备20008326号-18
(c)2008-2022 免费发布网 All Rights Reserved