手机版
二维码
购物车
(
0
)
供应
求购
公司
团购
展会
资讯
招商
品牌
人才
知道
专题
图库
视频
下载
商圈
推广
热搜:
采购方式
甲带
滤芯
气动隔膜泵
减速机
带式称重给煤机
履带
减速机型号
链式给煤机
无级变速机
首页
供应
求购
公司
团购
展会
资讯
招商
品牌
人才
知道
专题
图库
视频
下载
商圈
首页
>
资讯
>
招投标信息
采购界大佬都是怎么催货的
日期:2025-11-11 11:00:18 来源:网络整理 作者:本站编辑
评论:0
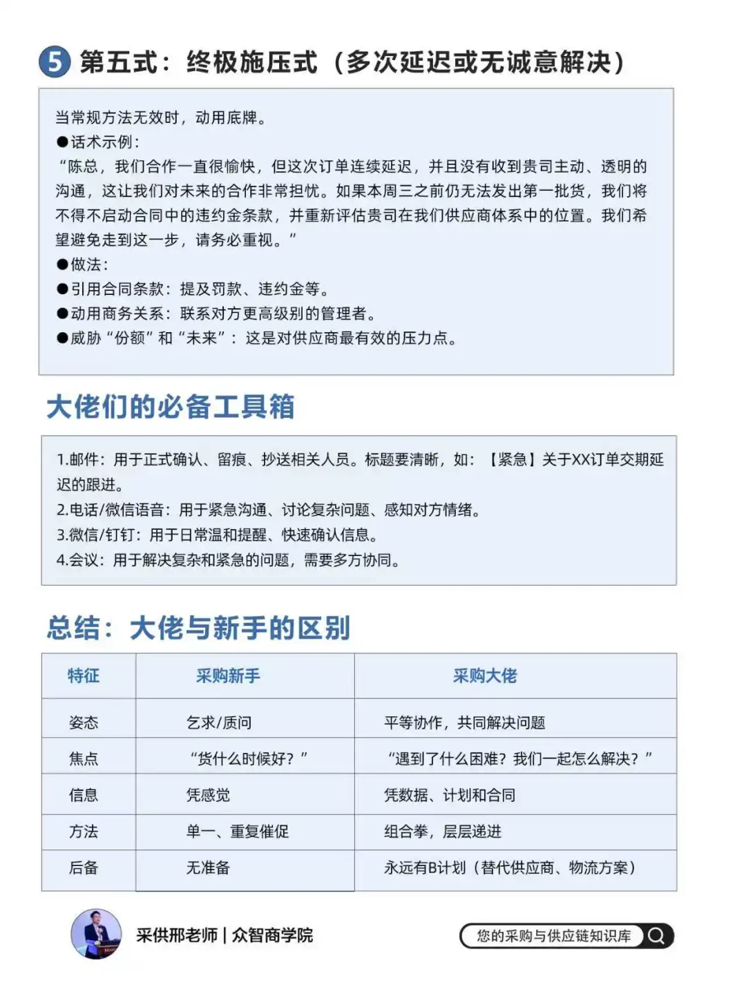
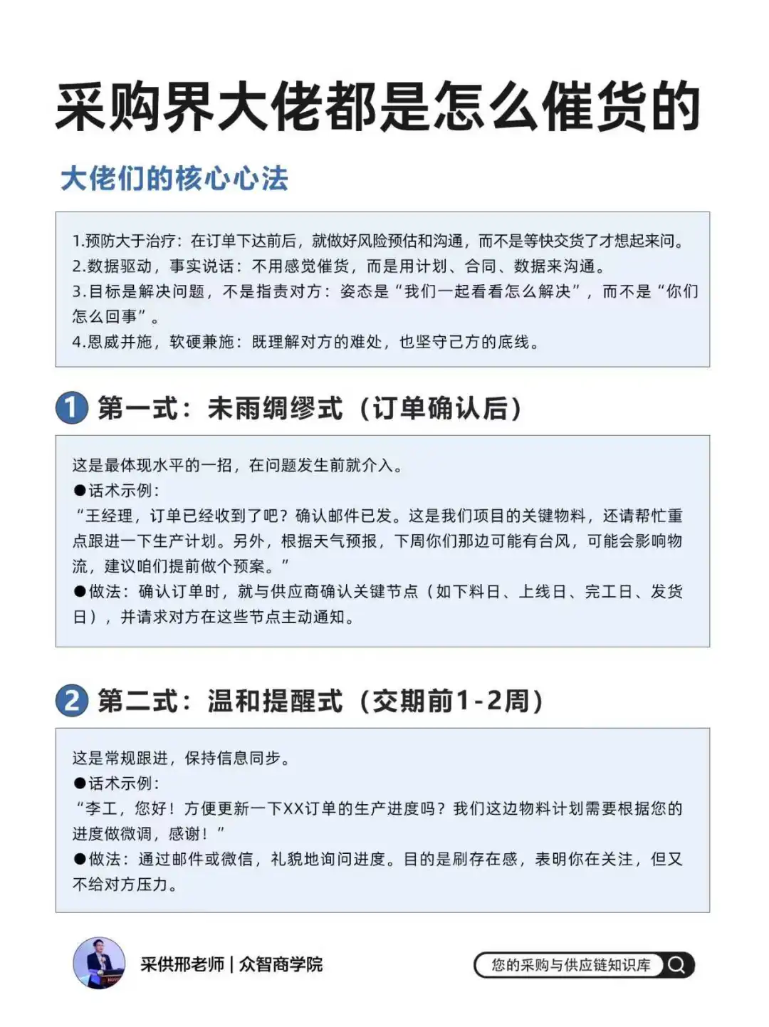
采购界大佬都是怎么催货的
#企业采购
#采购日常
#采购
#供应链管理
#行政采购
#采购与供应链管理
#采购管理
#干货分享
#采购部
打赏
更多
>
同类资讯
• 求大数据把我推荐给需要的人
0
条
相关评论
推荐图文
推荐资讯
点击排行
0
1
道路路灯数字化照明设施能源托管项目投标
0
2
路灯照明工程技术方案
0
3
照明灯具产品供货方案
0
4
招投标黑话指南,听不懂你就尴尬了。
0
5
标书人必存!14 条对照清单,跟废标说拜拜
0
6
求灯带!!
0
7
来杭州干照明,千万别来这个公司
0
8
特niang的!
0
9
?再生资源回收企业能力等级资质全攻略
网站首页
|
关于我们
|
联系方式
|
使用协议
|
版权隐私
|
网站地图
|
排名推广
|
广告服务
|
积分换礼
|
网站留言
|
RSS订阅
|
违规举报
|
皖ICP备20008326号-18
(c)2008-2022 免费发布网 All Rights Reserved