手机版
二维码
购物车
(
0
)
供应
求购
公司
团购
展会
资讯
招商
品牌
人才
知道
专题
图库
视频
下载
商圈
推广
热搜:
采购方式
甲带
滤芯
气动隔膜泵
减速机
带式称重给煤机
履带
减速机型号
链式给煤机
无级变速机
首页
供应
求购
公司
团购
展会
资讯
招商
品牌
人才
知道
专题
图库
视频
下载
商圈
首页
>
资讯
>
安防器材
基于单片机的恒温箱控制系统设计的资料
日期:2025-11-11 07:10:57 来源:网络整理 作者:本站编辑
评论:0
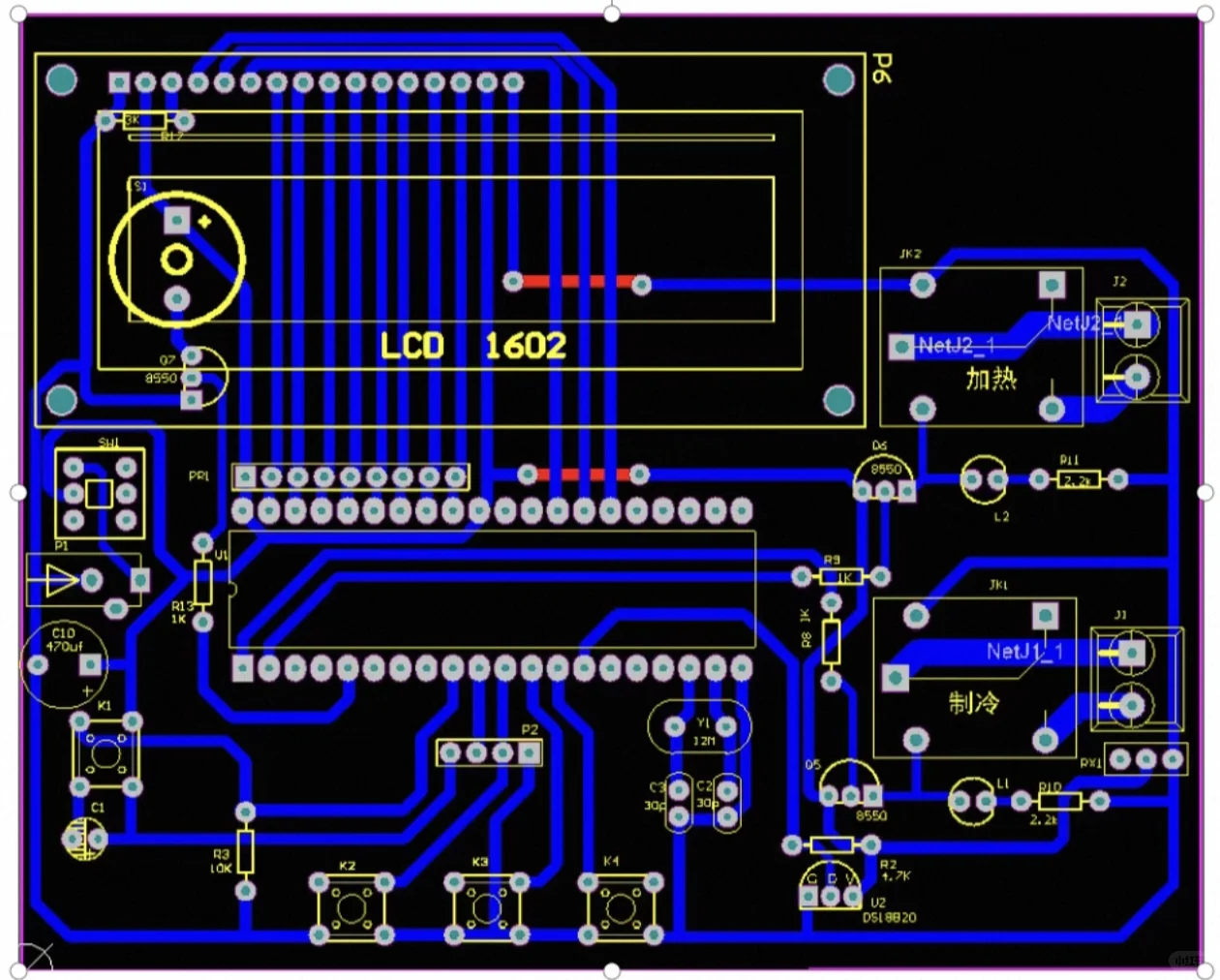
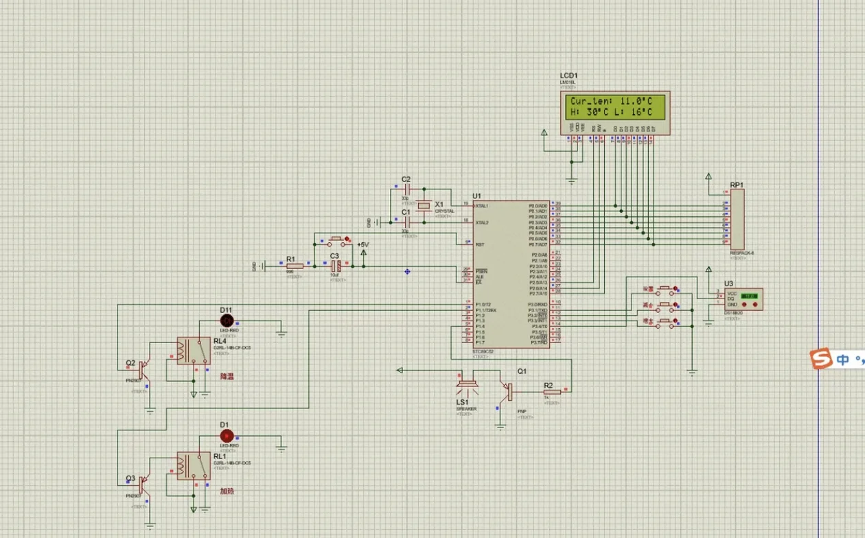
基于单片机的恒温箱控制系统设计的资料
主要功能:将温度控制在一个范围内,恒定温度的作用。使用DS18B20采集温度,当温度过高时,会自动降温,当温度过低时,会自动升温。让温度一直恒定在设置的范围内。
1.使用STC89C52RC单片机做主控制器。
2.使用LCD1602实时显示当前温度值、温度上限值、温度下限值。
3.使用DS18B20采集当前环境温度值。
4.使用三个按键可任意调整上下限阀值。
5.当温度超过了预设上下值时,蜂鸣器会自动报警,且会自动打开升温或降温的继电器,继电器会带动加热片加热或制冷片制冷。
#单片机
#STM32单片机
#计算机毕业设计
打赏
更多
>
同类资讯
• 保险柜真的不是智商税❗️
0
条
相关评论
推荐图文
推荐资讯
点击排行
0
1
改装成功
0
2
和考场1:1复刻
0
3
基于单片机的火灾烟雾报警系统设计的资料
0
4
消防设施操作员【实操26个考点】
0
5
消防设施操作员实操必考项考区一技能4
0
6
消防设施操作员实操必考项考区一技能2
0
7
10.20盐城鉴定站考题分享
0
8
消防设施操作员中级(监控)实操资料(四)
0
9
?智能座椅失灵?可能是域控制器在报警!
网站首页
|
关于我们
|
联系方式
|
使用协议
|
版权隐私
|
网站地图
|
排名推广
|
广告服务
|
积分换礼
|
网站留言
|
RSS订阅
|
违规举报
|
皖ICP备20008326号-18
(c)2008-2022 免费发布网 All Rights Reserved