









一、协程(Coroutine)
1️⃣协程的定义
协程是一种轻量级的协作式执行单元,它允许在执行过程中主动暂停,保存当前状态,并将控制权交还给调度器;待特定条件满足后,调度器会恢复其执行,从暂停处继续运行。
协程的本质是单线程内的“分段执行”,它不创建新线程,所有逻辑仍在所属线程中执行,因此不存在真正的并行性,仅通过“暂停-恢复”机制模拟异步效果。
2️⃣协程的特性
协作式调度
状态保留
轻量高效
单线程依赖
3️⃣适用场景
协程适合处理与主线程强关联、需帧同步或逻辑简单的异步流程,典型场景包括:
- 帧级延迟或间隔执行;
- 等待非计算密集型异步操作;
- 平滑过渡效果;
- 直接访问引擎API。
二、Unity中协程的实现原理
Unity的协程基于C#迭代器和MonoBehaviour实现,核心机制如下:
1️⃣迭代器基础
协程的“暂停-恢复”本质是通过MoveNext()的调用时机控制的。
2️⃣Unity的调度逻辑
当启动协程时,Unity会将其加入当前MonoBehaviour 所在对象的协程队列,并在主线程中按以下流程调度:
帧生命周期集成。
暂停条件处理
终止逻辑。
3️⃣核心限制
- 协程运行在主线程,若内部包含耗时逻辑,会阻塞主线程导致卡顿;
- 必须通过MonoBehaviour 启动,且依赖该对象的生命周期。
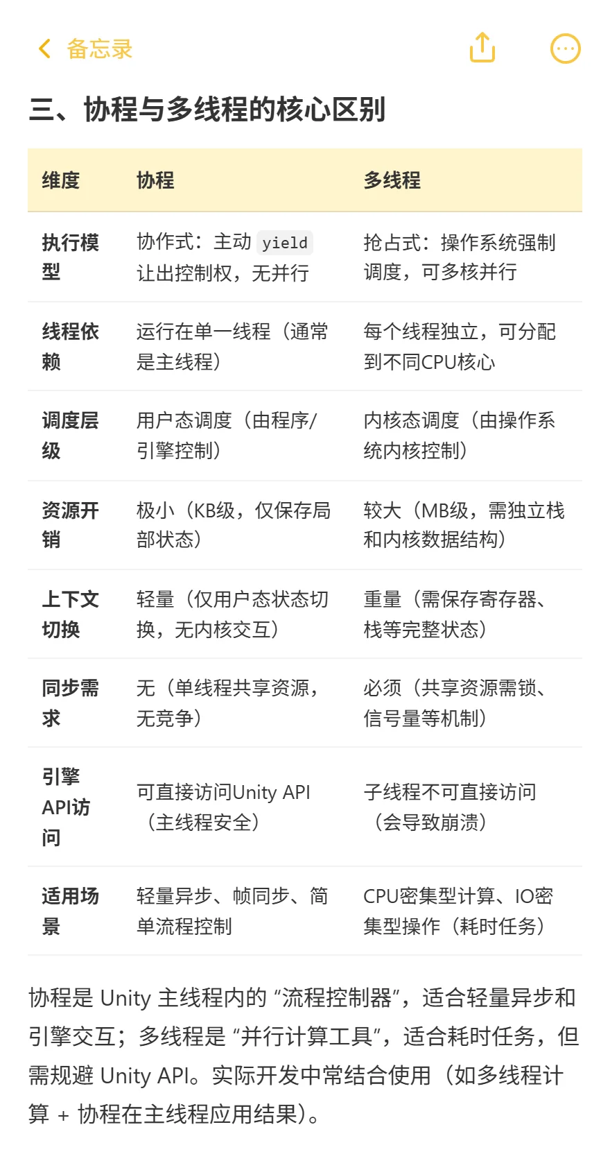
三、协程与多线程的核心区别
协程是 Unity 主线程内的 “流程控制器”,适合轻量异步和引擎交互;多线程是 “并行计算工具”,适合耗时任务,但需规避 Unity API。实际开发中常结合使用(如多线程计算 + 协程在主线程应用结果)。
四、协程的3个致命缺点,新手最容易踩坑
- 调试困难,“幽灵逻辑”难以追踪
- 隐式依赖主线程,容易写出“伪异步”
- 资源释放风险,容易导致内存泄漏
合理使用协程的3个原则
- 控制数量
- 拆分耗时逻辑
- 显式管理生命周期
结语
协程是的价值在于简化帧级异步流程,而非包办所有“耗时任务”。理解它的底层限制,才能在项目里用得恰到好处——毕竟,让游戏流畅运行的从来不是“用了多少协程”,而是“用对了多少协程”。
#游戏开发 #独立游戏 #协程 #性能优化 #我在小红书做游戏 #Unity #Unity开发 #游戏优化
1️⃣协程的定义
协程是一种轻量级的协作式执行单元,它允许在执行过程中主动暂停,保存当前状态,并将控制权交还给调度器;待特定条件满足后,调度器会恢复其执行,从暂停处继续运行。
协程的本质是单线程内的“分段执行”,它不创建新线程,所有逻辑仍在所属线程中执行,因此不存在真正的并行性,仅通过“暂停-恢复”机制模拟异步效果。
2️⃣协程的特性
协作式调度
状态保留
轻量高效
单线程依赖
3️⃣适用场景
协程适合处理与主线程强关联、需帧同步或逻辑简单的异步流程,典型场景包括:
- 帧级延迟或间隔执行;
- 等待非计算密集型异步操作;
- 平滑过渡效果;
- 直接访问引擎API。
二、Unity中协程的实现原理
Unity的协程基于C#迭代器和MonoBehaviour实现,核心机制如下:
1️⃣迭代器基础
协程的“暂停-恢复”本质是通过MoveNext()的调用时机控制的。
2️⃣Unity的调度逻辑
当启动协程时,Unity会将其加入当前MonoBehaviour 所在对象的协程队列,并在主线程中按以下流程调度:
帧生命周期集成。
暂停条件处理
终止逻辑。
3️⃣核心限制
- 协程运行在主线程,若内部包含耗时逻辑,会阻塞主线程导致卡顿;
- 必须通过MonoBehaviour 启动,且依赖该对象的生命周期。
三、协程与多线程的核心区别
协程是 Unity 主线程内的 “流程控制器”,适合轻量异步和引擎交互;多线程是 “并行计算工具”,适合耗时任务,但需规避 Unity API。实际开发中常结合使用(如多线程计算 + 协程在主线程应用结果)。
四、协程的3个致命缺点,新手最容易踩坑
- 调试困难,“幽灵逻辑”难以追踪
- 隐式依赖主线程,容易写出“伪异步”
- 资源释放风险,容易导致内存泄漏
合理使用协程的3个原则
- 控制数量
- 拆分耗时逻辑
- 显式管理生命周期
结语
协程是的价值在于简化帧级异步流程,而非包办所有“耗时任务”。理解它的底层限制,才能在项目里用得恰到好处——毕竟,让游戏流畅运行的从来不是“用了多少协程”,而是“用对了多少协程”。
#游戏开发 #独立游戏 #协程 #性能优化 #我在小红书做游戏 #Unity #Unity开发 #游戏优化


