




2020-2025年 蚂蚁集团智能化安全工程师真题集 100道判断题108道填空题13道案例分析题34道多选题38道简答题63道单选题7道写作题 考业老师整理
不同题型归类 考前重点 查漏补缺 蚂蚁集团智能化安全工程师 100道判断题 1. (蚂蚁集团智能化安全工程师)
静态代码分析是发现潜在安全漏洞的有效方法,但无法检测运行时错误。( ) 2. (蚂蚁集团智能化安全工程师)
fuzzing测试只能用于检测内存安全漏洞,不能用于检测逻辑漏洞。( ) 3. (蚂蚁集团智能化安全工程师)
机器学习模型在安全领域中的应用一定是利大于弊的。( ) 4. (蚂蚁集团智能化安全工程师) 对抗性样本只会影响图像识别模型,不会影响文本分类模型。( ) 5.
(蚂蚁集团智能化安全工程师) 差分隐私技术可以完全防止模型泄露训练数据中的敏感信息。( ) 6. (蚂蚁集团智能化安全工程师)
Kubernetes集群中的RBAC(Role-Based Access Control)机制可以有效控制容器的访问权限。( ) 7.
(蚂蚁集团智能化安全工程师) 使用HTTPS协议可以完全防止中间人攻击。( ) 8. (蚂蚁集团智能化安全工程师)
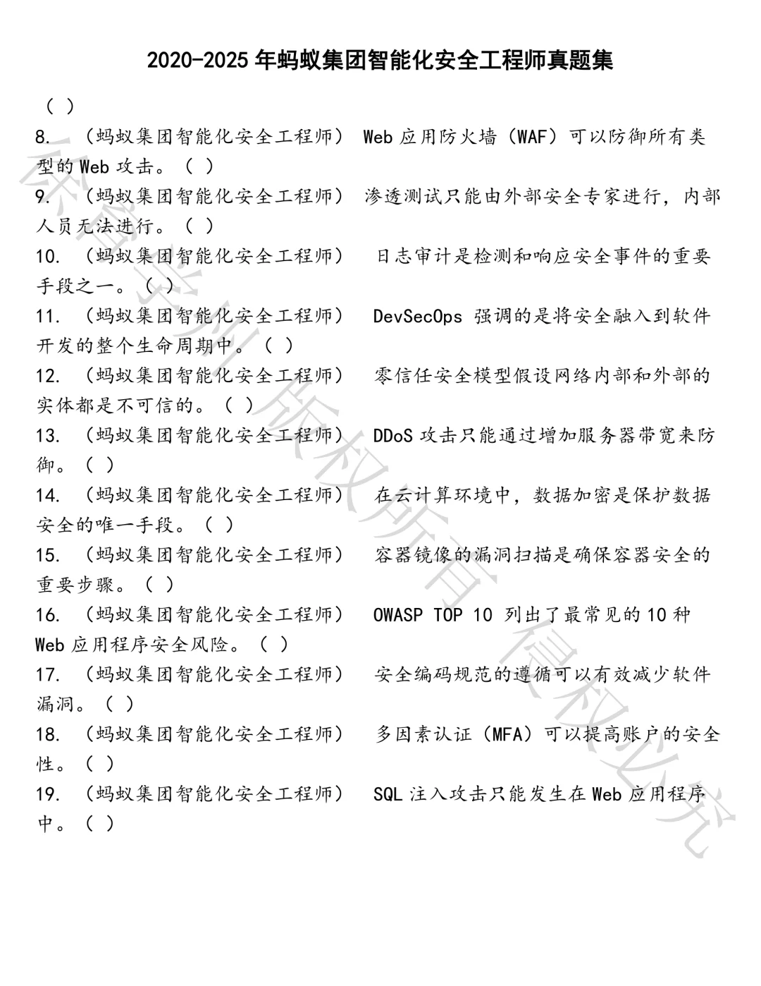
Web应用防火墙(WAF)可以防御所有类型的Web攻击。( ) 9. (蚂蚁集团智能化安全工程师) 渗透测试只能由外部安全专家进行,内部人员无法进行。( )
不同题型归类 考前重点 查漏补缺 蚂蚁集团智能化安全工程师 100道判断题 1. (蚂蚁集团智能化安全工程师)
静态代码分析是发现潜在安全漏洞的有效方法,但无法检测运行时错误。( ) 2. (蚂蚁集团智能化安全工程师)
fuzzing测试只能用于检测内存安全漏洞,不能用于检测逻辑漏洞。( ) 3. (蚂蚁集团智能化安全工程师)
机器学习模型在安全领域中的应用一定是利大于弊的。( ) 4. (蚂蚁集团智能化安全工程师) 对抗性样本只会影响图像识别模型,不会影响文本分类模型。( ) 5.
(蚂蚁集团智能化安全工程师) 差分隐私技术可以完全防止模型泄露训练数据中的敏感信息。( ) 6. (蚂蚁集团智能化安全工程师)
Kubernetes集群中的RBAC(Role-Based Access Control)机制可以有效控制容器的访问权限。( ) 7.
(蚂蚁集团智能化安全工程师) 使用HTTPS协议可以完全防止中间人攻击。( ) 8. (蚂蚁集团智能化安全工程师)
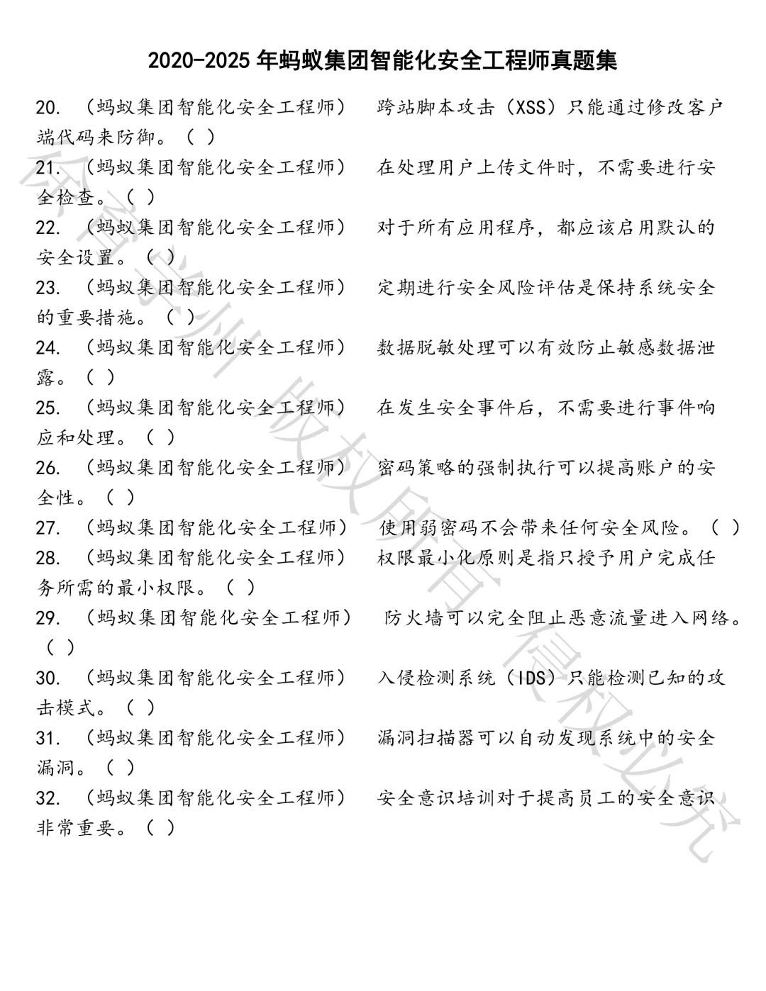
Web应用防火墙(WAF)可以防御所有类型的Web攻击。( ) 9. (蚂蚁集团智能化安全工程师) 渗透测试只能由外部安全专家进行,内部人员无法进行。( )


