推广 热搜: 采购方式  甲带  滤芯  气动隔膜泵  带式称重给煤机  减速机型号  链式给煤机  减速机  无级变速机  履带 

一天吃透产业链:PCB设备(电子设备核心)

   日期:2025-11-11 01:43:47     来源:网络整理    作者:本站编辑    评论:0    
一天吃透产业链:PCB设备(电子设备核心)

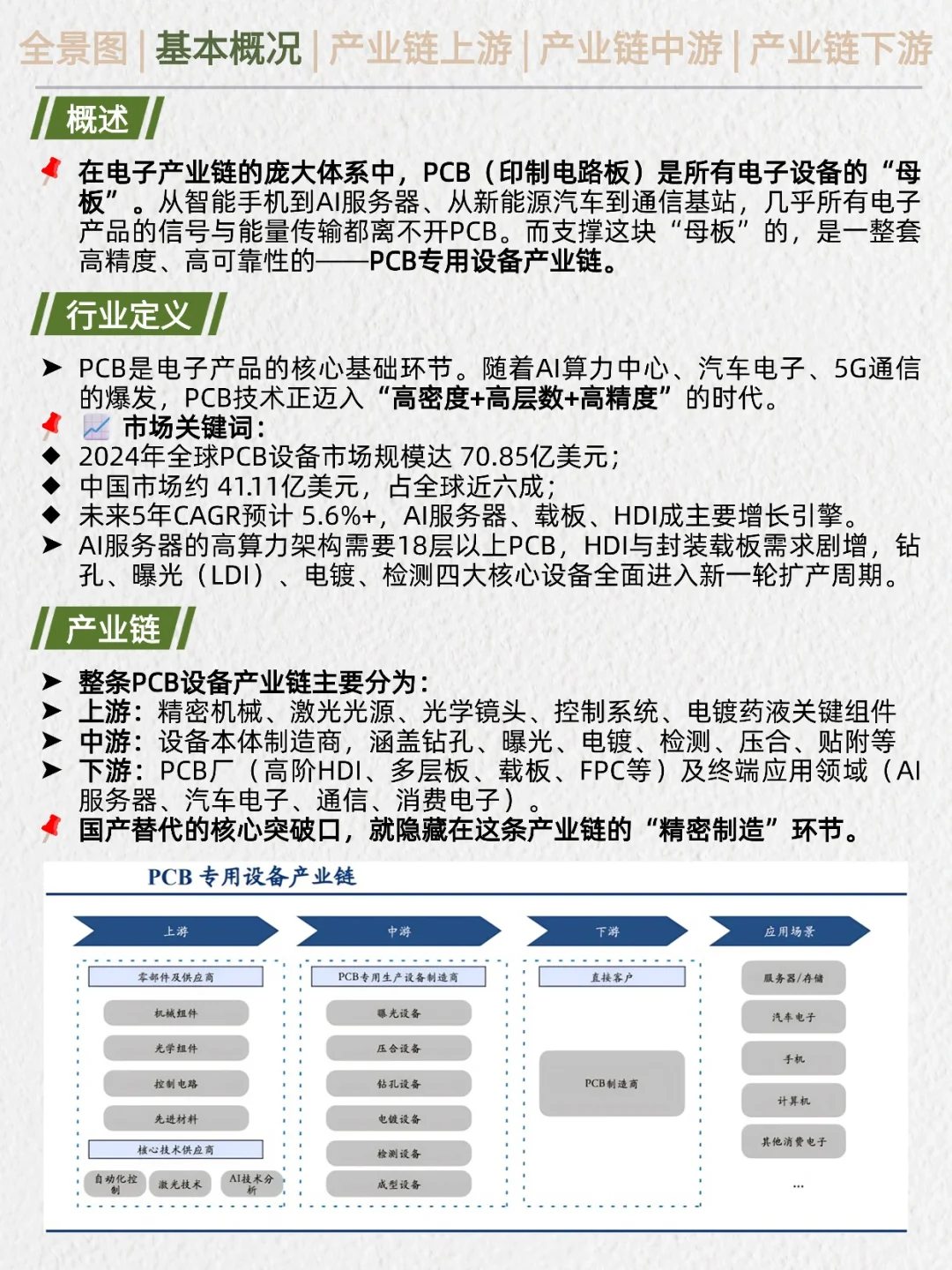
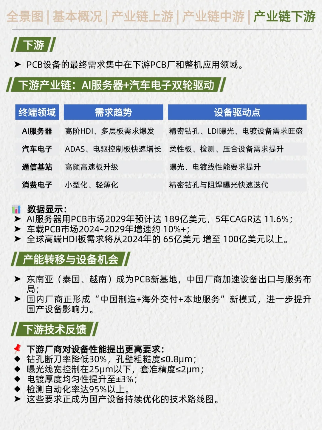
一天吃透产业链:PCB设备(电子设备核心)

一天吃透产业链:PCB设备(电子设备核心)

一天吃透产业链:PCB设备(电子设备核心)

一天吃透产业链:PCB设备(电子设备核心)

一天吃透产业链:PCB设备(电子设备核心)

一天吃透产业链:PCB设备(电子设备核心)

一天吃透产业链:PCB设备(电子设备核心)

一天吃透产业链:PCB设备(电子设备核心)

? 全球PCB设备市场2024年规模达70.8亿美元,中国占比近六成,未来五年CAGR超5.6%!
⚙️ 中游设备国产替代提速:东威VCP电镀市占率超40%,芯碁微装LDI线宽精度达3μm。
? 上游关键部件突破:国产主轴转速250k rpm、激光模组与伺服系统实现高精度控制。
? AI服务器与汽车电子双引擎驱动,高阶HDI与载板需求年增超10%。
? 整线智能化成趋势,国产设备正从单机制造迈向全球交付新阶段。

#产业链 #行业研究 #中国制造 #A股 #花60天学理财 #理财知识 #股市 #PCB #芯片 #算力
 
打赏
 
更多>同类资讯
0相关评论

推荐图文
推荐资讯
点击排行
网站首页  |  关于我们  |  联系方式  |  使用协议  |  版权隐私  |  网站地图  |  排名推广  |  广告服务  |  积分换礼  |  网站留言  |  RSS订阅  |  违规举报  |  皖ICP备20008326号-18
Powered By DESTOON