








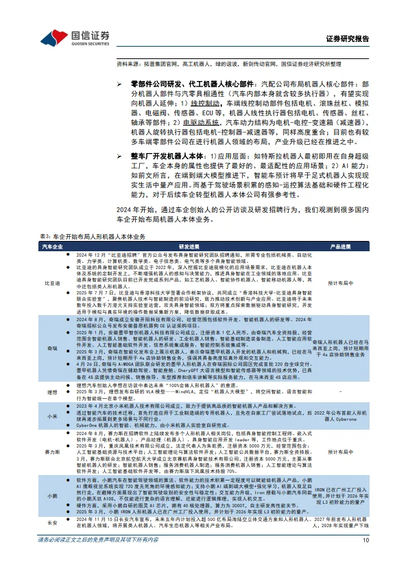
车企跨界具身智能成为行业关键趋势,依托技术同源、供应链协同与场景优势,推动人形机器人从研发走向规模化落地,核心看点集中于转型逻辑、技术赋能、玩家布局与场景落地四大维度。
一、转型逻辑:供应链与场景的天然优势 车企转型具身智能具备独特基础:一是核心零部件高度同源,电机、减速器、传感器、控制器等车端成熟部件可直接复用至机器人,制造工艺、成本管控能力快速迁移;二是自有工厂提供首批应用场景,机器人可在生产车间开展搬运、巡检、装配等任务,形成“研发-测试-迭代”的闭环,降低技术落地门槛;三是数据与工程化积累,车端海量行驶数据与智驾算法经验,为机器人感知-决策-控制能力提供支撑。
二、技术赋能:AI大模型打通关键瓶颈 技术层面实现双向赋能:车端智驾技术向机器人迁移,端到端模型、VLA(视觉-语言-动作)模型等快速应用,理想MindVLA、小鹏端到端大模型等实现环境理解与动作规划一体化;机器人技术反哺车端智能化,一体化关节、多模态交互等技术优化智驾体验。硬件方面,车企自研芯片、轻量化材料等技术突破,进一步提升机器人性能与性价比。
三、玩家布局:跨界协同加速产业成熟 国内外车企密集布局:特斯拉Optimus迭代至第三代,聚焦工厂场景量产;国内小鹏Iron已在广州工厂实训,2026年计划实现L3级能力量产;比亚迪成立联合实验室攻关核心技术,奇瑞墨甲机器人已在海外4S店落地;广汽、长安等推出专属机器人产品,覆盖工业与商业场景。同时,车企与科技公司协同深化,英伟达、华为提供算力与大模型支持,完善产业生态。
四、场景落地:从工业向多元领域延伸 落地场景呈现梯度拓展:初期以工业场景为核心,机器人在车企工厂完成物料搬运、设备巡检等任务,提升生产效率;逐步向商业服务(4S店接待、零售导购)、康养陪伴等场景延伸。产品从专用型向通用型演进,动作灵活性、人机交互能力持续升级,部分产品已实现小批量交付与常态化运营。
左下角【购买同款】拍下即可获取完整版
找报告,报告定制服务,市场调研,行业调研等,找我们,一对一贴心服务!
#报告 #行业调研 #行业分析 #行业研究 #行业报告 #研究报告 #白皮书
一、转型逻辑:供应链与场景的天然优势 车企转型具身智能具备独特基础:一是核心零部件高度同源,电机、减速器、传感器、控制器等车端成熟部件可直接复用至机器人,制造工艺、成本管控能力快速迁移;二是自有工厂提供首批应用场景,机器人可在生产车间开展搬运、巡检、装配等任务,形成“研发-测试-迭代”的闭环,降低技术落地门槛;三是数据与工程化积累,车端海量行驶数据与智驾算法经验,为机器人感知-决策-控制能力提供支撑。
二、技术赋能:AI大模型打通关键瓶颈 技术层面实现双向赋能:车端智驾技术向机器人迁移,端到端模型、VLA(视觉-语言-动作)模型等快速应用,理想MindVLA、小鹏端到端大模型等实现环境理解与动作规划一体化;机器人技术反哺车端智能化,一体化关节、多模态交互等技术优化智驾体验。硬件方面,车企自研芯片、轻量化材料等技术突破,进一步提升机器人性能与性价比。
三、玩家布局:跨界协同加速产业成熟 国内外车企密集布局:特斯拉Optimus迭代至第三代,聚焦工厂场景量产;国内小鹏Iron已在广州工厂实训,2026年计划实现L3级能力量产;比亚迪成立联合实验室攻关核心技术,奇瑞墨甲机器人已在海外4S店落地;广汽、长安等推出专属机器人产品,覆盖工业与商业场景。同时,车企与科技公司协同深化,英伟达、华为提供算力与大模型支持,完善产业生态。
四、场景落地:从工业向多元领域延伸 落地场景呈现梯度拓展:初期以工业场景为核心,机器人在车企工厂完成物料搬运、设备巡检等任务,提升生产效率;逐步向商业服务(4S店接待、零售导购)、康养陪伴等场景延伸。产品从专用型向通用型演进,动作灵活性、人机交互能力持续升级,部分产品已实现小批量交付与常态化运营。
左下角【购买同款】拍下即可获取完整版
找报告,报告定制服务,市场调研,行业调研等,找我们,一对一贴心服务!
#报告 #行业调研 #行业分析 #行业研究 #行业报告 #研究报告 #白皮书


