推广 热搜: 采购方式  甲带  滤芯  气动隔膜泵  带式称重给煤机  减速机型号  链式给煤机  减速机  无级变速机  履带 

液冷服务器产业链全景图:七大核心零部件

   日期:2025-11-11 00:35:48     来源:网络整理    作者:本站编辑    评论:0    
液冷服务器产业链全景图:七大核心零部件

液冷服务器产业链全景图:七大核心零部件

液冷服务器产业链全景图:七大核心零部件

液冷服务器产业链全景图:七大核心零部件

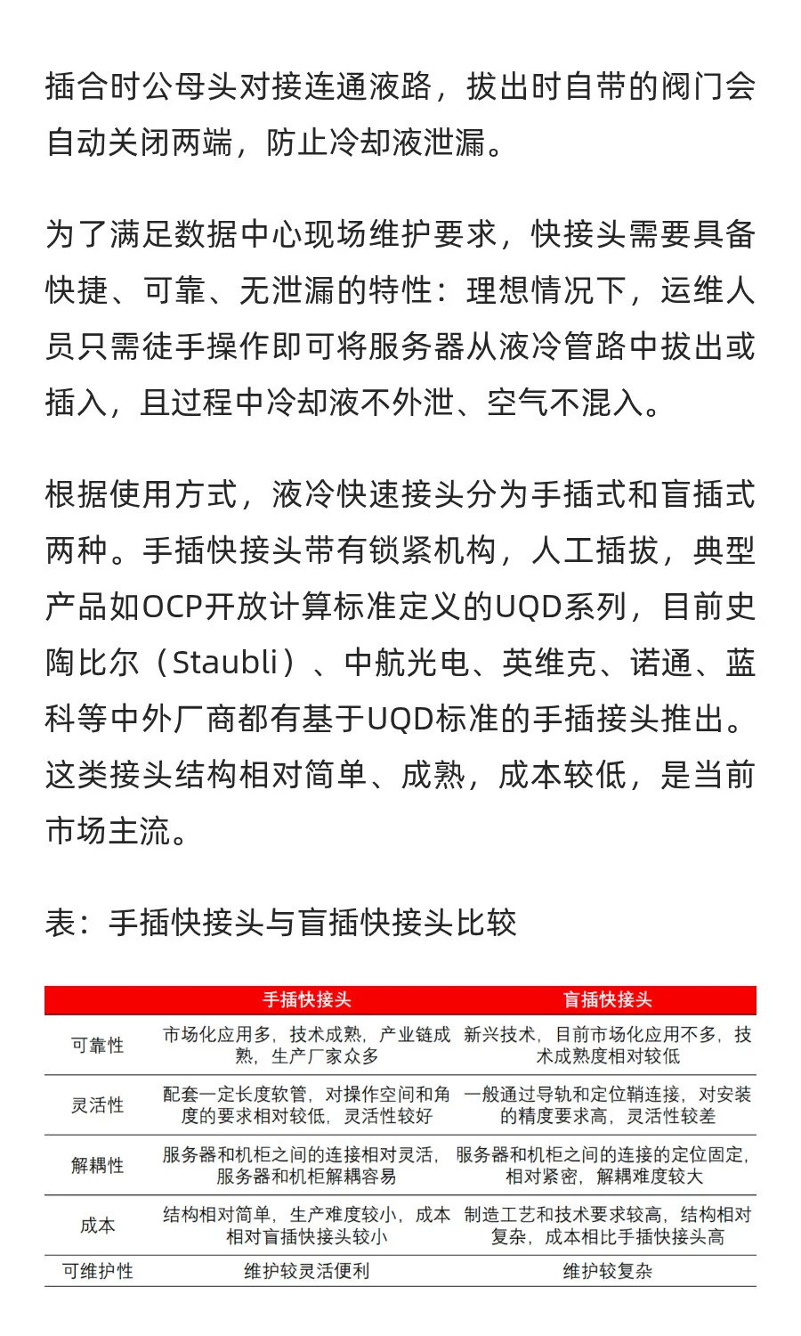
液冷服务器产业链全景图:七大核心零部件

液冷服务器产业链全景图:七大核心零部件

液冷服务器产业链全景图:七大核心零部件

液冷服务器产业链全景图:七大核心零部件

液冷服务器产业链全景图:七大核心零部件

液冷服务器产业链全景图:七大核心零部件

液冷服务器产业链全景图:七大核心零部件

液冷服务器产业链全景图:七大核心零部件

液冷服务器产业链全景图:七大核心零部件

液冷服务器产业链全景图:七大核心零部件

液冷服务器产业链全景图:七大核心零部件

液冷服务器产业链全景图:七大核心零部件

液冷服务器产业链全景图:七大核心零部件

液冷服务器产业链全景图:七大核心零部件

液冷服务器产业链全景图:七大核心零部件

液冷服务器产业链全景图:七大核心零部件

液冷服务器产业链全景图:七大核心零部件

液冷服务器产业链全景图:七大核心零部件

液冷服务器产业链全景图:七大核心零部件

液冷服务器产业链全景图:七大核心零部件

液冷服务器产业链全景图:七大核心零部件

液冷服务器产业链全景图:七大核心零部件

液冷服务器产业链全景图:七大核心零部件

液冷服务器产业链全景图:七大核心零部件

液冷服务器产业链全景图:七大核心零部件

液冷服务器产业链全景图:七大核心零部件

今天这篇文章,我将以液冷服务器为主线,系统梳理产业链上下游结构,详细拆解核心零部件的作用与市场格局,结合重点企业的最新动态、行业数据和政策动向,尽量全面展现液冷服务器产业链的发展现状和未来趋势。

全文16000余字。
#液冷服务器 #液冷 #算力 #半导体 #芯片
 
打赏
 
更多>同类资讯
0相关评论

推荐图文
推荐资讯
点击排行
网站首页  |  关于我们  |  联系方式  |  使用协议  |  版权隐私  |  网站地图  |  排名推广  |  广告服务  |  积分换礼  |  网站留言  |  RSS订阅  |  违规举报  |  皖ICP备20008326号-18
Powered By DESTOON