







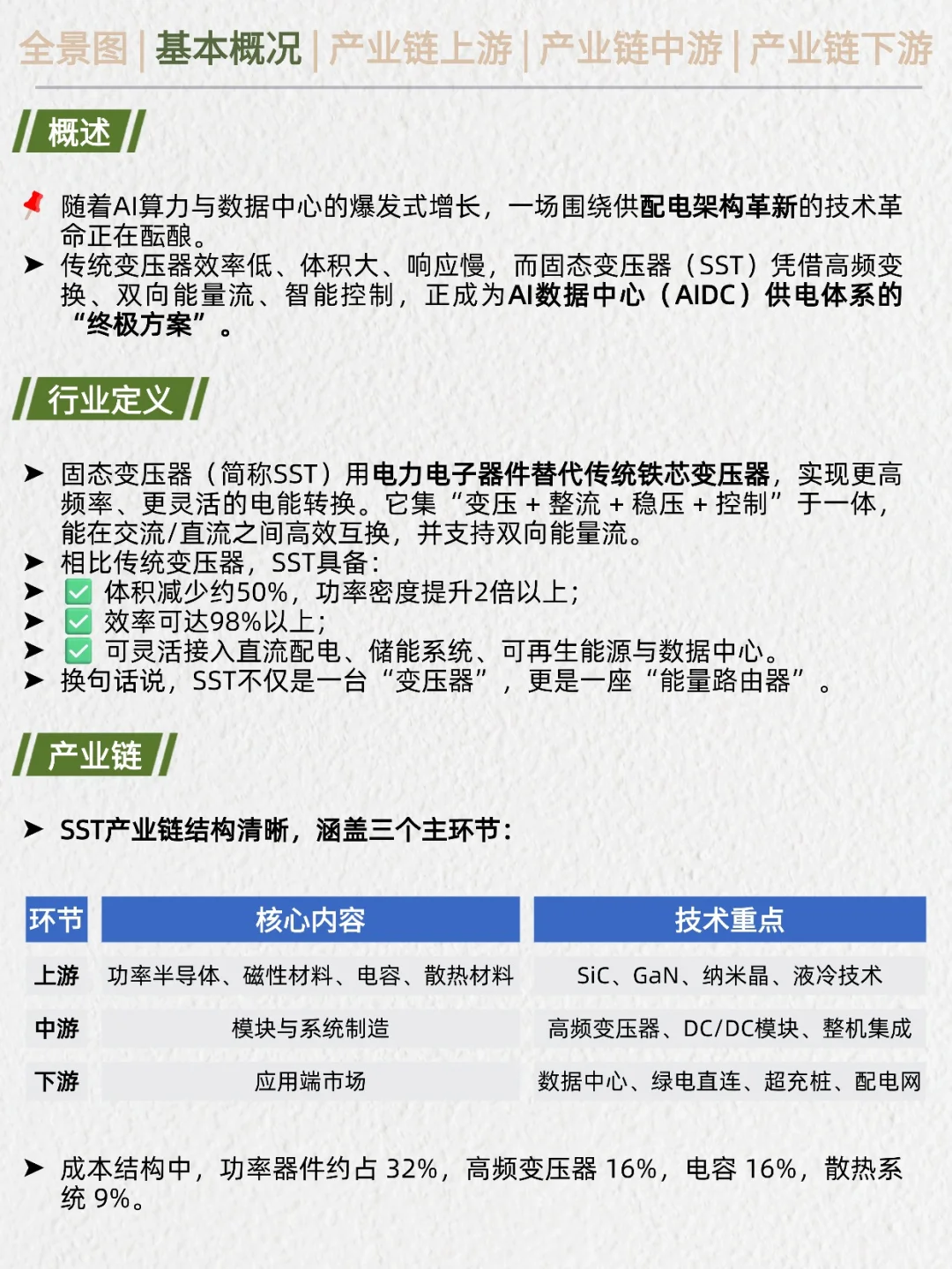
? 全球算力暴涨,电力革命加速! 到2030年全球数据中心装机容量预计达226GW,年均增长21GW,供配电系统进入高效化时代。
⚡ SST固态变压器崛起为AIDC“电力中枢”,效率高达98%,体积减半,可实现800V直流供电与双向能流控制。
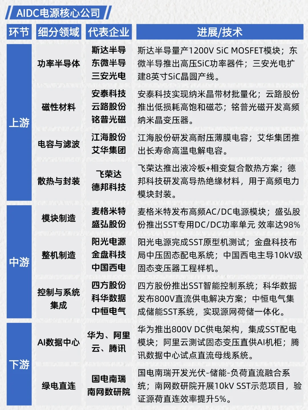
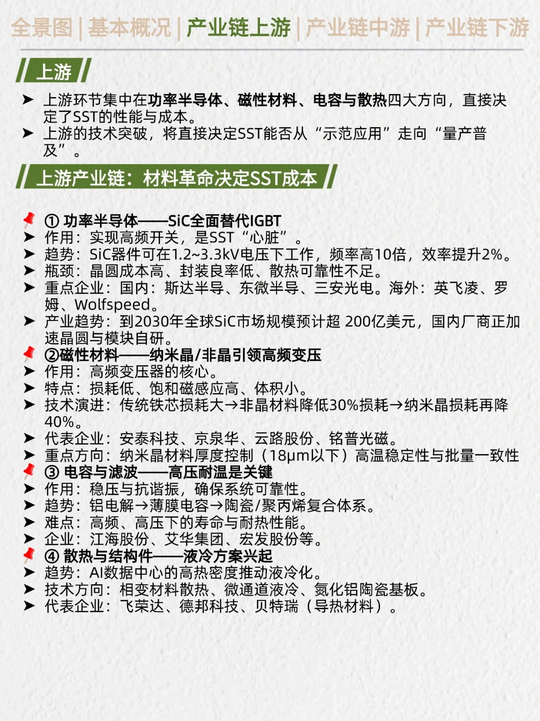
? 上游核心突破:SiC功率器件成本降幅超40%,纳米晶磁材损耗下降30%,材料国产化率持续提升。
?️ 中游整机与系统集成提速:阳光电源、金盘科技等完成10kV级SST原型机测试,转换效率创新高。
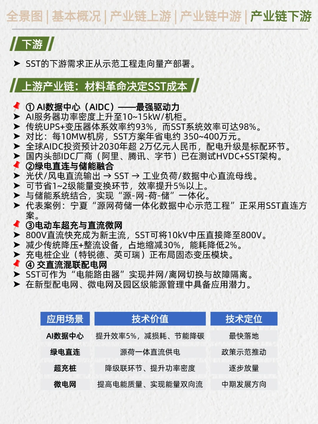
? 下游应用全面爆发:AI数据中心节能3%–5%,超充桩功率提升至350kW,绿电直连场景效率提升5%以上,SST正迎来百亿级产业窗口期。
#产业链 #行业研究 #中国制造 #A股 #花60天学理财 #理财知识 #股市 #算力中心 #算力 #电源
⚡ SST固态变压器崛起为AIDC“电力中枢”,效率高达98%,体积减半,可实现800V直流供电与双向能流控制。
? 上游核心突破:SiC功率器件成本降幅超40%,纳米晶磁材损耗下降30%,材料国产化率持续提升。
?️ 中游整机与系统集成提速:阳光电源、金盘科技等完成10kV级SST原型机测试,转换效率创新高。
? 下游应用全面爆发:AI数据中心节能3%–5%,超充桩功率提升至350kW,绿电直连场景效率提升5%以上,SST正迎来百亿级产业窗口期。
#产业链 #行业研究 #中国制造 #A股 #花60天学理财 #理财知识 #股市 #算力中心 #算力 #电源


