
电,作为现代工业生产的基本动力,虽然为大家带来了许多便利,但不可否认,由于种种原因,电气设备产生的问题也给人类的生产与生活带来不少烦恼与损失。
因此,电气安全已成为企业维护和保障职工健康并顺利完成各项任务的重要工作内容。
为了帮助大家掌握一些安全用电知识,防止电气事故的发生,小编就工业企业的电气安全的问题进行了整理。

设备的安全性,它是带来电气危险的根源。如果设备质量低劣,会直接影响到工业企业的电气安全。如接线盒与其他线盒不应有敞开的不用的出砂孔,也不应有其他开口,其结构应能隔绝粉尘、飞散物、油和冷却液之类的物质
安装、调试不符合标准规范要求,如电气设备接地线采取串联的方式、随意加大保险丝规格、未对设备进行接地保护等。根据《用电安全导则GBT13869-2017》插座的保护接地极在任何情况下都应单独与保护接地线可靠连接,不得在插头(座)内将保护接地极与工作中性线连接在一起
绝缘破坏会产生漏电,还会导致危险电压、火灾、高故障电流和爆炸。如配电线路的老化、破损等

作业人员误操作或违章作业,如违反“带电检修安全操作规程”,使操作人员触电
安全技术措施不完善,如配电室未采取防水排水措施、接地线未采取机械损伤措施
制度不严密、管理混乱
自然因素:雷电、静电等
非自然因素:场所中的电磁辐射;易燃易爆、高温、潮湿、腐蚀、金属等占有系数大

制订相关规章制度和安全操作规程、安全标志等
配备安全机构和专业人员,并进行电气安全技术管理和技术安全教育培训
有计划地进行安全检查、事故分析处理,及时发现和消除安全隐患和因素
定期对电气设备及线路维护保养,建立资料档案管理等

作业票制度。有关在电气设备上作业必须履行书面命令的规定及程序等
作业许可制度。进入电气作业前验证各种安全措施及注意事项的规定及程序等
作业监护制度。有关作业人员在作业过程中能完全受到监护人严密的监督和监护
停电:工作地点必须停电的设备有以下这些
待检修的设备
与工作人员在工作中正常活动范围的距离小于规定的设备
带电部分在工作人员后面或两侧无可靠安全措施的设备
验电:必须用电压等级合适且合格的验电器,高压验电须戴绝缘手套
装设接地线
悬挂标示牌:如线路上有人工作,应在线路开关和刀闸操作把手上悬挂“禁止合闸,线路有人工作!”的标示牌

直接接触电击防护
绝缘:用绝缘材料把带电体封闭隔离起来,使电流能按一定的通路流通。良好的绝缘是保证设备和线路正常运行的必要条件,也是防止触电事故的重要措施。在正常工作条件下绝缘物应能经得住机械的、化学的、电气的和热的应力作用。根据《GB/T 5226.1-2019机械电气安全机械电气设备第1部分:通用技术条件》所用电缆和电线的绝缘应适合试验电压:
———对工作在电压高于50Va.c或120Vd.c的电缆和电线,要经受至少2000Va.c的持续5min的耐压试验
———对于PELV电路,应承受至少500Va.c的持续5min的耐压试验(见GB6895.21-2004中Ⅲ类设备)


屏护:使用屏障、遮栏、护罩、箱盒等将带电体与外界隔离。用于不便包以绝缘或者单靠绝缘不足以保证安全的场合。如开关电气的可动部分一般不能包以绝缘,因此需要屏护。屏护材料应有足够的机械强度和良好的耐火性能,金属材料制成的屏护装置必须有可靠的接地或接零。屏护装置应有足够的尺寸,与带电体之间应保持必要的距离(见下表)。对于高压电气设备,无论是否有绝缘,均应采取屏护或其他防止接近的措施。直接接触的最低防护等级为IP2X或IPXXB(见GB4208-2008)


电气安全距离:在人体与带电体之间、带电体与地面之间、带电体与带电体之间、带电体与其他物体和设施之间,都必须保持一定的距离。间距的大小取决于电压的高低、设备的类型及安装的方式等因素
间接接触电击防护
保护接地:将正常情况下不带电,而在绝缘材料损坏后或其他情况下可能带电的电器金属部分(即与带电部分相绝缘的金属结构部分)用导线与接地体可靠连接起来的一种保护接线方式。保护接地与工作接地的接地电阻不得大于4欧姆。接地体与建筑物距离不应小于1.5m,与独立避雷针的接地体之间的距离不应小于3m。根据《用电安全导则GBT 13869-2017》保护接地线应采用焊接,压接、螺栓联结或其他可靠方法联结,严禁缠绕或挂钩。电缆线中的绿/黄双色线在任何情况只能用作保护接地线

保护接零:中性点直接接地的供电系统中,凡因绝缘损坏而可能呈现危险对地电压的金属部分均应采用保护接零作为安全措施。保护零线的线路上,不准装设开关或熔断器。在三相四线制供电系统中,零干线兼做工作零线时,其截面不能按工作电流选择
通用触电防护措施
采用安全电压:为了防止触电事故而由特定电源供电所采用的电压系列。这个电压系列的上限,在任何情况下,都不超过交流有效值50伏。当电气设备采用的电压超过安全电压时,必须按规定采取防止直接接触带电体的保护措施


漏电保护器:在设备发生漏电故障时以及对有致命危险的人身触电进行保护。为了保证人身安全,额定漏电动作电流应不大于人体安全电流值(国际公认为30mA人)
防护用具
绝缘杆。配电所里主要用于闭合或断开高压隔离开关、安装或拆除携带型接地线以及进行电气测量和试验等工作
绝缘夹钳。绝缘夹钳只充许在35kV及以下的设备上使用,使用绝缘夹钳夹熔断器时,工作人员的头部不可超过握手部分,并应戴护目镜、绝缘手套,穿绝缘鞋
绝缘手套。在低压设备的带电部分上工作时的基本安全用具,一般分为12kV和5kV两种
绝缘靴(鞋)。在任何等级的电气设备上带电工作时,用来与地面保持绝缘的辅助安全用具,也是防跨步电压的基本安全用具
绝缘垫。在任何等级的电气设备上带电工作时,用来与地面保持绝缘的辅助安全用具
携带型接地线。可用来防止设备因突然来电如错误合闸送电而带电、削除临近感应电压或放尽已断开电源的电气设备上的剩余电荷
验电笔。有高压和低压两种。是用来检验设备是否带电的工具

电气设备额定功率要大于负载功率,电线的截面积允许电流要大于负载电流
电气设备的绝缘要符合安全要求,开关、插座、接线盒及其面板等绝缘材料要有阻燃性,电线、电缆绝缘层厚度要符合有关规定

消除、减少或隔离爆炸性混合物,消除引燃源
发生电气火灾时,应立即切断电源,用黄沙、二氧化碳、四氯化碳等灭火器材灭火,切不可用水或泡沫灭火器灭火

电气线路设计合理,接地措施完好,设备安装要符合一定安全距离
设置避雷针、避雷线,变配电站防雷应在高压侧装设阀型避雷器或保护间隙;当低压侧中性点不接地时,也应装设阀型避雷器或保护间隙
非工作状态的设备要切断电源
清扫母线、电气元件、配电箱柜、电机内外灰尘
检查电机轴承是否松动,配齐风叶风罩
绝缘子表面清洁,无裂纹、破损等缺陷,铁瓷结合牢固

开关灭弧罩无受潮、炭化、破碎等现象
配电柜内不准放工器具、劳保用品等杂物
电气元件固定整齐牢固,控制导线归置在线槽内,导线接头连接安全可靠
更换老化破损的管和线,更换因生热发生粘连的触点。绝缘老化是造成电机、高压变压器和发电机发生电气设备故障的主要原因之一


电流互感器、电压互感器接地良好,避免有临时线路,不可避免时设置标识
电气设备、配电箱柜附近勿放易燃易爆物品,使用中的设备作到:装得安全,拆得彻底,修得及时
雨季做好防雨防洪工作
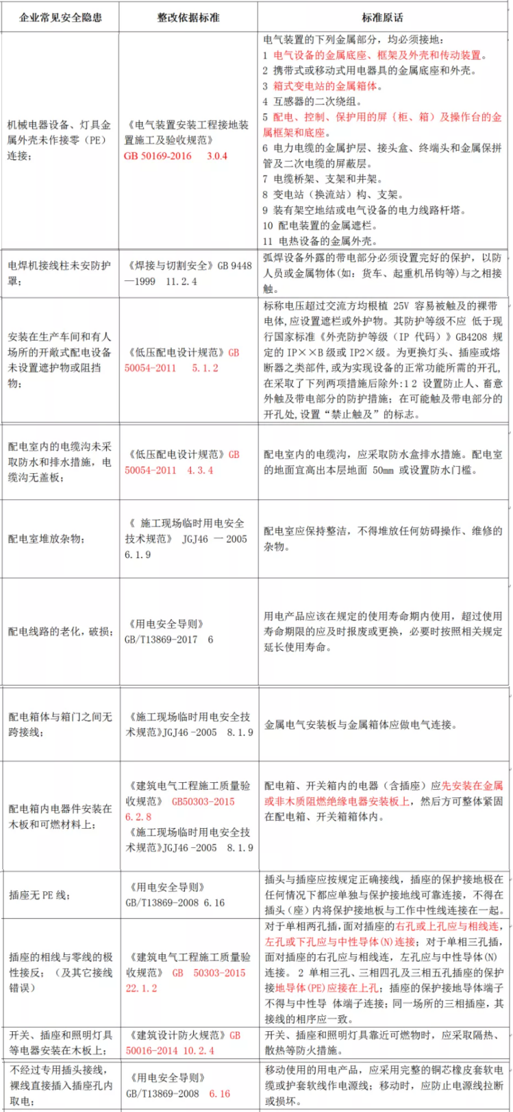
常见隐患整改依据

各企业要实现安全生产,则必须始终坚持“安全第一,预防为主、综合治理”的方针。如果因防护、管理不当导致电气事故的发生,根据2015年5月1号的《生产安全事故罚款处罚规定(试行)》第十八条规定:事故发生单位主要负责人未依法履行安全生产管理职责,导致事故发生的,依照下列规定处以罚款:
造成人员伤亡的,根据国务院令第75号《企业职工伤亡事故报告和处理规定》第十七条规定处理:因忽视安全生产、违章指挥、违章作业、玩忽职守或者发现事故隐患、危害情况而不采取有效措施以致造成伤亡事故的﹐由企业主管部门或者企业按照国家有关规定对企业负责人和直接责任人员给予行政处分;构成犯罪的﹐由司法机关依法追究刑事责任。(参见刑第134、135、397条)





