










家人们谁懂啊!刚接光伏项目时,光组件资料、并网手续就懵了 —— 不知道要收集哪些检测报告,整理时又乱成一团,被领导催了好几次… 后来摸透流程,现在做光伏资料超顺,分享给同岗的姐妹!
✅ 【先搞懂:光伏资料核心 3 类,别漏项!】
1️⃣「设备类资料」:组件、逆变器、支架的出厂合格证、检测报告(重点核对型号 / 出厂日期,要和到货清单对得上!之前漏核对型号,返工到半夜);
2️⃣「施工类资料」:地基浇筑记录、组件安装检验批、接地电阻测试报告(每个环节都要附现场照片,我会标上施工日期,方便查);
3️⃣「并网类资料」:电力公司的并网申请、验收纪要、计量装置资料(这部分要提前跟电力局对接,问清需要哪些盖章文件,别临时补)。
✅ 【做资料 3 个实操技巧,少返工!】
1️⃣用 “光伏资料模板”!比如组件安装记录,我会把固定项(项目名称、施工部位)先填好,只改变量(安装数量、日期),效率翻倍;
2️⃣关键数据 “双核对”!比如接地电阻值,既要和设计值对,也要和现场测试记录一致,之前少核对,被监理打回;
3️⃣边做边标 “状态”!待签的用橙色标、已归档的用绿色标,手机备忘录记待补资料,再也不遗漏。
✅ 【整理归档小妙招,找资料快!】
按 “「阶段 + 类型」建文件夹”:比如 “光伏施工 - 组件安装”“并网验收 - 计量资料”,文件名写清楚(例:2025.8 XX 项目组件检测报告),电脑 + U 盘双备份(别问,之前电脑崩过,血的教训)。
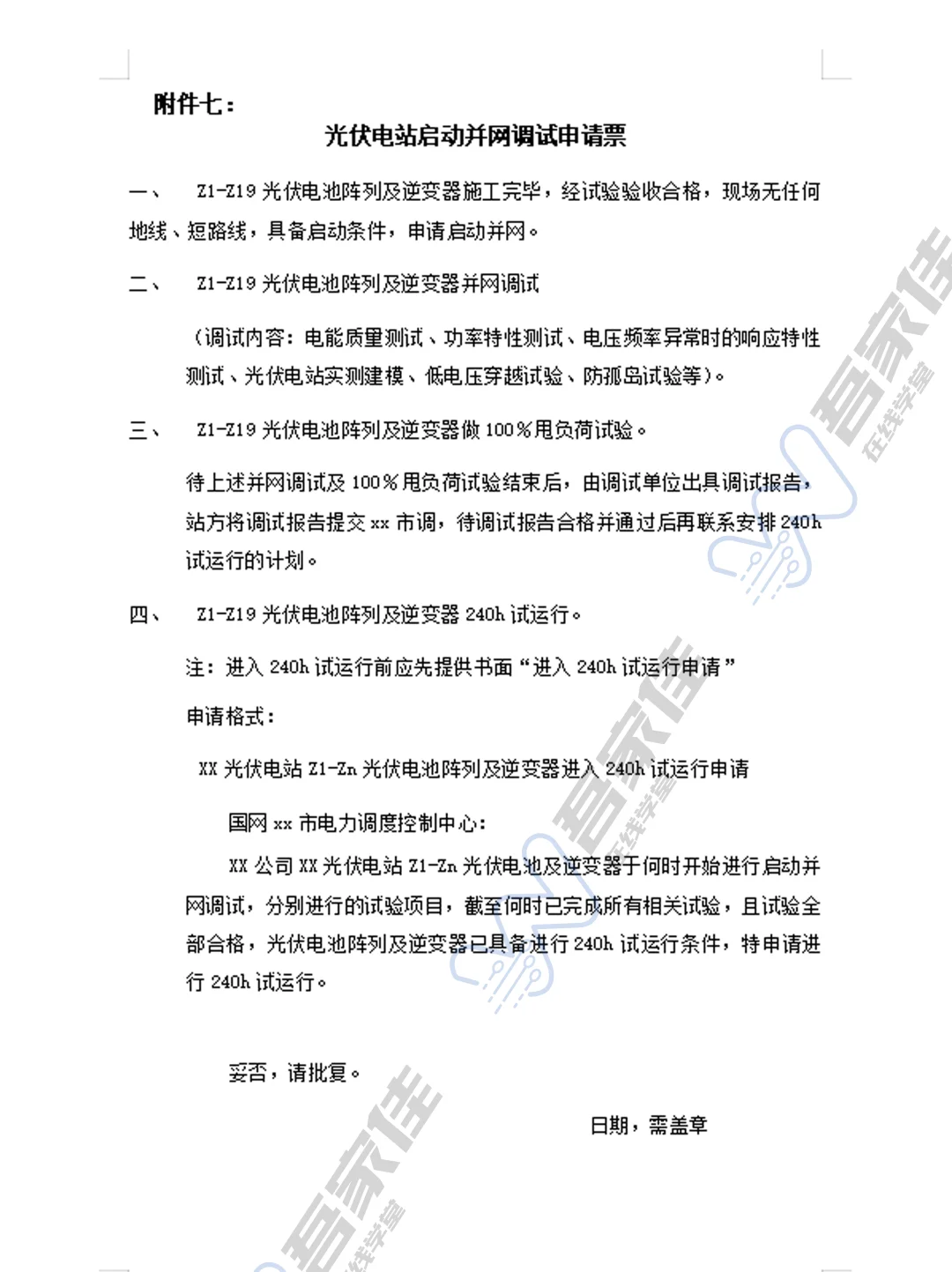
现在做光伏资料,我基本不用加班!觉得有用的姐妹别忘了点赞 + 收藏,图2-10附上光伏电站并网资料清单,需要完整版电子资料随时滴滴我~
#资料员 #资料员入门 #电力资料员 #职场干货
✅ 【先搞懂:光伏资料核心 3 类,别漏项!】
1️⃣「设备类资料」:组件、逆变器、支架的出厂合格证、检测报告(重点核对型号 / 出厂日期,要和到货清单对得上!之前漏核对型号,返工到半夜);
2️⃣「施工类资料」:地基浇筑记录、组件安装检验批、接地电阻测试报告(每个环节都要附现场照片,我会标上施工日期,方便查);
3️⃣「并网类资料」:电力公司的并网申请、验收纪要、计量装置资料(这部分要提前跟电力局对接,问清需要哪些盖章文件,别临时补)。
✅ 【做资料 3 个实操技巧,少返工!】
1️⃣用 “光伏资料模板”!比如组件安装记录,我会把固定项(项目名称、施工部位)先填好,只改变量(安装数量、日期),效率翻倍;
2️⃣关键数据 “双核对”!比如接地电阻值,既要和设计值对,也要和现场测试记录一致,之前少核对,被监理打回;
3️⃣边做边标 “状态”!待签的用橙色标、已归档的用绿色标,手机备忘录记待补资料,再也不遗漏。
✅ 【整理归档小妙招,找资料快!】
按 “「阶段 + 类型」建文件夹”:比如 “光伏施工 - 组件安装”“并网验收 - 计量资料”,文件名写清楚(例:2025.8 XX 项目组件检测报告),电脑 + U 盘双备份(别问,之前电脑崩过,血的教训)。
现在做光伏资料,我基本不用加班!觉得有用的姐妹别忘了点赞 + 收藏,图2-10附上光伏电站并网资料清单,需要完整版电子资料随时滴滴我~
#资料员 #资料员入门 #电力资料员 #职场干货


