












?这不是一条广告?
昨天周日我上午去植物园拍完王莲,看时间还早,就去明孝陵逛了一圈,从三号门出来看到有人骑氢能自行车,好奇心顿时起来,以前没骑过
?开篇先给结论:这下要给租电瓶车的小店干倒闭了
⏱ 为了更好体验,在景区骑了9.5公里,花了45分钟
? 起点苜蓿园地铁站,沿下马坊、陵园路、行健亭、明孝陵七号门、海底世界,美龄宫、明孝陵一号门,终点中山植物园,有上下坡,有拥堵路段
?直接上总结:
1️⃣ 平路好骑,下坡如飞,上坡吃力
2️⃣ 坐垫比共享单车大一点
3️⃣ 氢能源自行车和电动车有区别,准确说是助力自行车,没有油门转把,稍稍用点力踩脚踏板,就能感觉到助推力,所以平路骑行很轻松,等同电动车,上坡吃力,等同自行车
4️⃣ 氢能源自行车最多续航70公里,扫码的时候会提示剩余续航距离
5️⃣ 只能在钟山风景区内骑行,需定点还车。我骑了一圈,几乎所有景点进出口都有蓝色的画线停车点,还车很方便
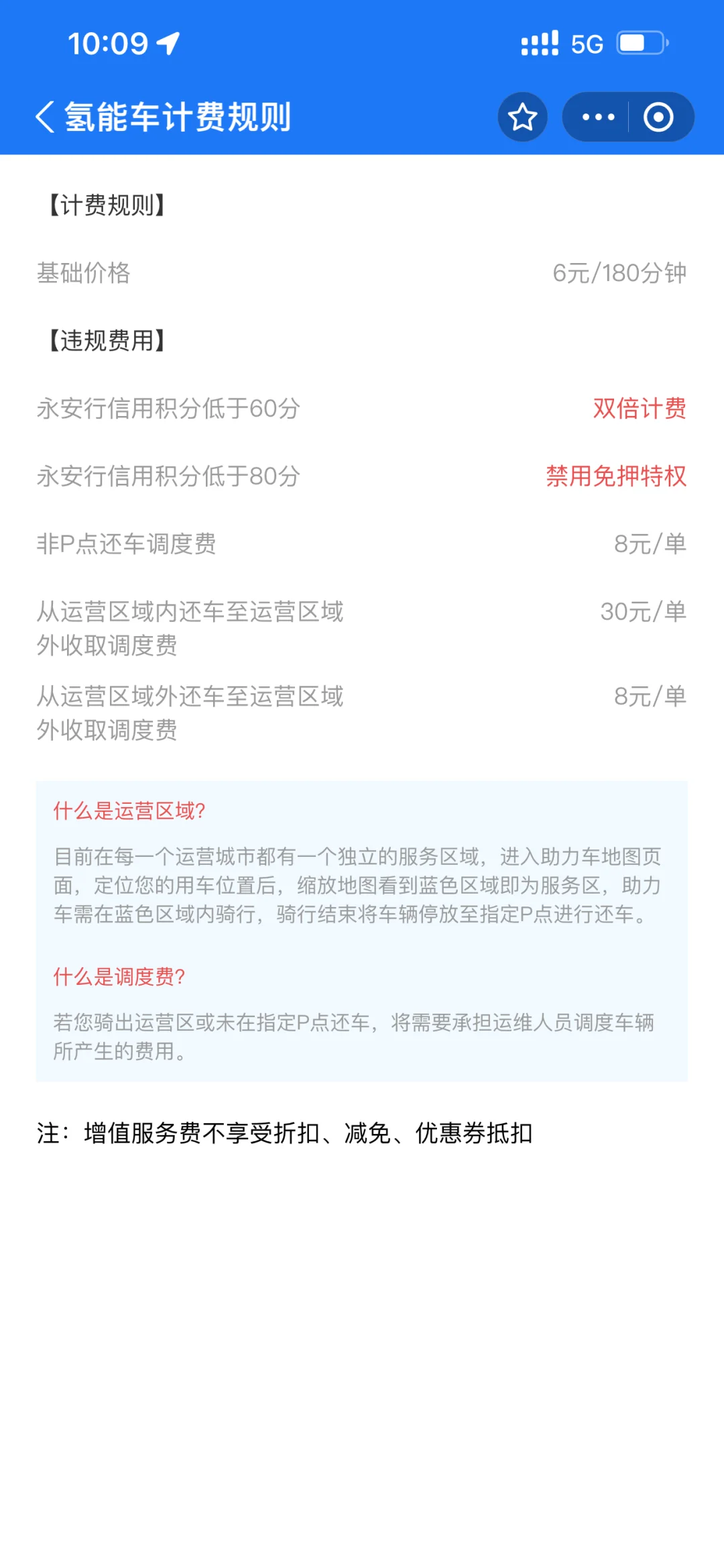
6️⃣ 包时收费合理,9元6小时,8元5小时,6元3小时。从购卡时开始计时,不管是不是处于租车状态,不用押金
7️⃣ 允许临时锁车(15分钟内,别人无法借走这辆车),多次借还,这是最人性化的地方。举个例子,我骑到明孝陵三号门锁车,从七号门出来的时候,随便扫一辆车,可以继续骑行。租电动车最大的麻烦是要返回取车,最后还要定点还车,浪费太多时间。
✏️比骑共享单车轻松,车多,能包时随时锁车不走回头路,价格比较合理,这也算是钟山风景区对私人租赁电动车最好的打击,让游客自己选择
#南京 #南京旅游 #南京旅游攻略 #南京旅游打卡 #钟山风景区 #明孝陵 #中山陵 #南京租电动车 #南京小众景点 #南京旅行攻略
昨天周日我上午去植物园拍完王莲,看时间还早,就去明孝陵逛了一圈,从三号门出来看到有人骑氢能自行车,好奇心顿时起来,以前没骑过
?开篇先给结论:这下要给租电瓶车的小店干倒闭了
⏱ 为了更好体验,在景区骑了9.5公里,花了45分钟
? 起点苜蓿园地铁站,沿下马坊、陵园路、行健亭、明孝陵七号门、海底世界,美龄宫、明孝陵一号门,终点中山植物园,有上下坡,有拥堵路段
?直接上总结:
1️⃣ 平路好骑,下坡如飞,上坡吃力
2️⃣ 坐垫比共享单车大一点
3️⃣ 氢能源自行车和电动车有区别,准确说是助力自行车,没有油门转把,稍稍用点力踩脚踏板,就能感觉到助推力,所以平路骑行很轻松,等同电动车,上坡吃力,等同自行车
4️⃣ 氢能源自行车最多续航70公里,扫码的时候会提示剩余续航距离
5️⃣ 只能在钟山风景区内骑行,需定点还车。我骑了一圈,几乎所有景点进出口都有蓝色的画线停车点,还车很方便
6️⃣ 包时收费合理,9元6小时,8元5小时,6元3小时。从购卡时开始计时,不管是不是处于租车状态,不用押金
7️⃣ 允许临时锁车(15分钟内,别人无法借走这辆车),多次借还,这是最人性化的地方。举个例子,我骑到明孝陵三号门锁车,从七号门出来的时候,随便扫一辆车,可以继续骑行。租电动车最大的麻烦是要返回取车,最后还要定点还车,浪费太多时间。
✏️比骑共享单车轻松,车多,能包时随时锁车不走回头路,价格比较合理,这也算是钟山风景区对私人租赁电动车最好的打击,让游客自己选择
#南京 #南京旅游 #南京旅游攻略 #南京旅游打卡 #钟山风景区 #明孝陵 #中山陵 #南京租电动车 #南京小众景点 #南京旅行攻略


