手机版
二维码
购物车
(
0
)
供应
求购
公司
团购
展会
资讯
招商
品牌
人才
知道
专题
图库
视频
下载
商圈
推广
热搜:
采购方式
甲带
滤芯
气动隔膜泵
减速机
带式称重给煤机
履带
减速机型号
链式给煤机
无级变速机
首页
供应
求购
公司
团购
展会
资讯
招商
品牌
人才
知道
专题
图库
视频
下载
商圈
首页
>
资讯
>
节能环保
新能源/氢能源行业/相关上市公司
日期:2025-11-10 09:16:31 来源:网络整理 作者:本站编辑
评论:0
新能源/氢能源行业/相关上市公司
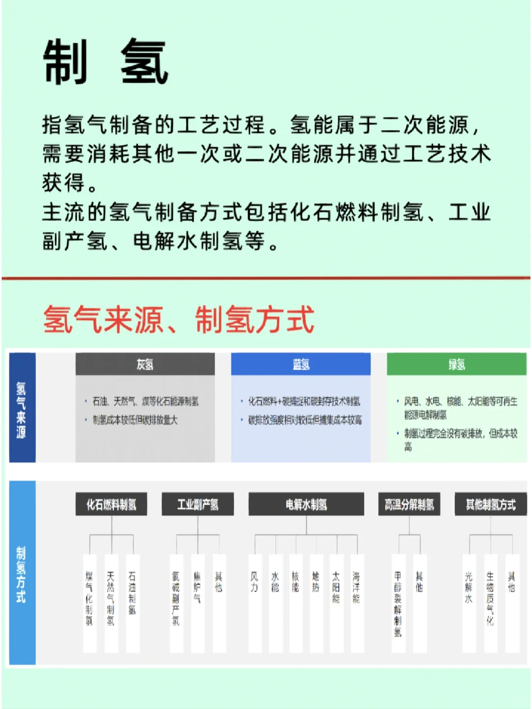
氢能:包含“灰氢”,“蓝氢”和“绿氢”?
-
氢能产业链:上游制氢,中游氢储运、加氢站以及下游多元化的应用场景。?
-
主要应用场景分布于《交通、工业发电以及建筑》领域。?
-
从区域分布情况来看,氢能源生产企业主要分布在山东省、浙江省和广东省。
-
氢燃料电池:系统由燃料电池电堆、电气系统、氢气供给系统、空气供给系统、冷却系统等部分组成。
#知识科普
#新能源
#商业思维
#氢能源
#干货分享
#带你涨知识
#知识分享
#学习
#职场干货
打赏
更多
>
同类资讯
• 2025北京军转新变化!这3个重点一
0
条
相关评论
推荐图文
推荐资讯
点击排行
0
1
六大科技领域领头羊!
0
2
氢能源概念梳理
0
3
一次看懂产业链03:氢能源
0
4
2026年韩国首尔新能源电动车及充电桩展
0
5
又一投稿通道开启!
0
6
跪了!看完复旦兰生期中卷,才知道化学考这
0
7
海珀特CTO熊保平分享硬核技术 + 实战经验
0
8
??NTU又新增绿色能源技术理学硕士啦
0
9
北欧全奖读博!隆德大学博士招生开放中!
网站首页
|
关于我们
|
联系方式
|
使用协议
|
版权隐私
|
网站地图
|
排名推广
|
广告服务
|
积分换礼
|
网站留言
|
RSS订阅
|
违规举报
|
皖ICP备20008326号-18
(c)2008-2022 免费发布网 All Rights Reserved