手机版
二维码
购物车
(
0
)
供应
求购
公司
团购
展会
资讯
招商
品牌
人才
知道
专题
图库
视频
下载
商圈
推广
热搜:
采购方式
甲带
滤芯
气动隔膜泵
减速机
带式称重给煤机
履带
减速机型号
链式给煤机
无级变速机
首页
供应
求购
公司
团购
展会
资讯
招商
品牌
人才
知道
专题
图库
视频
下载
商圈
首页
>
资讯
>
节能环保
“十五五”六大未来产业-氢能与核聚变
日期:2025-11-10 08:49:23 来源:网络整理 作者:本站编辑
评论:0
“十五五”六大未来产业-氢能与核聚变
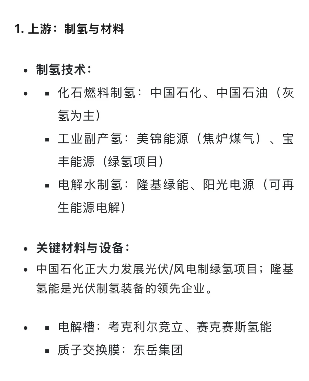
这是一个包含两种前沿能源技术的领域。“十五五”规划将其并列,意在布局长远的终极能源解决方案。
氢能: 定义为一种清洁、高效的二次能源载体,产业链涵盖“制-储-运-加-用”全环节。战略定位是在交通、工业、建筑等领域实现深度脱碳的关键手段。
核聚变能: 被誉为“人造太阳”,旨在模拟太阳发光发热的核聚变反应,提供近乎无限的清洁能源。战略定位是解决人类能源问题的终极方案,目前处于前沿科学研究和工程验证阶段 。
图中为产业链上下游及代表企业
(仅供参考,不构成投资建议)
#氢能
#核聚变
#碳中和碳达峰
#可再生能源发电
#新能源
#创新与发展
#投资
#股票
#龙头股
#产业发展趋势
打赏
更多
>
同类资讯
• 2025北京军转新变化!这3个重点一
0
条
相关评论
推荐图文
推荐资讯
点击排行
0
1
每天学习一个行业:氢能
0
2
丰田押注的氢能源 竟有95%不够环保
0
3
“十五五”六大未来产业-氢能与核聚变
0
4
内蒙古-华电制氢项目
0
5
浅聊:氢动力汽车能替代纯电动汽车吗?
0
6
氢城佛山 未来已来?
0
7
氢燃料电池耐久性
0
8
等到2028年,就能开上氢能源的宝马了
0
9
氢能产业面临"三重门"
网站首页
|
关于我们
|
联系方式
|
使用协议
|
版权隐私
|
网站地图
|
排名推广
|
广告服务
|
积分换礼
|
网站留言
|
RSS订阅
|
违规举报
|
皖ICP备20008326号-18
(c)2008-2022 免费发布网 All Rights Reserved