




短期内可以解决的问题要提前解决,所以提前半个月预检很合理,本来每年做个常规体检也是有必要的,等到面试通过后再预检可能和正式体检之间隔的时间短来不及调整。
国考体检项目包括:
血常规、
B超(要憋niao,肝胆脾+子宫附件,医生的报数是和记录员交流不用回应)、
心电图(掀开衣物,夹子夹手腕脚腕)、
妇科(非gang检,就是趴在凳子上扒开看一眼)、
niao常规(卫生间门口拿管子和倾倒杯)、
外科(询问是否有重大手术、大小bian是否正常等,脱厚外套,触诊甲状腺、抬手臂触腋下,触诊背脊柱等,期间询问是否疼痛)、
内科(听诊器听诊,回答“是否有做过重大手术”等)、
眼科(测辨色力,分别测单眼视力,好像没照眼底记不清了)、
耳鼻喉科(灯照耳道鼻腔,“啊——”看咽喉)、
口腔科(张嘴看)、
滥用药物检查(会贴头皮剪一撮头发,女生进去之前得把头发拆开,会扒开头发从里面剪的不会很明显的)、
胸片(在另外楼层,内衣有金属无大碍)
常规项目(身高体重血压)
【预检建议】至少做血常规、肝功能、肾功能、空腹血糖、肝胆脾超声、心电图、niao常规。预算充足+省心省事就去体检中心说定公务员套餐。
前一晚20点后不进食,早起不喝水不进食,嗓子实在难受可喝少量(200ml内)水,感觉要低血糖了也别自行进食而是呼唤医护人员,抽血(包含了血常规肝肾功能血糖)后随意喝水。空腹血糖一定要在上午10点前抽完血以免自身激素调节对血糖造成影响。
这几个项目我这边200块搞定,其中B超占100块,不排队半个小时就做完了。再去眼镜店看下E表,能看到4.9就行,看不到4.9就新配一副眼镜。
主要预防解决①血压过高②肝功能转氨酶偏高(熬夜)③肾功能肌酐过高④血常规异常(炎症、贫血……)④niao常规异常(喝水应适量,有的体检niao比重过低也进复检)⑤矫正视力低于4.9⑥心电图异常
体检一般是在医院的“体检中心”或者“健康管理中心”等,可以搜“××医院体检中心”等找到对应公众号,查询开放时间、体检套餐价格等,早上早点去,注意看公众号文章避开可能的不对外开放日期。评论区有朋友补充,节假日可以挂门诊开体检项目。
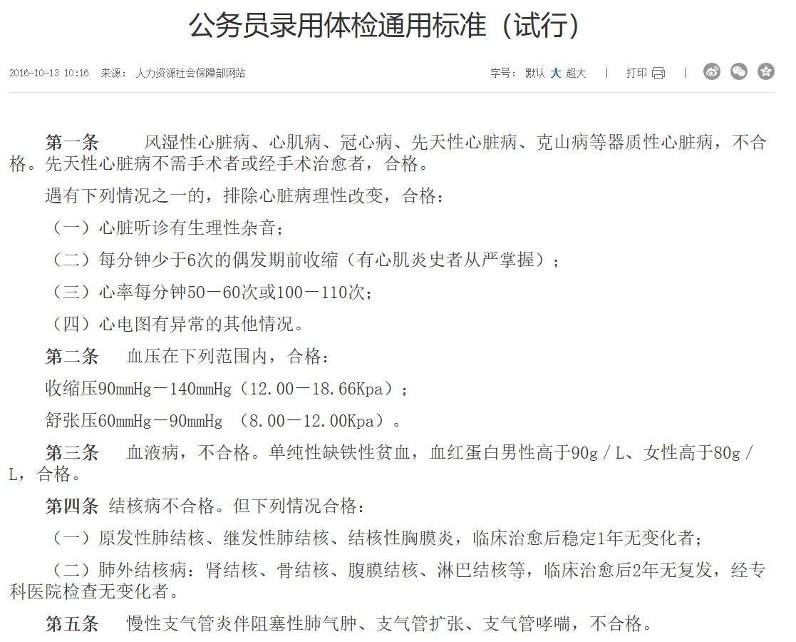
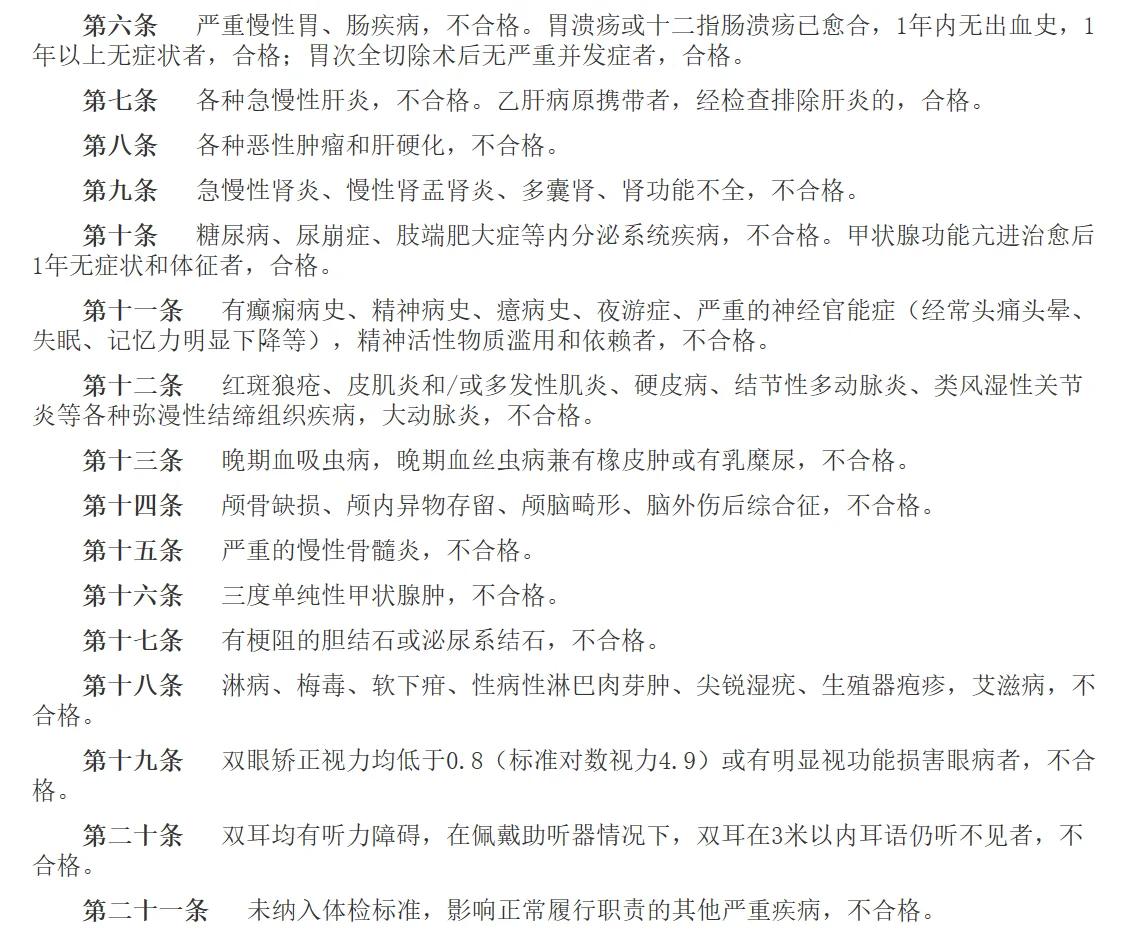
其它各种疾病自行对照公务员录用体检通用标准(试行),具体的解决方案咨询医生。
4.10更新了一下,按照最新标准矫正视力要达4.9。
希望对大家有帮助,觉得有用的话请点个❤️吧!
我不是专业医护,只是写出个人经验供参考,有些问题我也不知道,评论区留言群策群力吧!
#公务员体检
国考体检项目包括:
血常规、
B超(要憋niao,肝胆脾+子宫附件,医生的报数是和记录员交流不用回应)、
心电图(掀开衣物,夹子夹手腕脚腕)、
妇科(非gang检,就是趴在凳子上扒开看一眼)、
niao常规(卫生间门口拿管子和倾倒杯)、
外科(询问是否有重大手术、大小bian是否正常等,脱厚外套,触诊甲状腺、抬手臂触腋下,触诊背脊柱等,期间询问是否疼痛)、
内科(听诊器听诊,回答“是否有做过重大手术”等)、
眼科(测辨色力,分别测单眼视力,好像没照眼底记不清了)、
耳鼻喉科(灯照耳道鼻腔,“啊——”看咽喉)、
口腔科(张嘴看)、
滥用药物检查(会贴头皮剪一撮头发,女生进去之前得把头发拆开,会扒开头发从里面剪的不会很明显的)、
胸片(在另外楼层,内衣有金属无大碍)
常规项目(身高体重血压)
【预检建议】至少做血常规、肝功能、肾功能、空腹血糖、肝胆脾超声、心电图、niao常规。预算充足+省心省事就去体检中心说定公务员套餐。
前一晚20点后不进食,早起不喝水不进食,嗓子实在难受可喝少量(200ml内)水,感觉要低血糖了也别自行进食而是呼唤医护人员,抽血(包含了血常规肝肾功能血糖)后随意喝水。空腹血糖一定要在上午10点前抽完血以免自身激素调节对血糖造成影响。
这几个项目我这边200块搞定,其中B超占100块,不排队半个小时就做完了。再去眼镜店看下E表,能看到4.9就行,看不到4.9就新配一副眼镜。
主要预防解决①血压过高②肝功能转氨酶偏高(熬夜)③肾功能肌酐过高④血常规异常(炎症、贫血……)④niao常规异常(喝水应适量,有的体检niao比重过低也进复检)⑤矫正视力低于4.9⑥心电图异常
体检一般是在医院的“体检中心”或者“健康管理中心”等,可以搜“××医院体检中心”等找到对应公众号,查询开放时间、体检套餐价格等,早上早点去,注意看公众号文章避开可能的不对外开放日期。评论区有朋友补充,节假日可以挂门诊开体检项目。
其它各种疾病自行对照公务员录用体检通用标准(试行),具体的解决方案咨询医生。
4.10更新了一下,按照最新标准矫正视力要达4.9。
希望对大家有帮助,觉得有用的话请点个❤️吧!
我不是专业医护,只是写出个人经验供参考,有些问题我也不知道,评论区留言群策群力吧!
#公务员体检


