手机版
二维码
购物车
(
0
)
供应
求购
公司
团购
展会
资讯
招商
品牌
人才
知道
专题
图库
视频
下载
商圈
推广
热搜:
采购方式
甲带
滤芯
气动隔膜泵
减速机
带式称重给煤机
履带
减速机型号
链式给煤机
无级变速机
首页
供应
求购
公司
团购
展会
资讯
招商
品牌
人才
知道
专题
图库
视频
下载
商圈
首页
>
资讯
>
医疗保健
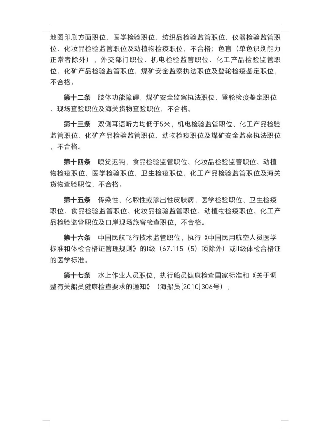
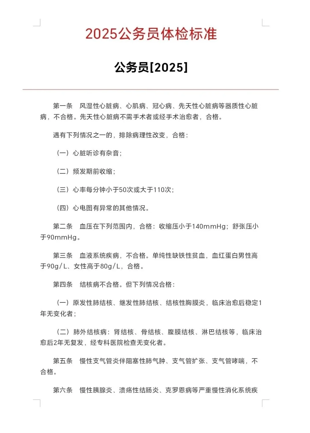
25年公务员体检标准
日期:2025-11-10 03:27:54 来源:网络整理 作者:本站编辑
评论:0
25年公务员体检标准
#公务员体检
#事业单位体检
#入职体检
#体检
#健康体检
#公务员上岸
#公务员
体检这一项的淘汰率是3%
有任何体检不过的问题,可以咨询。
看到会秒回~
祝各位逢考必过~顺利上岸~
打赏
更多
>
同类资讯
• 刚成立的新央企—中国稀土集团
0
条
相关评论
推荐图文
推荐资讯
点击排行
0
1
成都姐妹看过来!三医院体检体验感真的好!
0
2
公务员体检病史填写:避开3大红线,3步稳过
0
3
国家卫健委公布成人健康体检“新国标”
0
4
杭州地铁管培生!19个名额速抢
0
5
体检项目?参考
0
6
地中海贫血想顺利过体检?4步实操指南来了
0
7
毛孩子年度体检福利+遛弯搭子群?
0
8
爸妈体检避雷!体检套餐怎么选不花冤枉钱
0
9
2025申论热点素材 | 城市更新+城市体检
网站首页
|
关于我们
|
联系方式
|
使用协议
|
版权隐私
|
网站地图
|
排名推广
|
广告服务
|
积分换礼
|
网站留言
|
RSS订阅
|
违规举报
|
皖ICP备20008326号-18
(c)2008-2022 免费发布网 All Rights Reserved