



常见误区:
?1.按照医院标准体检完就可以了。
(医院常规体检和西部计划志愿者体检缺少了部分体检项目,没有的需要额外增加体检内容,否则你把体检报告给到项目办也不会通过的)
?2.肺通气功能检查与心理测试,这两个是体检当中比较特殊的体检项目内容。
(肺通气功能检查针对的是服务地区在西藏专项的志愿者,心理测试每位志愿者都需要体检,这个需要和当地医院沟通,一般要挂心理科体检)
?3.随便去一个当地医院体检。
(西部计划志愿者体检要求在三级乙等及以上医院,体检报告以医院为准,达不到要求会不合格)
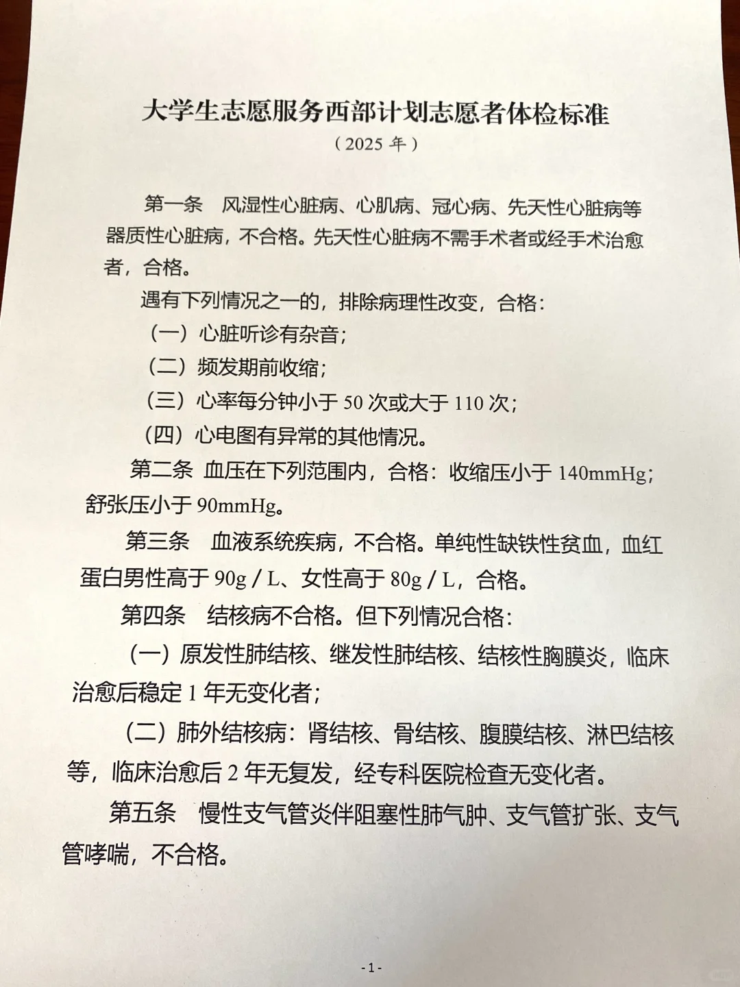
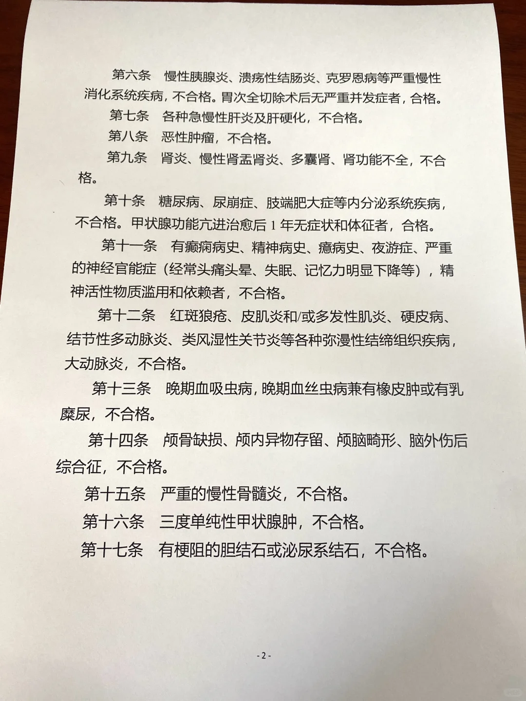
?4.以图2-4大学生志愿服务西部计划志愿者体检标准(2025年)。
(体检标准涉及21条体检合格标准,其中涉及到的项目小点已经明确,常见的有心电图、视力(裸眼和矫正)、传染病、血液检查等多项,不合格也不能通过)
西部计划竞争激烈,笔面成绩入选来之不易,希望大家认真检查自己的体检报告,避免到时候卡在体检不合格淘汰出局
如果您还有不懂的或有疑虑的欢迎留言评论。
#西部计划 #广东大学生志愿服务西部计划 #西部计划志愿者体检 #西部计划体检复检
?1.按照医院标准体检完就可以了。
(医院常规体检和西部计划志愿者体检缺少了部分体检项目,没有的需要额外增加体检内容,否则你把体检报告给到项目办也不会通过的)
?2.肺通气功能检查与心理测试,这两个是体检当中比较特殊的体检项目内容。
(肺通气功能检查针对的是服务地区在西藏专项的志愿者,心理测试每位志愿者都需要体检,这个需要和当地医院沟通,一般要挂心理科体检)
?3.随便去一个当地医院体检。
(西部计划志愿者体检要求在三级乙等及以上医院,体检报告以医院为准,达不到要求会不合格)
?4.以图2-4大学生志愿服务西部计划志愿者体检标准(2025年)。
(体检标准涉及21条体检合格标准,其中涉及到的项目小点已经明确,常见的有心电图、视力(裸眼和矫正)、传染病、血液检查等多项,不合格也不能通过)
西部计划竞争激烈,笔面成绩入选来之不易,希望大家认真检查自己的体检报告,避免到时候卡在体检不合格淘汰出局
如果您还有不懂的或有疑虑的欢迎留言评论。
#西部计划 #广东大学生志愿服务西部计划 #西部计划志愿者体检 #西部计划体检复检


