手机版
二维码
购物车
(
0
)
供应
求购
公司
团购
展会
资讯
招商
品牌
人才
知道
专题
图库
视频
下载
商圈
推广
热搜:
采购方式
甲带
滤芯
气动隔膜泵
减速机
减速机型号
带式称重给煤机
履带
链式给煤机
无级变速机
首页
供应
求购
公司
团购
展会
资讯
招商
品牌
人才
知道
专题
图库
视频
下载
商圈
首页
>
资讯
>
电工电气
王牌组合:微电网控制➕人工智能|顶会顶刊
日期:2025-11-10 02:41:01 来源:网络整理 作者:本站编辑
评论:0
王牌组合:微电网控制➕人工智能|顶会顶刊
zimo所在Team已带学生发了数篇paper,经验丰富
留下你的专业,研究方向、课题......
随便问,看到就会回复
.
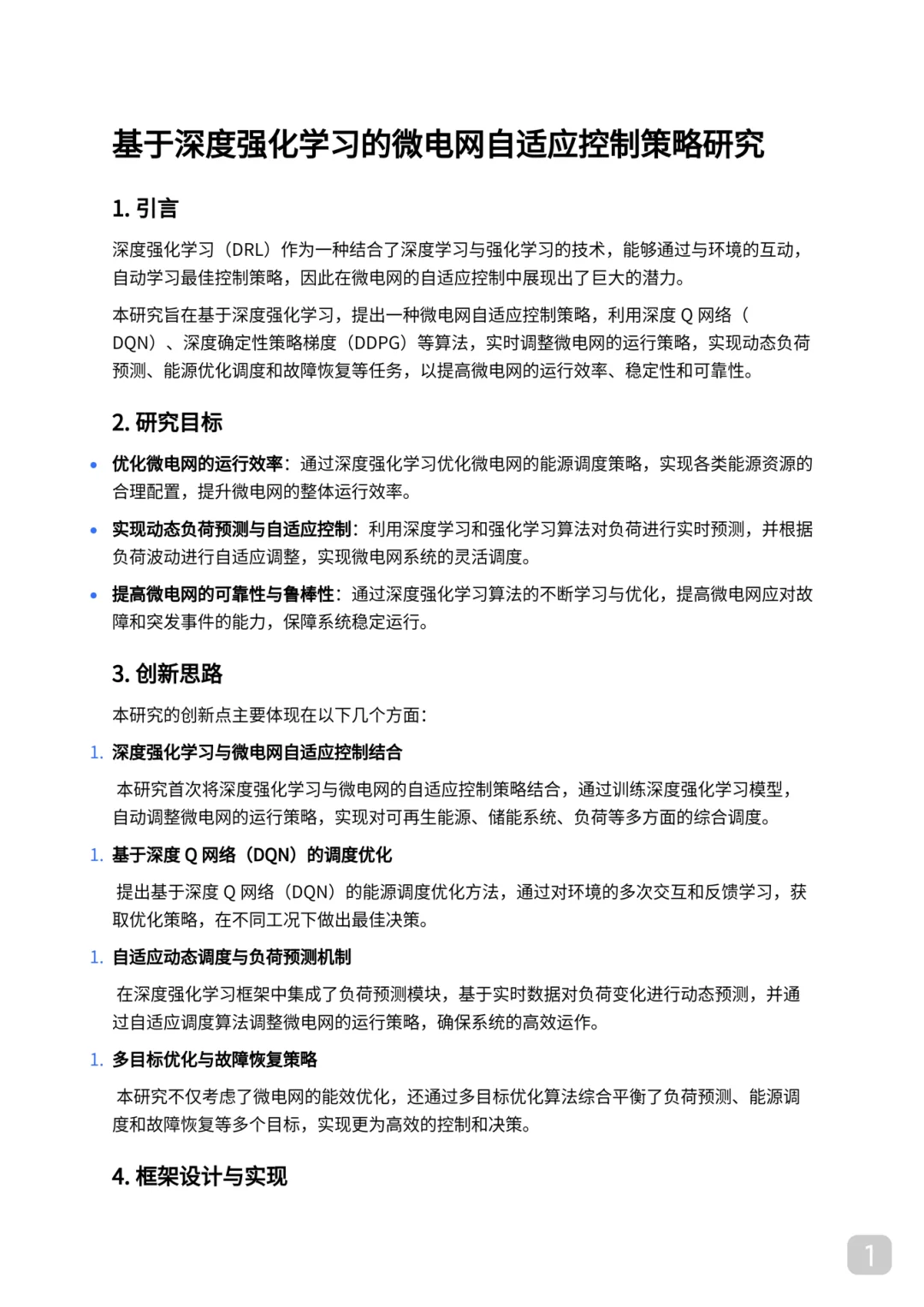
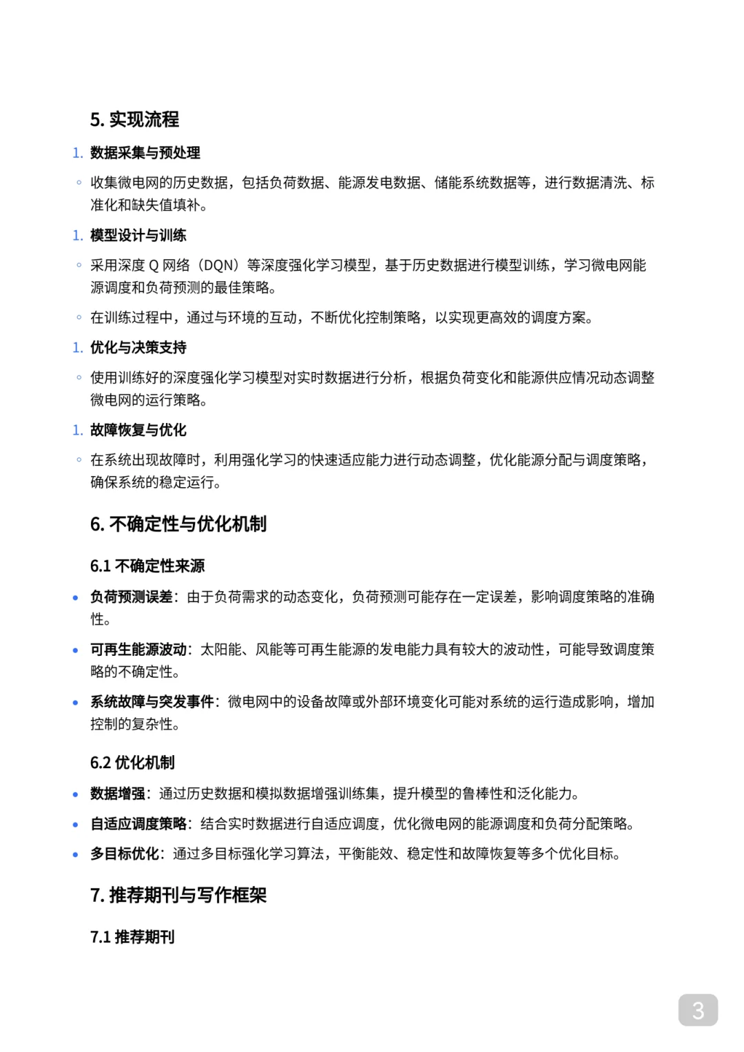
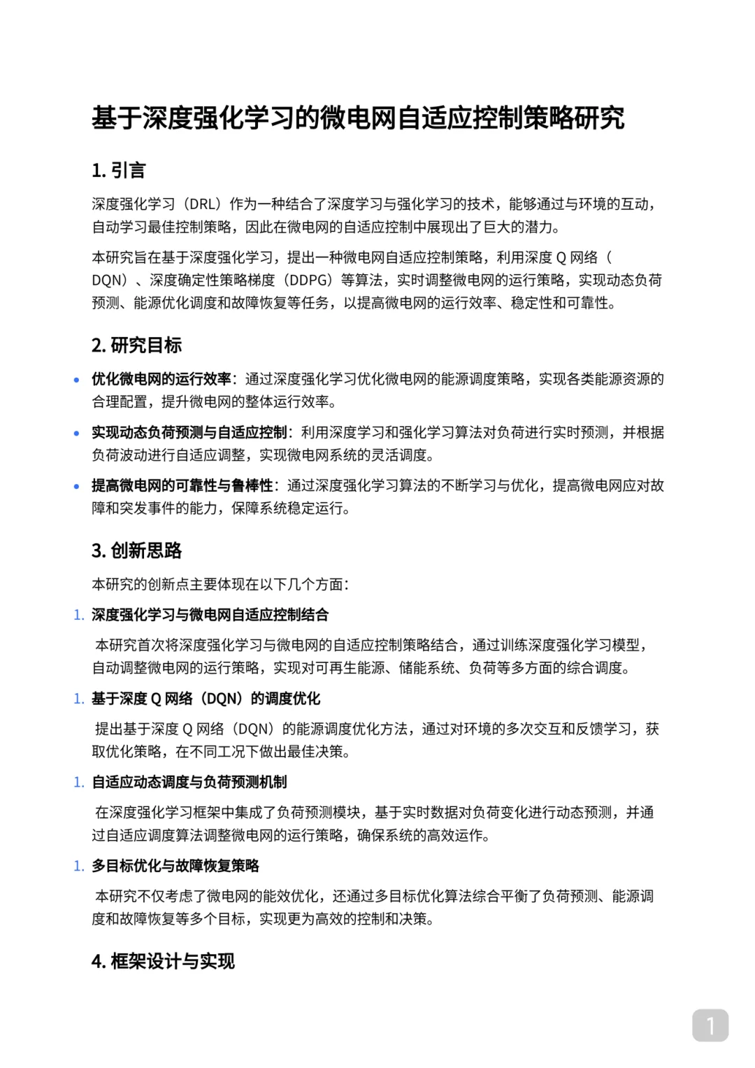
p2-p6是整理的微电网控制➕人工智能的示例课题,以及课题创新思路和实现框架、流程?
【想详细了解的?以戳~?,可以根据你的方向做具体规划哦!(可?导区位 SCI 1-4区,CCF A-C类)】
#人工智能
#深度学习
#电气工程
#AI人工智能
#微电网控制
#科研
#机器学习
#拽
#皇帝
打赏
更多
>
同类资讯
• 汽车零部件供货商企业无偿内推
0
条
相关评论
推荐图文
推荐资讯
点击排行
0
1
稳压器
0
2
铜柱式大功率150KVA稳压器
0
3
三相电力稳压器和普通稳压器区别在哪?
0
4
1500卖30KVA稳压器 需要自己来拉
0
5
高低压智能组合式稳压器!SBW大功率稳压器
0
6
工厂大功率稳压器的作用
0
7
大功率交流稳压器的作用
0
8
大功率稳压器有必要买吗?
0
9
80kw稳压器是智商税吗?
网站首页
|
关于我们
|
联系方式
|
使用协议
|
版权隐私
|
网站地图
|
排名推广
|
广告服务
|
积分换礼
|
网站留言
|
RSS订阅
|
违规举报
|
皖ICP备20008326号-18
(c)2008-2022 免费发布网 All Rights Reserved