



关于体检选择的事情,很多人问,我也一直想写,但是没有找到很好的表达方式。
-
毕竟千人千面,项目很多,牵涉的健康情况也很多!
我根据我自己接触到的一些案例大致写了一下,希望能给大家一些参考!
-
图:基本上人人都要检查的项目,生化牵涉到的内容很多,大部分做基础检查就可以了。
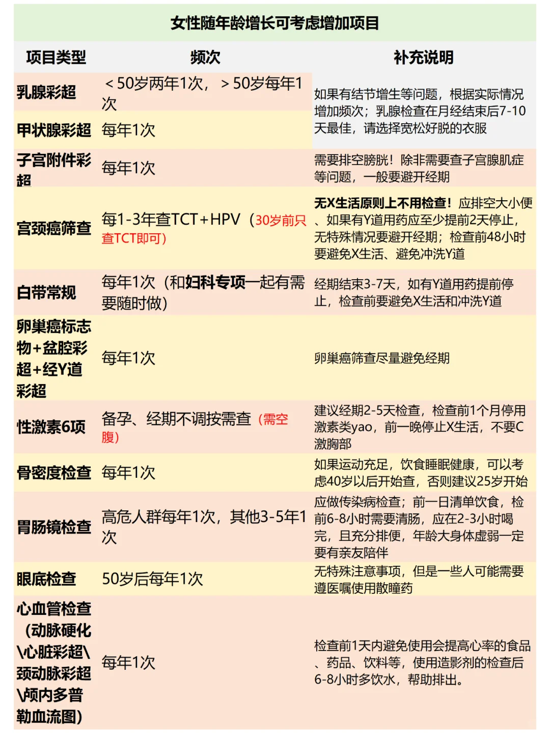
图:女性随着年龄增长,一些常见问题也会增加,大家根据情况选择添加
图:虽然说是男性的,但是很抱歉各位男性网友,我对你们的常见问题不太了解,女性那边写不下的,一些通用项目,我也在这里放了一些,所以小姐姐们也可以仔细看看,有抽烟喝酒习惯的,也要早点关注肝和肺‼️
图:是一些常规体检套餐很少有的,尤其是二三线城市,县级医疗单位很少添加这些,但是确实比较常用到的项目。
-
当然我很难用几张图把如何体检说清楚,这些都是基础的内容!供大家参考✅
-
?大家也要根据自己实际情况增减项目。
因为很多小问题,体检发现之后,西医会惯常建议观察,随检。
但是有一些潜在的风险,如果能提前发现,提前干预会更有价值!
比如脂肪月干、乙月干比较严重的 ,可以三五年查一下肝纤维
-
?关于宫颈问题,前列腺等问题,
很多都建议三十岁以后再重视。
但是现在很多小朋友X生活比较早,看到的世界也比较丰富,一定要提前重视这方面问题!
尤其是有明显异味、分泌物不正常、又氧又难受的‼️
不要忍‼️也不要自己乱吃药‼️
不管男女,都要及时去检查‼️
别不好意思‼️健康问题拖不得,实在不好意思你去异地检查也行
-
?同样的还有骨密度,以前都是建议中老年人重视。
但是我这些年观察下来,很多老人的骨密度比年轻人好!
我自己也很典型,25岁就骨质流失比较严重了。
-
?肾功能检查提到了一个超空腹,是指空腹时间15小时!
(一般空腹8-12小时)
另外我♦️注意事项♦️里的内容,大家也有重视‼️尤其是肾功能这里,稍微不谨慎,可能就会干扰检查结果,导致指标异常!
-
最后就是体检要穿方便一些的衣服,不要连衣裙‼️不要连体裤‼️不要紧身衣‼️
检查的时候,最好根据护士指引,优先检查需要空腹、憋尿的,如果有低?糖,可以把这些做完,先去吃饭,再查其他的。
-
#体检项目 #一年一度体检大赛 #体检
-
毕竟千人千面,项目很多,牵涉的健康情况也很多!
我根据我自己接触到的一些案例大致写了一下,希望能给大家一些参考!
-
图:基本上人人都要检查的项目,生化牵涉到的内容很多,大部分做基础检查就可以了。
图:女性随着年龄增长,一些常见问题也会增加,大家根据情况选择添加
图:虽然说是男性的,但是很抱歉各位男性网友,我对你们的常见问题不太了解,女性那边写不下的,一些通用项目,我也在这里放了一些,所以小姐姐们也可以仔细看看,有抽烟喝酒习惯的,也要早点关注肝和肺‼️
图:是一些常规体检套餐很少有的,尤其是二三线城市,县级医疗单位很少添加这些,但是确实比较常用到的项目。
-
当然我很难用几张图把如何体检说清楚,这些都是基础的内容!供大家参考✅
-
?大家也要根据自己实际情况增减项目。
因为很多小问题,体检发现之后,西医会惯常建议观察,随检。
但是有一些潜在的风险,如果能提前发现,提前干预会更有价值!
比如脂肪月干、乙月干比较严重的 ,可以三五年查一下肝纤维
-
?关于宫颈问题,前列腺等问题,
很多都建议三十岁以后再重视。
但是现在很多小朋友X生活比较早,看到的世界也比较丰富,一定要提前重视这方面问题!
尤其是有明显异味、分泌物不正常、又氧又难受的‼️
不要忍‼️也不要自己乱吃药‼️
不管男女,都要及时去检查‼️
别不好意思‼️健康问题拖不得,实在不好意思你去异地检查也行
-
?同样的还有骨密度,以前都是建议中老年人重视。
但是我这些年观察下来,很多老人的骨密度比年轻人好!
我自己也很典型,25岁就骨质流失比较严重了。
-
?肾功能检查提到了一个超空腹,是指空腹时间15小时!
(一般空腹8-12小时)
另外我♦️注意事项♦️里的内容,大家也有重视‼️尤其是肾功能这里,稍微不谨慎,可能就会干扰检查结果,导致指标异常!
-
最后就是体检要穿方便一些的衣服,不要连衣裙‼️不要连体裤‼️不要紧身衣‼️
检查的时候,最好根据护士指引,优先检查需要空腹、憋尿的,如果有低?糖,可以把这些做完,先去吃饭,再查其他的。
-
#体检项目 #一年一度体检大赛 #体检


