




公务员考试上岸前如果时间充裕的话,建议做个预检查查是否有需要调整的地方,如果有还能够在正式体检前及时修养身心,一举上岸!
要知道,公务员体检标准真的严!像尿隐血、心率过快、血压异常这些 “小问题”,都可能卡人!
预检不是替你过关,而是提前 2-3 周扫雷,给身体调整的时间!不然正式体检出问题,复检压力翻倍…
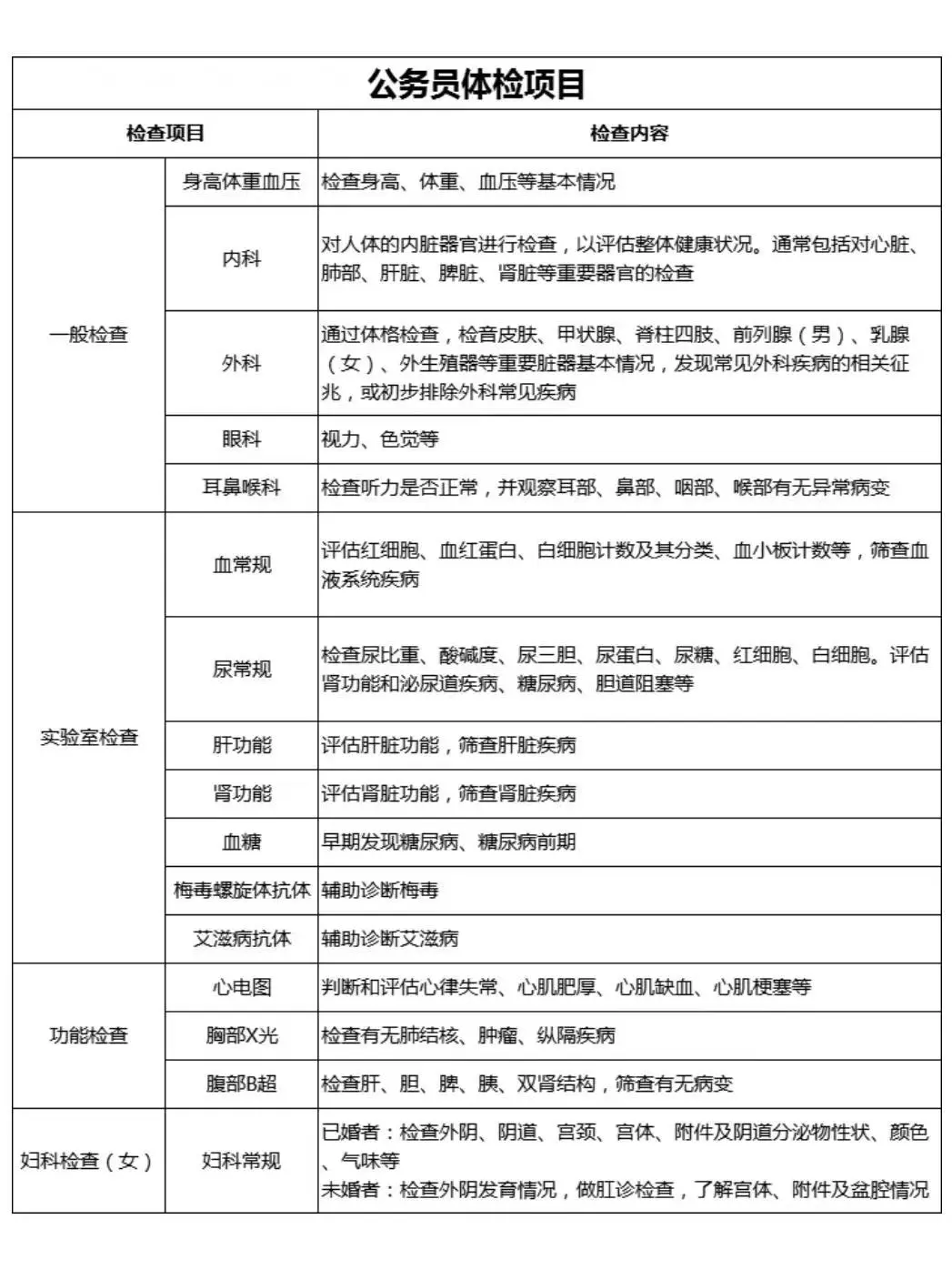
公务员预检重点检查项目
✅血常规(贫血/感染指标)
✅尿常规(隐血/蛋白尿)
✅肝功能(转氨酶最重要!)
✅肾功能(肌酐/尿酸)
✅心电图(心律失常)
✅血压(最容易猝不及防!)
✅胸部X光(肺结核筛查)
✅眼科(色弱/视力)
✅传染病筛查(艾滋病/梅毒)
体检医院选择
最好选择公立医院做体检,专业靠谱有保障,检查结果更准确放心
有些公立医院会有专门的公务员入职体检套餐,项目都打包好了,在网上预约好套餐,直接去做检查就可以,不用挂号很方便
体检预约方式:@康康体检网
在康康平台预约价格和医院是一样的,没有额外费用,还有检前指导、检后报告解读这些免费服务,非常不错~
体检预约流程:康康体检预约平台(小程序)→点击【入职体检】→筛选【公务员事业编】→套餐选好下单→预约体检时间
体检前注意事项:
提前1周调整作息别熬夜,每天睡满8-12个小时,把身体调整到最好状态
体检前5天少剧烈运动。一般不运动的人突然动起来,可能会影响血和肝肾功能结果
体检前3天清淡饮食,别喝酒,别吃动物内脏,容易影响尿酸、血脂、胆红素等检查
体检前1天晚饭后不再进食,保持空腹体检
女生体检要避开生理期,会影响尿隐血、妇科检查等指标结果
祝所有刷到的宝子都能顺利上岸~
#国考 #省考 #公务员体检 #公务员体检标准 #公务员体检复查 #事业单位体检 #教师招聘体检
要知道,公务员体检标准真的严!像尿隐血、心率过快、血压异常这些 “小问题”,都可能卡人!
预检不是替你过关,而是提前 2-3 周扫雷,给身体调整的时间!不然正式体检出问题,复检压力翻倍…
公务员预检重点检查项目
✅血常规(贫血/感染指标)
✅尿常规(隐血/蛋白尿)
✅肝功能(转氨酶最重要!)
✅肾功能(肌酐/尿酸)
✅心电图(心律失常)
✅血压(最容易猝不及防!)
✅胸部X光(肺结核筛查)
✅眼科(色弱/视力)
✅传染病筛查(艾滋病/梅毒)
体检医院选择
最好选择公立医院做体检,专业靠谱有保障,检查结果更准确放心
有些公立医院会有专门的公务员入职体检套餐,项目都打包好了,在网上预约好套餐,直接去做检查就可以,不用挂号很方便
体检预约方式:@康康体检网
在康康平台预约价格和医院是一样的,没有额外费用,还有检前指导、检后报告解读这些免费服务,非常不错~
体检预约流程:康康体检预约平台(小程序)→点击【入职体检】→筛选【公务员事业编】→套餐选好下单→预约体检时间
体检前注意事项:
提前1周调整作息别熬夜,每天睡满8-12个小时,把身体调整到最好状态
体检前5天少剧烈运动。一般不运动的人突然动起来,可能会影响血和肝肾功能结果
体检前3天清淡饮食,别喝酒,别吃动物内脏,容易影响尿酸、血脂、胆红素等检查
体检前1天晚饭后不再进食,保持空腹体检
女生体检要避开生理期,会影响尿隐血、妇科检查等指标结果
祝所有刷到的宝子都能顺利上岸~
#国考 #省考 #公务员体检 #公务员体检标准 #公务员体检复查 #事业单位体检 #教师招聘体检


