

内蒙古三类选调生大揭秘?定向/政法专项/集中选调区别+适配人群一目了然
备考内蒙选调生的宝子集合!是不是被定向、政法专项、集中选调绕晕了?到底该报哪个?不同考试适合谁?今天把核心区别、相同点扒得明明白白,收藏这篇直接对号入座~
? 先搞懂:三类选调的核心相同点
1. 招录对象统一:全日制本科及以上应届优秀毕业生,含当年应届生+2年择业期内未就业往届生(民办/专升本/自考等不列入范围)
2. 年龄要求一致
3. 2025年起同步进行:公告、考试时间统一提前,都要先过综合素质评价才能进笔试,面试均为差额开放式面谈
4. 服务要求:录用后需在内蒙古至少服务5年,期间不得随意调离
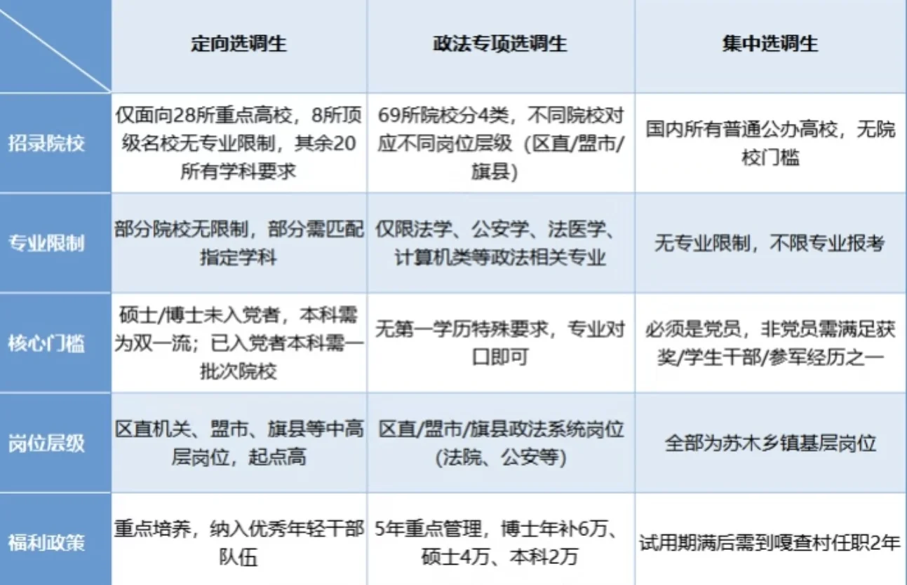
? 关键区别大对比
? 适配人群精准定位
- ? 适合报定向选调:
重点高校(尤其是28所范围内)的学霸,本科/硕士学历背景优秀,想进区直、盟市等核心岗位,追求高起点职业发展的同学。
- ? 适合报政法专项选调:
政法相关专业(法学/公安类等),目标明确想进政法系统,接受不同层级岗位分配,看重专项经济补助的同学 。
- ? 适合报集中选调:
普通公办院校毕业生,专业冷门无优势,愿意扎根基层(苏木乡镇),党员身份或有获奖/学生干部经历,想稳走体制内路线的同学 。
⚠️ 报考避坑提醒
1. 三类选调只能选一个报考,不可兼报,报名前务必确认院校/专业是否在范围;
2. 综合素质评价很关键!需如实填报获奖、学生干部经历等,后续会严格复审,造假直接取消资格;
3. 政法专项需额外参加人民警察体检体测,视力、体能有要求,提前了解标准 ;
4. 集中选调虽门槛低,但竞争大,且必须到基层任职,做好长期扎根准备 。
备考内蒙选调的宝子,根据自己的院校、专业、身份对号入座就好~ 有具体院校/专业不确定是否能报的,评论区留言帮你分析!祝大家都能选对赛道,成功上岸✨
#内蒙古选调生 #选调生备考 #定向选调 #政法专项选调 #体制内考试 #内蒙考公 #备考攻略
备考内蒙选调生的宝子集合!是不是被定向、政法专项、集中选调绕晕了?到底该报哪个?不同考试适合谁?今天把核心区别、相同点扒得明明白白,收藏这篇直接对号入座~
? 先搞懂:三类选调的核心相同点
1. 招录对象统一:全日制本科及以上应届优秀毕业生,含当年应届生+2年择业期内未就业往届生(民办/专升本/自考等不列入范围)
2. 年龄要求一致
3. 2025年起同步进行:公告、考试时间统一提前,都要先过综合素质评价才能进笔试,面试均为差额开放式面谈
4. 服务要求:录用后需在内蒙古至少服务5年,期间不得随意调离
? 关键区别大对比
? 适配人群精准定位
- ? 适合报定向选调:
重点高校(尤其是28所范围内)的学霸,本科/硕士学历背景优秀,想进区直、盟市等核心岗位,追求高起点职业发展的同学。
- ? 适合报政法专项选调:
政法相关专业(法学/公安类等),目标明确想进政法系统,接受不同层级岗位分配,看重专项经济补助的同学 。
- ? 适合报集中选调:
普通公办院校毕业生,专业冷门无优势,愿意扎根基层(苏木乡镇),党员身份或有获奖/学生干部经历,想稳走体制内路线的同学 。
⚠️ 报考避坑提醒
1. 三类选调只能选一个报考,不可兼报,报名前务必确认院校/专业是否在范围;
2. 综合素质评价很关键!需如实填报获奖、学生干部经历等,后续会严格复审,造假直接取消资格;
3. 政法专项需额外参加人民警察体检体测,视力、体能有要求,提前了解标准 ;
4. 集中选调虽门槛低,但竞争大,且必须到基层任职,做好长期扎根准备 。
备考内蒙选调的宝子,根据自己的院校、专业、身份对号入座就好~ 有具体院校/专业不确定是否能报的,评论区留言帮你分析!祝大家都能选对赛道,成功上岸✨
#内蒙古选调生 #选调生备考 #定向选调 #政法专项选调 #体制内考试 #内蒙考公 #备考攻略


