手机版
二维码
购物车
(
0
)
供应
求购
公司
团购
展会
资讯
招商
品牌
人才
知道
专题
图库
视频
下载
商圈
推广
热搜:
采购方式
甲带
滤芯
气动隔膜泵
带式称重给煤机
减速机型号
减速机
链式给煤机
履带
无级变速机
首页
供应
求购
公司
团购
展会
资讯
招商
品牌
人才
知道
专题
图库
视频
下载
商圈
首页
>
资讯
>
仪器仪表
基于STM32温湿度检测—串口显示
日期:2025-11-09 22:28:56 来源:网络整理 作者:本站编辑
评论:0
基于STM32温湿度检测—串口显示
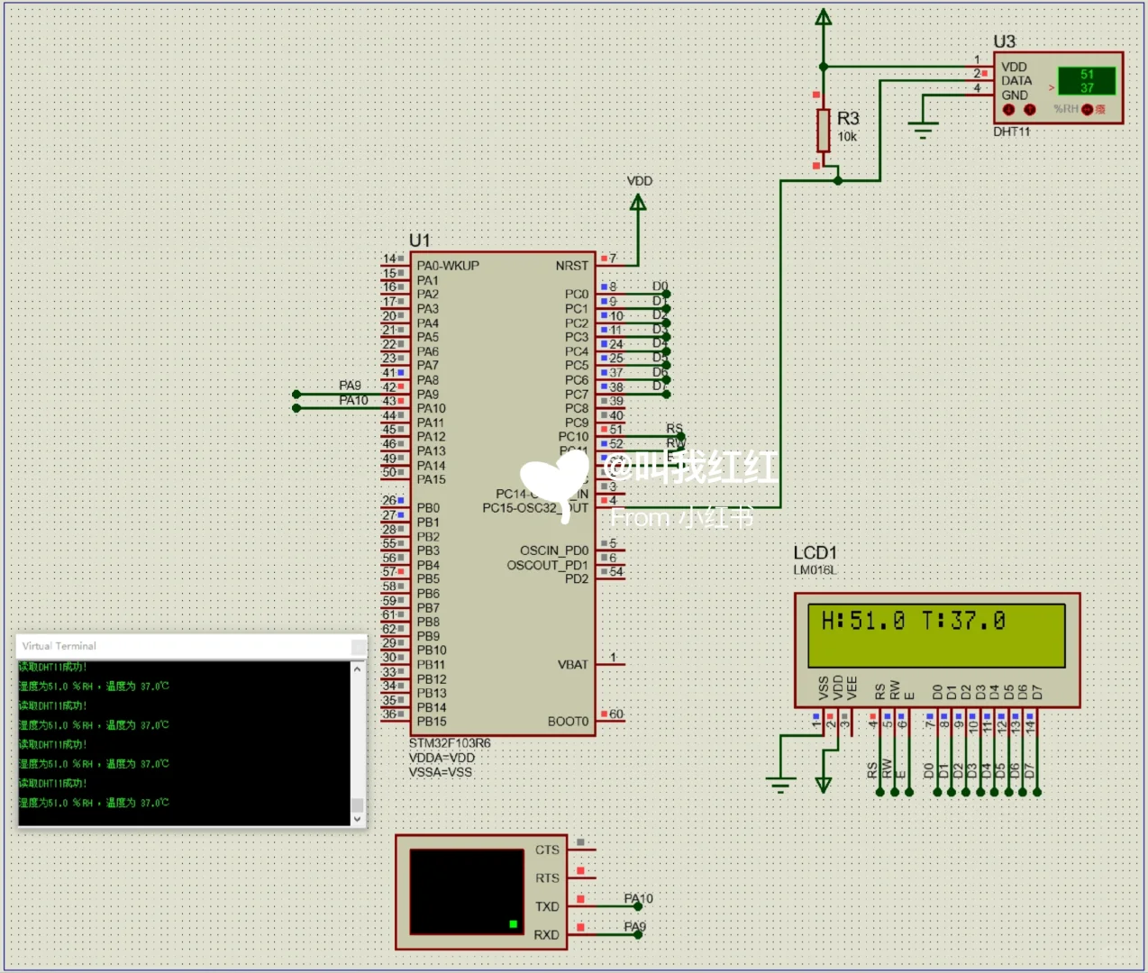
基于STM32温湿度检测
(仿真+程序)
具体功能:
1.使用DHT11检测温湿度;
2.单片机处理完控制LCD1602显示温湿度;
3.单片机也通过串口显示检测到的温湿度;
#单片机编程
#keil
#STM32单片机
#单片机
#嵌入式
#proteus
#嵌入式开发
打赏
更多
>
同类资讯
• 效果器电源就别乱买了,0底噪接
0
条
相关评论
推荐图文
推荐资讯
点击排行
网站首页
|
关于我们
|
联系方式
|
使用协议
|
版权隐私
|
网站地图
|
排名推广
|
广告服务
|
积分换礼
|
网站留言
|
RSS订阅
|
违规举报
|
皖ICP备20008326号-18
(c)2008-2022 免费发布网 All Rights Reserved