手机版
二维码
购物车
(
0
)
供应
求购
公司
团购
展会
资讯
招商
品牌
人才
知道
专题
图库
视频
下载
商圈
推广
热搜:
采购方式
滤芯
甲带
气动隔膜泵
减速机
减速机型号
带式称重给煤机
履带
无级变速机
链式给煤机
首页
供应
求购
公司
团购
展会
资讯
招商
品牌
人才
知道
专题
图库
视频
下载
商圈
首页
>
资讯
>
电工电气
持高压证从事低压工作的电工,属于持证上岗吗?
日期:2023-08-09 19:17:12 来源:网络整理 作者:本站编辑
评论:0
在参加特种作业人员取证培训工作时,有位学员问了一个令人深思的问题:持有高压证从事低压工作的电工,属于持证上岗吗?答案当然是否定的!或许有人会说,这在实际工作中算什么问题,电工“一专多能”干的活已然不少,会有什么问题?
当然有问题!尤其是在承包商的工作中,往往会习惯性认为持证电工多干活,高压电工干低压电工的活、高处作业人员干电工的活、电工干焊接气割的活……那么问题来了,什么样才算“持证”?电工“一专多能”又为何不可?直到最近看到这样一个报告,才恍然大悟:
3名作业人员因扩大作业范围,违章作业而导致触电灼伤!事件调查显示,事件直接原因是:2名作业人员(持有低压电工证)直接使用普通万用表(量程1000V)对10kV联络开关051A柜内裸露带电的出线侧电缆进行测量,造成短路产生电弧,灼伤人员。而事件定性为特种作业持证上岗管理混乱,属于违章作业!
原来,《特种作业人员安全技术培训考核管理规定》规定:高压电工作业指对1千伏(kV)及以上的高压电气设备进行运行、维护、安装、检修、改造、施工、调试、试验及绝缘工、器具进行试验的作业;低压电工作业指对1千伏(kV)以下的低压电气设备进行安装、调试、运行操作、维护、检修、改造施工和试验的作业。低压电工资格证从事高压等级电气设备检修工作,属于违规;开展相关作业,属于违章。
综上所述,不同工种交叉作业,但只持一个证,都属于“未持证上岗”,不但严重违章,而且还涉嫌违法!同时也在提醒广大电工要遵章守纪,不为别的,只为最大限度地保护每位作业人员(尤其是特种作业人员)免受伤害!最后忍不住问一句:奋斗在一线的电工们,您们持证了吗?
高压电工证操作低压作业,意见稿已经出来了。未来可能可以。
挑选了征求意见稿和原目录的几个主要变化以及调整说明,方便大家快速查阅。
01
删除部分
1.电工作业类别。
删除“防爆电气作业”1 个操作项目,将相关要求融入“高压电工作业”“低压电工作业”操作项目。明确取得高压电工特种作业操作证可以从事低压电工作业。
【截图如下↓↓点击图片可放大查看】
2.金属非金属矿山安全作业类别。
删除“金属非金属矿山安全检查作业”、“金属非金属矿山井下电气作业”、“金属非金属矿山爆破作业”3 个操作项目。
02
增加部分
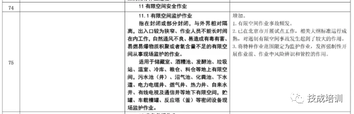
1.增加有限空间安全作业类别。
设“有限空间监护作业”1个操作项目。
2.增加应急救援作业类别。
设“矿山救援作业”“危险化学品救援作业”“建筑物坍塌救援作业”“水域救援作业”“高空救援作业”“直升机救援作业”6 个操作项目。
3.在危险化学品安全作业类别中,增加“新型煤化工工艺作业”“电石生产工艺作业”“偶氮化工艺作业”“重点监管的危险化学品仓储作业”4 个操作项目。
03
调整部分
1.高处作业类别。
将原“高处安装、维护、拆除作业”拆分为“悬空作业”和“攀登作业”2 个操作项目。
2.制冷与空调作业类别。
将原“制冷与空调设备运行操作作业”“制冷与空调设备安装修理作业”2 个操作项目修改为“制冷设备运行、安装、修理操作作业”和“空调设备运行、安装、修理操作作业”2 个操作项目。
最后忍不住问一句:奋斗在一线的电工们,
您们持证了吗?
打赏
更多
>
同类资讯
• 韩国K-MEPS认证办理
0
条
相关评论
推荐图文
推荐资讯
点击排行
0
1
稳压器
0
2
铜柱式大功率150KVA稳压器
0
3
三相电力稳压器和普通稳压器区别在哪?
0
4
1500卖30KVA稳压器 需要自己来拉
0
5
高低压智能组合式稳压器!SBW大功率稳压器
0
6
工厂大功率稳压器的作用
0
7
大功率交流稳压器的作用
0
8
大功率稳压器有必要买吗?
0
9
80kw稳压器是智商税吗?
网站首页
|
关于我们
|
联系方式
|
使用协议
|
版权隐私
|
网站地图
|
排名推广
|
广告服务
|
积分换礼
|
网站留言
|
RSS订阅
|
违规举报
|
皖ICP备20008326号-18
(c)2008-2022 免费发布网 All Rights Reserved