手机版
二维码
购物车
(
0
)
供应
求购
公司
团购
展会
资讯
招商
品牌
人才
知道
专题
图库
视频
下载
商圈
推广
热搜:
采购方式
甲带
滤芯
气动隔膜泵
减速机
带式称重给煤机
履带
减速机型号
链式给煤机
无级变速机
首页
供应
求购
公司
团购
展会
资讯
招商
品牌
人才
知道
专题
图库
视频
下载
商圈
首页
>
资讯
>
节能环保
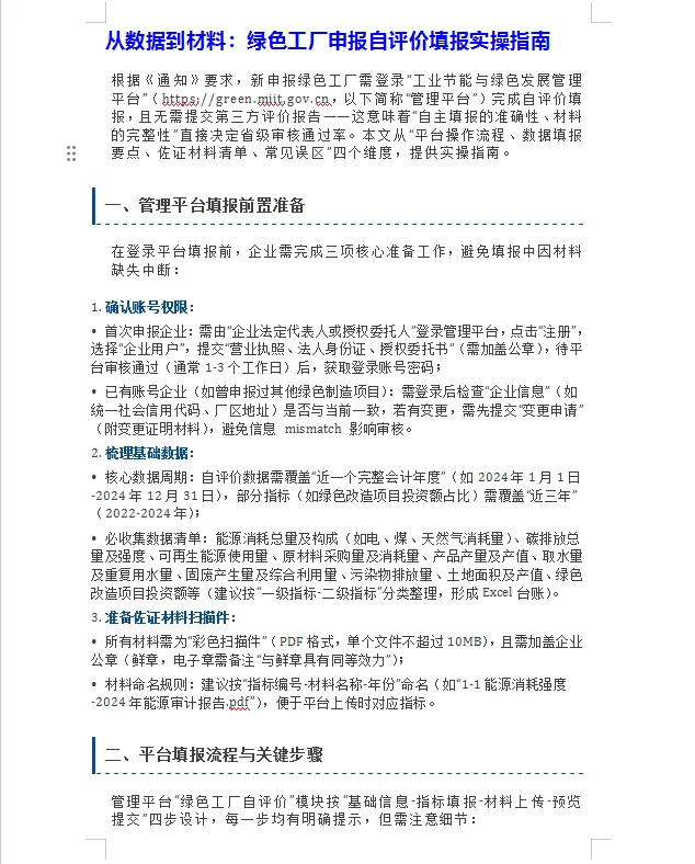
从数据到材料:绿色工厂自评填报实操指南
日期:2025-11-09 18:24:40 来源:网络整理 作者:本站编辑
评论:0
从数据到材料:绿色工厂自评填报实操指南
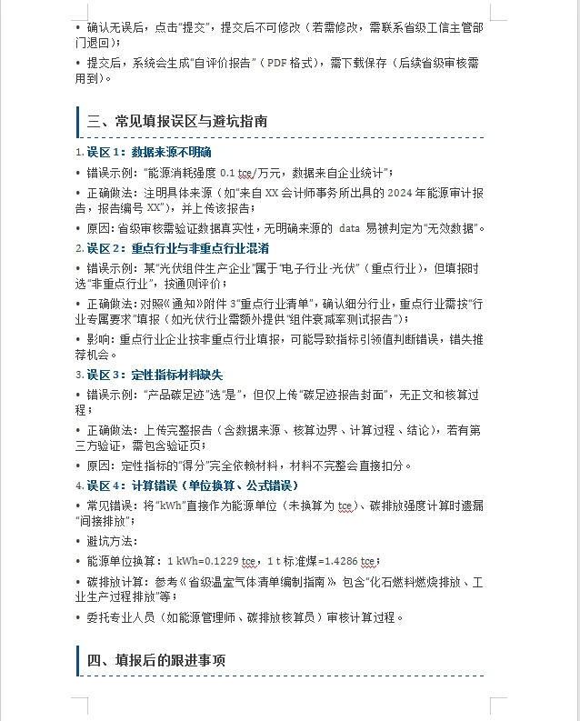
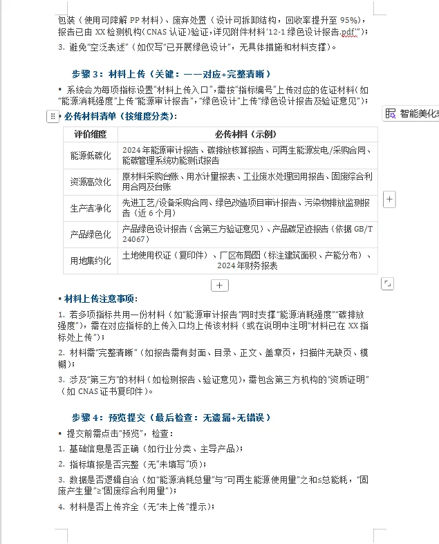
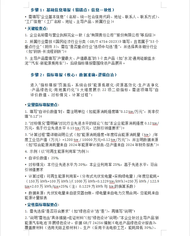
根据《通知》要求,新申报绿色工厂需登录“工业节能与绿色发展管理平台”(https://green.miit.gov.cn,以下简称“管理平台”)完成自评价填报,且无需提交第三方评价报告——这意味着“自主填报的准确性、材料的完整性”直接决定省级审核通过率。本文从“平台操作流程、数据填报要点、佐证材料清单、常见误区”四个维度,提供实操指南。
#项目申报
#企业服务
#绿色工厂
#能源
#绿色低碳发展
#碳排放
#绿色低碳转型
#绿色园区
打赏
更多
>
同类资讯
• 2025北京军转新变化!这3个重点一
0
条
相关评论
推荐图文
推荐资讯
点击排行
0
1
设备保温
0
2
节能降碳企业速码!中央预算内专项申报启动
0
3
工业企业低碳竞争力提升:能碳管理信息化的
0
4
被问爆!工业保温选对材料=省一半成本?
0
5
获用户力赞!年节约电费200万
0
6
2025国家绿色工厂申报新规深度拆解!变革点+
0
7
从数据到材料:绿色工厂自评填报实操指南
0
8
2025年绿色工厂推荐通知
0
9
融合机器学习与工艺建模的节能优化策略
网站首页
|
关于我们
|
联系方式
|
使用协议
|
版权隐私
|
网站地图
|
排名推广
|
广告服务
|
积分换礼
|
网站留言
|
RSS订阅
|
违规举报
|
皖ICP备20008326号-18
(c)2008-2022 免费发布网 All Rights Reserved