手机版
二维码
购物车
(
0
)
供应
求购
公司
团购
展会
资讯
招商
品牌
人才
知道
专题
图库
视频
下载
商圈
推广
热搜:
采购方式
甲带
滤芯
气动隔膜泵
减速机
带式称重给煤机
履带
减速机型号
链式给煤机
无级变速机
首页
供应
求购
公司
团购
展会
资讯
招商
品牌
人才
知道
专题
图库
视频
下载
商圈
首页
>
资讯
>
安防器材
WB实验流程
日期:2025-11-09 16:19:30 来源:网络整理 作者:本站编辑
评论:0
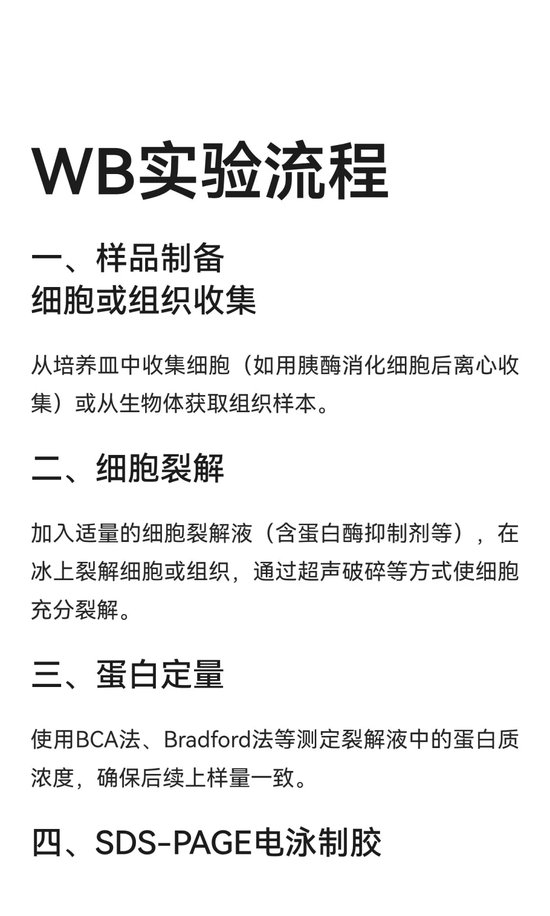
WB实验流程
从细胞或组织提取蛋白,通过SDS-PAGE电泳分离,转膜后用一抗和二抗进行免疫印迹,检测目标蛋白表达。
#生信分析
#实验
#医学科普
#医学实验
#科研
#科研日常
#生物实验
打赏
更多
>
同类资讯
• 保险柜真的不是智商税❗️
0
条
相关评论
推荐图文
推荐资讯
点击排行
0
1
改装成功
0
2
和考场1:1复刻
0
3
基于单片机的火灾烟雾报警系统设计的资料
0
4
消防设施操作员【实操26个考点】
0
5
消防设施操作员实操必考项考区一技能4
0
6
消防设施操作员实操必考项考区一技能2
0
7
10.20盐城鉴定站考题分享
0
8
消防设施操作员中级(监控)实操资料(四)
0
9
?智能座椅失灵?可能是域控制器在报警!
网站首页
|
关于我们
|
联系方式
|
使用协议
|
版权隐私
|
网站地图
|
排名推广
|
广告服务
|
积分换礼
|
网站留言
|
RSS订阅
|
违规举报
|
皖ICP备20008326号-18
(c)2008-2022 免费发布网 All Rights Reserved