推广 热搜: 采购方式  甲带  滤芯  气动隔膜泵  带式称重给煤机  减速机型号  减速机  链式给煤机  履带  无级变速机 

投标科普01|招投标中涉及的各类流程

   日期:2025-11-09 16:15:45     来源:网络整理    作者:本站编辑    评论:0    
投标科普01|招投标中涉及的各类流程

投标科普01|招投标中涉及的各类流程

投标科普01|招投标中涉及的各类流程

投标科普01|招投标中涉及的各类流程

投标科普01|招投标中涉及的各类流程

投标科普01|招投标中涉及的各类流程

投标科普01|招投标中涉及的各类流程

投标科普01|招投标中涉及的各类流程

关于流程的问题哈,一开始肯定都很懵,不知道自己要做些什么!
有个表的话会好很多,对照表格看就好啦!
从头到尾顺一遍就没问题啦!

流程表里包括:
✅公开招标流程图
✅竞争性谈判操作流程
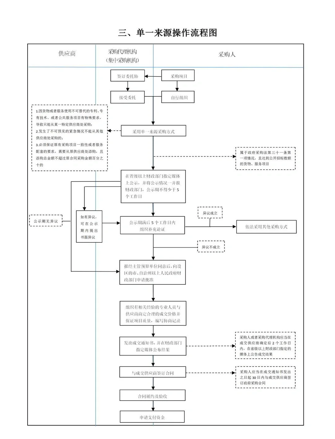
✅单一来源操作流程
✅邀请招标流程
✅询价操作流程
✅竞争性磋商流程

?
希望能看过流程表之后,对其中的过程和内容有了解,知道怎么做,其实跟一遍之后问题就不大啦!
不要因为没做过害怕就好啦~
祝大家标标都中!

#做标书 #标书制作 #新手做标书 #标书 #标书代写 #电子标书 #写标书 #标书制作流程 #标书制作教学 #标书废标
 
打赏
 
更多>同类资讯
0相关评论

推荐图文
推荐资讯
点击排行
网站首页  |  关于我们  |  联系方式  |  使用协议  |  版权隐私  |  网站地图  |  排名推广  |  广告服务  |  积分换礼  |  网站留言  |  RSS订阅  |  违规举报  |  皖ICP备20008326号-18
Powered By DESTOON