推广 热搜: 采购方式  甲带  滤芯  气动隔膜泵  带式称重给煤机  减速机型号  减速机  链式给煤机  履带  无级变速机 

标书制作08|标书!详细!招标流程和步骤!

   日期:2025-11-09 16:13:12     来源:网络整理    作者:本站编辑    评论:0    
标书制作08|标书!详细!招标流程和步骤!

标书制作08|标书!详细!招标流程和步骤!

标书制作08|标书!详细!招标流程和步骤!

标书制作08|标书!详细!招标流程和步骤!

标书制作08|标书!详细!招标流程和步骤!

标书制作08|标书!详细!招标流程和步骤!

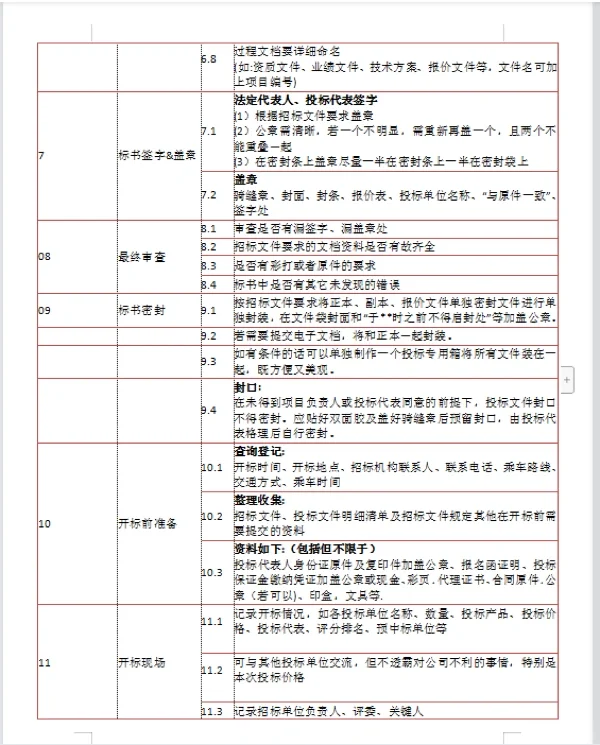
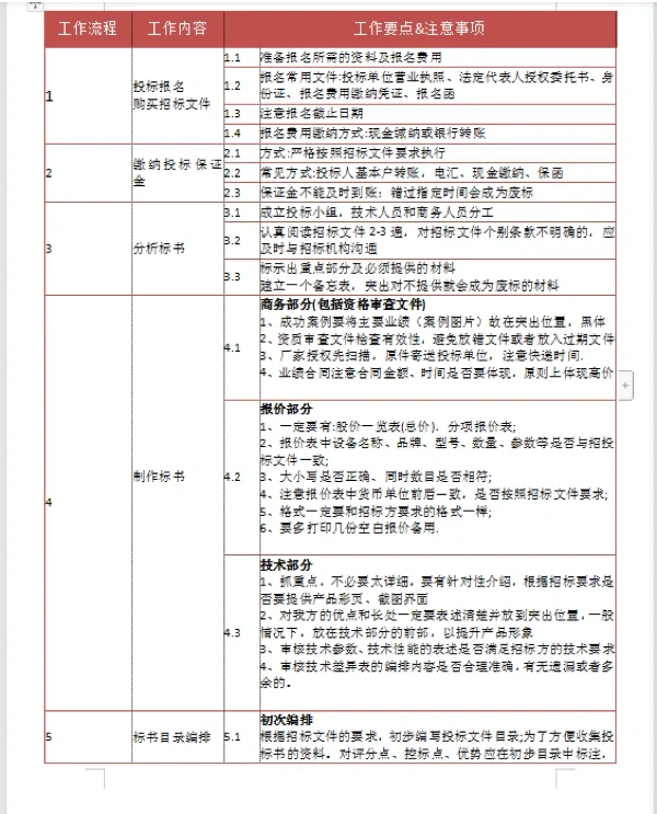
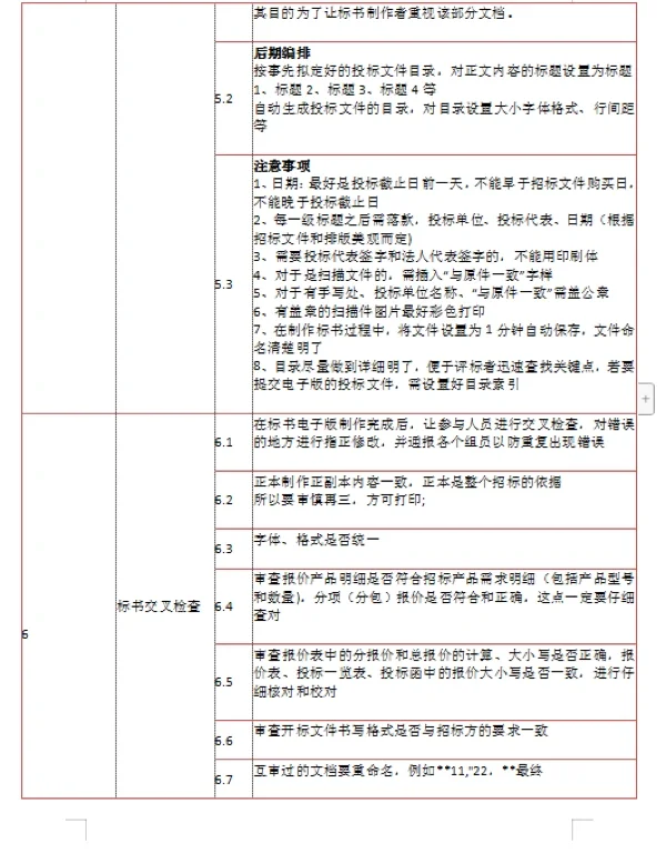
第一次做招投标的小白,不知道详细的步骤流程以及注意点。
有很多容易忽略的地方哈!小百整理了一下全部的流程,以及需要注意的事项。之前有笔记是关于标书写完自查表的,也是可以打印下来一个一个对照着做,十分清晰明了了!

关注并✉️小百,直接发。或者查看置顶小红书,可以发流程表噢~

⚠️
希望大家可以通过这次的表格,详细的了解招投标的全过程,做两次之后就没问题啦,其实很简单的!
祝大家标标都中!

#做标书 #标书制作 #新手做标书 #标书代写 #标书 #写标书 #标书制作流程 #标书制作教学
 
打赏
 
更多>同类资讯
0相关评论

推荐图文
推荐资讯
点击排行
网站首页  |  关于我们  |  联系方式  |  使用协议  |  版权隐私  |  网站地图  |  排名推广  |  广告服务  |  积分换礼  |  网站留言  |  RSS订阅  |  违规举报  |  皖ICP备20008326号-18
Powered By DESTOON