手机版
二维码
购物车
(
0
)
供应
求购
公司
团购
展会
资讯
招商
品牌
人才
知道
专题
图库
视频
下载
商圈
推广
热搜:
采购方式
甲带
滤芯
气动隔膜泵
带式称重给煤机
减速机型号
减速机
链式给煤机
履带
无级变速机
首页
供应
求购
公司
团购
展会
资讯
招商
品牌
人才
知道
专题
图库
视频
下载
商圈
首页
>
资讯
>
招投标信息
十分钟学会招投标全流程
日期:2025-11-09 15:21:57 来源:网络整理 作者:本站编辑
评论:0
十分钟学会招投标全流程
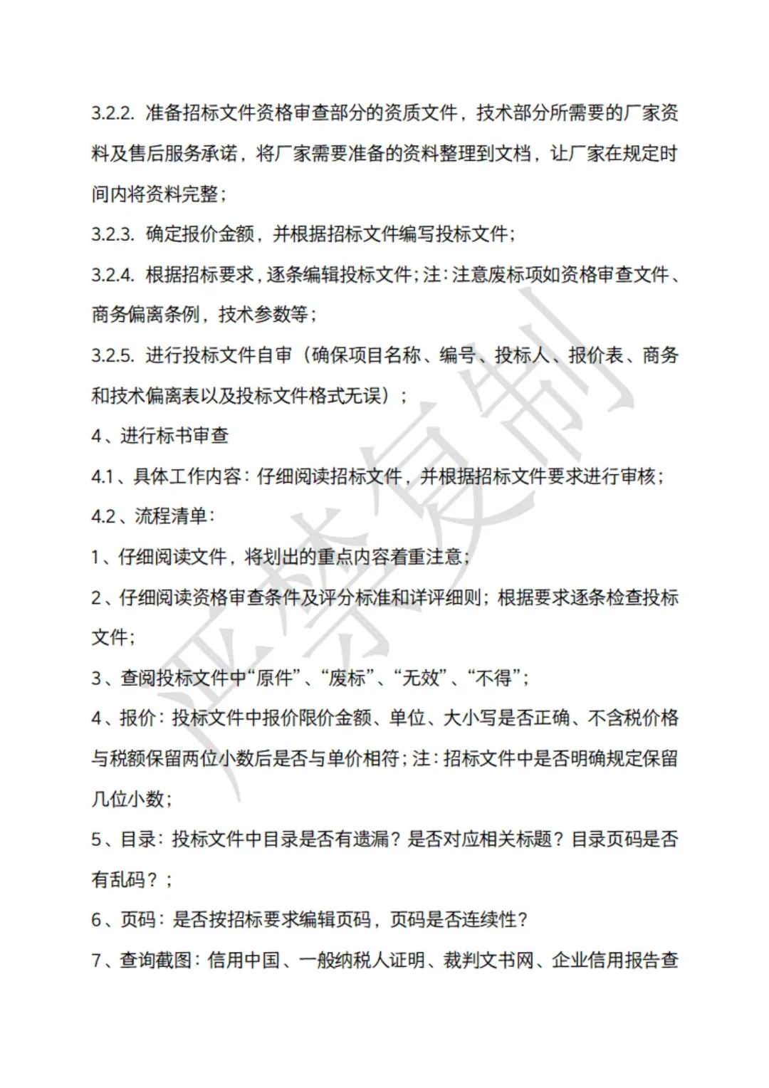
1、在做投标文件时一定要仔细阅读招标文件中的每一个条款,找出其中几个关键点信息,最好把这几个点单独摘出来放在一个文本里面,在做投标文件时肯定会用到;
2、阅读完招标文件后就要开始做投标文件了,首先了解一下投标书的基本组成,不同公司要求可能不一样,名字也会有不同;
3、在编制标书中每一个环节都有很多需要注意的地方;
#投标
#标书制作
#职场干货
打赏
更多
>
同类资讯
• 求大数据把我推荐给需要的人
0
条
相关评论
推荐图文
推荐资讯
点击排行
网站首页
|
关于我们
|
联系方式
|
使用协议
|
版权隐私
|
网站地图
|
排名推广
|
广告服务
|
积分换礼
|
网站留言
|
RSS订阅
|
违规举报
|
皖ICP备20008326号-18
(c)2008-2022 免费发布网 All Rights Reserved