手机版
二维码
购物车
(
0
)
供应
求购
公司
团购
展会
资讯
招商
品牌
人才
知道
专题
图库
视频
下载
商圈
推广
热搜:
采购方式
甲带
滤芯
气动隔膜泵
带式称重给煤机
减速机型号
链式给煤机
减速机
无级变速机
履带
首页
供应
求购
公司
团购
展会
资讯
招商
品牌
人才
知道
专题
图库
视频
下载
商圈
首页
>
资讯
>
机械设备
✅药企必看!现代物流仓库建设成本来啦
日期:2025-11-09 13:25:25 来源:网络整理 作者:本站编辑
评论:0
✅药企必看!现代物流仓库建设成本来啦
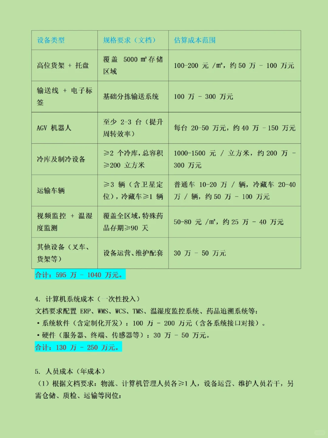
?根据云南省药品现代物流企业的质量管理规范
(如设施设备配置、人员要求、系统标准等),以下结合药品现代物流仓库的常规成本构成及行业经验,对 5000m²药品批发企业现代化物流仓库的成本进行估算(成本受地区、自动化程度、设备品牌等因素影响较大,仅供参考)。
已经取得《药品经营许可证》的药品批发企业,以许可证有效期限为准给予“
年”的提升期达到《云南省现代物流有关规定》。
如:XX企业《药品经营许可证》于2025年9月15日到期,其五年的提申期截止为 2030年9月14日。
#物流管理
#供应链管理
#医药
#工程造价
#GSP
#现代物流
#药企
#药品经营
#质量管理
#执业药师
打赏
更多
>
同类资讯
• 欢迎光临《2026第28届上海电机展
0
条
相关评论
推荐图文
推荐资讯
点击排行
网站首页
|
关于我们
|
联系方式
|
使用协议
|
版权隐私
|
网站地图
|
排名推广
|
广告服务
|
积分换礼
|
网站留言
|
RSS订阅
|
违规举报
|
皖ICP备20008326号-18
(c)2008-2022 免费发布网 All Rights Reserved